Моделирование высокоскоростных соударений методом сглаженных частиц (1187405), страница 2
Текст из файла (страница 2)
две пластины размерами 4м х 4м х 2м расположены так, что их наибольшие грани параллельны и находятся друг напротив друга. Одна из пластин неподвижна, скорость второй направлена по оси наибольшей грани по направлению ко второй пластине (по оси oZ). В качестве материала обеих пластин использовалась сталь (ferrum.mat, параметры можно найти в приложении 1). Скорость удара варьировалась от 0,5С до 8С, где С – скорость звука в материале (4463 м/с). Параметр
для выбора шага интегрирования для двух методов варьировался от 0,5 в сторону уменьшения. На рис. 2 приведена схема эксперимента для начальной скорости 2500 м/с.
Рисунок 2. Схема эксперимента.
Путем перебора значений подбиралось максимальное значение параметра
, при котором расчетная схема не разваливалась. Опыты были проведены для обоих методов для скоростей
С, 1С, 2С и 4С. Полученные точки были отложены на графике для наглядного сравнения. Полученный график можно увидеть на рис. 3.
Рисунок 3. Предельные значения параметра
для различных скоростей удара.
Как мы можем видеть на графике, метод riemann_dukowicz обеспечивает небольшое увеличение шага интегрирования для всех значений скоростей. Реальная выгода тем больше чем больше скорость удара и, соответственно, меньше параметр
.
Для наглядной демонстрации лучшей сходимости метода riemann_dukowicz ниже приведены графики плотности, давления,
-компоненты тензора напряжения и z-компоненты скорости для эксперимента с начальной скоростью удара 2500 м/с. Параметр
для обоих методов принимался равным 0,34.
Как видно на графиках, осцилляции при расчете методом riemann больше, чем при расчете методом riemann_dukowicz. При уменьшении параметра
осцилляции уменьшаются и становятся несущественными, однако при этом возрастает время расчета.
Рисунок 4. Плотность.
Рисунок 5. Давление.
Рисунок 6. σzz-компоненты тензора напряжения.
Рисунок 7. Z-компонента скорости.
-
Модель разрушения материала
Под действием больших нагрузок материал разрушается – теряет свои свойства. Выражаться это может, например, в падении параметров материала. При соударении на высоких скоростях материал находится в экстремальных условиях и поэтому модель разрушения является важной частью расчетной системы.
Выбор модели разрушения во многом определяет качество результатов расчета.
-
Континуальная модель разрушения
Данная модель разрушения предполагает введение параметра разрушенности
. Параметры среды
(модуль всестороннего сжатия),
(модуль сдвига) и
(предел текучести) должны изменяться пропорционально
.
– непрерывный параметр, изменяющийся в пределах
. При нулевом значении параметра разрушенности параметры системы остаются неизменными, иначе уменьшаются.
Эволюцию параметра разрушенности описывает дифференциальное уравнение:
где
,
,
– параметры вещества,
– максимальное по модулю главное напряжение.
В расчетах использовались значения
,
, а в качестве
использовался предел прочности материала на растяжение.
-
Тыльный откол
В данном разделе приводятся результаты эксперимента по моделированию такого явления как тыльный откол. В расчете использовалась гибридизированная схема и континуальная модель разрушения.
Конфигурация эксперимента:
пластина диаметром 4,8 см и толщиной 0,13 см ударяется о пластину диаметром 6,0 см и толщиной 0,3 см. Удар происходит на скорости 1060 м/с. В качестве материала обеих пластин использовалась сталь (fe.mat, параметры можно найти в приложении 1). Схема эксперимента приведена на рис. 8.
Рисунок 8. Схема эксперимента.
Рисунок 9. Положение объектов в момент времени 4,86 мкс.
В результате удара образуется «откольная тарелочка». Также между ударником и мишенью образуется щель.
| Рисунок 10. Качественная картина откола, взятая из [1]. | На рис. 10 приведена качественная картинка откола взятая из [1]. На ней также можно наблюдать «откольную тарелочку» и образование полости между ударником и мишенью. |
Ниже приведена картина разрушения материала.
Рисунок 11. Параметр разрушенности.
-
Тестовые расчеты
-
Пробой тонкой пластины
В данном разделе приводятся результаты моделирования высокоскоростного соударения сферы с тонкой пластиной. В результате удара происходит сквозной пробой преграды.
Параметры расчета:
в качестве материала ударника и мишени использовалась сталь (fe2.mat, параметры можно найти в приложении 1). Радиус сферического ударник 5 мм, начальная скорость 3730 м/с, толщина диска-преграды 2 мм, диаметр 3 см.
Рисунок 12. Схема эксперимента.
В работе [8] приводятся данные эксперимента. Скорость осколков в головной части ~3,3 км/с, диаметр пробитого отверстия 18 мм.
На рис. 13 можно видеть сравнение эксперимента из [8] расчетом из [1].
Полученная в результате моделирования скорость в головной части фронта осколков равна ~3,1 км/с т.е. получено неплохое соответствие эксперименту.
Диаметр пробитого отверстия 25 мм.
Рисунок 15. Результат моделирования.
-
Срабатывание ударника в полубесконечную преграду
Рассмотрим важную практическую задачу о высокоскоростном соударении цилиндрического стержня из тяжелого сплава, диаметр которого много меньше его длины, с массивной стальной мишенью. Ударник изготовлен из вольфрамового сплава W10, диаметр 5.54 мм, удлинение
. Мишень – массивный блок из стали ст.4340. Скорость удара 2,55 км/с. Параметры материалов можно найти в приложении 1.
Рисунок 16. Схема эксперимента.
К моменту времени t = 50 мкс ударник полностью срабатывается и превращается в систему фрагментов, которые в дальнейшем останавливаются. На рис. 17 показаны кадры кинограммы расчета из [1] на различный моменты времени, приведены распределение давления и форма кратера в мишени. Расчетная глубина каверны 4,59 см.
Рисунок 17. Кинограмма расчета из [1]. Время 4, 8, 10, 12, 22, 42 мкс (а-е соответственно).
| Рисунок 18. Рентгеновская фотография эксперимента из [9]. | Сравнение ведется также с экспериментом из [9]. На рис. 18 приведен рентгеновский снимок экспериментального образца из [9]. Экспериментальная скорость удара 2,58км/с а глубина каверны 4,2 см. В [9] также приведен расчет эксперимента. Глубина каверны в этом случае равнялась 4.1 см. |
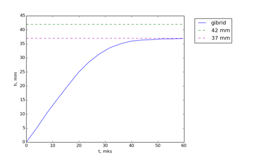
Полученная в результате моделирования глубина каверны равняется 3,7 см. Ниже приведены график глубины проникновения ударника и форма кратера.
Рисунок 19. График глубины проникновения ударника.
Рисунок 20. Кратер после удара.
-
Столкновение спутника с ледяным метеоритом
Рассматривается удар ледяного осколка по массиву преград, представляющих из себя пластиковую оболочку спутника и набор из 3х текстолитовых плат.
Тестовая конфигурация:
ледяной осколок радиусом 9,2 мм, движущийся со скоростью 3 км/с ударяется по нормали о пластиковый корпус спутника, толщиной 1 см. За оболочкой находятся три текстолитовые платы, толщиной 2 мм каждая. Расстояние между корпусом и первой платой 2 см, между платами по 1 см. Параметры материалов приведены в приложении 1 (лед – ice.mat; пластик – plastic.mat; текстолит – textolit.mat).
В результате удара происходит сквозное пробитие защитной оболочки и всех 3х плат.
Рисунок 21. Схема эксперимента.
Рисунок 22. Кинограмма процесса соударения.
-
Множественный удар
Рассмотрим задачу о множественном ударе сферическими осколками по тонкой пластине. В частности, практический интерес представляет задача об ударе градин об обшивку самолета. Результаты моделирования этого процесса можно найти во втором пункте данного раздела.
-
Удар набором стальных шариков по стальной пластине
Тестовая конфигурация:
рассматривается удар 5ю стальными осколками диаметром 1 см имеющими различные начальные скорости с тонкой стальной пластиной толщиной 5мм. Схема опыта приведена на рис. 23. Скорости шариков слева направо: 1 – 1000 м/с, 2 – 1100 м/с, 3 – 1250 м/с, 4 – 1400 м/с, 5 – 1500 м/с. Осколки и преграда изготовлены из одного и того же материала, параметры которого можно найти в приложении 1 (fe2.mat).
















