Задача 4 (1183286)
Текст из файла
Задача 4. Идеальный газ атомов с полным моментом J, спином S и орбитальным моментом L помещен в слабое магнитное поле с напряженностью Н, так что температура и расщепление уровней в магнитном поле малы по сравнению с энергетическим расстоянием от основного состояния до ближайшего возбужденного состояния. Найти магнитную восприимчивость и исследовать случаи
и
Найти также изменение температуры при адиабатическом выключении магнитного поля от Н до нуля.
Решение. Энергия атома в слабом магнитном поле равна
Здесь
- магнетон Бора, фактор Ланде
m – проекция полного момента J на направление магнитного поля,
Статистическая сумма для одного атома имеет вид
Вычисляем эту сумму (геометрическая прогрессия)
Статистическая сумма для N атомов равна
Подставляя (3), находим свободную энергию
Получим
Намагниченность (магнитный момент единицы объема) равна
(N – тогда число атомов в единице объема). Подставляя (4), находим
При
(сильное магнитное поле) отсюда получим
(все атомы выстроены вдоль магнитного поля). Если, напротив,
(слабое магнитное поле), то из (5) следует, что
Таким образом, газ парамагнитен, а восприимчивость
обратно пропорциональна температуре (закон Кюри).
В общем случае восприимчивость
согласно (5) равна
В сильном магнитном поле отсюда получим экспоненциально малую восприимчивость
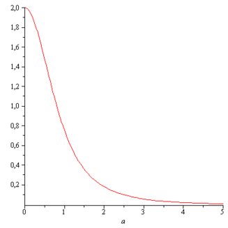
На рис. 1 показан график восприимчивости
в зависимости от
согласно выражению (7) при J = 2. Значение при Н = 0 соответствует выражению (6).
>
Рис. 1.
Теперь обратимся ко второй части задачи. При адиабатическом процессе сохраняется энтропия, т.е.
Вычислим энтропию, используя выражение (4) для свободной энергии:
Здесь был добавлен еще вклад энтропии кинематического движения свободного атома в отсутствие магнитного поля. Соответствующий вклад в статистическую сумму равен
, а в свободную энергию:
Величина
.
При Н = 0 энтропия принимает вид
Приравнивая величины (9) и (10) друг другу, находим
Отсюда находим окончательно связь между температурами
Как должно быть, при Н = 0
отсюда получим, что
Температура не меняется и в присутствии магнитного поля, но при J = 0. Это также очевидно. Если
, то из (12) следует простое соотношение
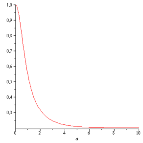
На рис. 2 представлена зависимость (12) как функция
снова для случая J = 2.
>
Рис. 2
Видно, что имеет место охлаждение газа, причем в случае сильного магнитного поля (
) выполняется простое соотношение (13).
Характеристики
Тип файла документ
Документы такого типа открываются такими программами, как Microsoft Office Word на компьютерах Windows, Apple Pages на компьютерах Mac, Open Office - бесплатная альтернатива на различных платформах, в том числе Linux. Наиболее простым и современным решением будут Google документы, так как открываются онлайн без скачивания прямо в браузере на любой платформе. Существуют российские качественные аналоги, например от Яндекса.
Будьте внимательны на мобильных устройствах, так как там используются упрощённый функционал даже в официальном приложении от Microsoft, поэтому для просмотра скачивайте PDF-версию. А если нужно редактировать файл, то используйте оригинальный файл.
Файлы такого типа обычно разбиты на страницы, а текст может быть форматированным (жирный, курсив, выбор шрифта, таблицы и т.п.), а также в него можно добавлять изображения. Формат идеально подходит для рефератов, докладов и РПЗ курсовых проектов, которые необходимо распечатать. Кстати перед печатью также сохраняйте файл в PDF, так как принтер может начудить со шрифтами.
















