Задача 2 (1183284)
Текст из файла
Задача 2. Найти теплоемкость идеального одноатомного газа, помещенного в гравитационное поле в сосуде высотой h.
Решение. Энергия атома в гравитационном поле имеет вид
Вычисляем классическую статистическую сумму сначала для одного атома. Координатная часть ее имеет вид
Импульсная часть статистической суммы равна
Итак,
Статистическая сумма для N частиц равна (используя формулу Стирлинга)
Выразим свободную энергию через найденную статистическую сумму
Далее определим энергию системы
Учитывая, что при фиксированном объеме
, получим
и
Подставляя в это соотношение выражение (6) для свободной энергии, находим
Теплоемкость при постоянном объеме определяется как
Если
, из (8) следует, что
Если, наоборот,
, то из (8) следует, что
В последнем случае это означает, что гравитационными силами можно пренебречь. При увеличении высоты сосуда теплоемкость растет, так как растет потенциальная энергия атомов.
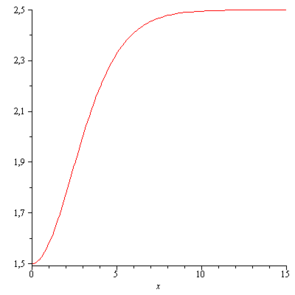
На рис. 1 представлена зависимость
как функция
согласно (8). Видно, что выход на значение
достигается при достаточно большом значении параметра
> 10.
>
Рис. 1.
Характеристики
Тип файла документ
Документы такого типа открываются такими программами, как Microsoft Office Word на компьютерах Windows, Apple Pages на компьютерах Mac, Open Office - бесплатная альтернатива на различных платформах, в том числе Linux. Наиболее простым и современным решением будут Google документы, так как открываются онлайн без скачивания прямо в браузере на любой платформе. Существуют российские качественные аналоги, например от Яндекса.
Будьте внимательны на мобильных устройствах, так как там используются упрощённый функционал даже в официальном приложении от Microsoft, поэтому для просмотра скачивайте PDF-версию. А если нужно редактировать файл, то используйте оригинальный файл.
Файлы такого типа обычно разбиты на страницы, а текст может быть форматированным (жирный, курсив, выбор шрифта, таблицы и т.п.), а также в него можно добавлять изображения. Формат идеально подходит для рефератов, докладов и РПЗ курсовых проектов, которые необходимо распечатать. Кстати перед печатью также сохраняйте файл в PDF, так как принтер может начудить со шрифтами.















