Задача 1 (1183283)
Текст из файла
Задача 1. Система состоит из N >> 1 независимых частиц, каждая из которых может находиться в одном из двух квантовых состояний с энергиями – и . Определить энтропию S состояния с энергией
Определить температуру Т этого состояния. Вычислить энтропию при Т = 0. Найти равновесное число частиц в верхнем состоянии, а также равновесную энергию и теплоемкость как функции температуры Т.
Решение. Пусть
- число частиц на нижнем уровне двухуровневой системы, а
- число частиц на верхнем уровне, так что
Энергия всей системы тогда равна
Следовательно,
Такое состояние можно достичь
способами (число сочетаний). Это – статистический вес состояния с энергией Е. Энтропия системы равна логарифму статистического веса (числа состояний):
Согласно формуле Стирлинга для больших чисел
Пренебрегая фактором
, получим для энтропии
Статистическая температура определяется соотношением
Подставляя (3) в (4), находим:
Должно быть Т > 0 (нормальная система): в противном случае состояние не будет равновесным. Следовательно, согласно (5) должно быть n < 0. Если
, то согласно (5)
При этом все частицы находятся на нижнем уровне (одно квантовое состояние). Согласно (3) при этом энтропия стремится к нулю (теорема Нернста). Далее, из (5) находим равновесное число частиц на верхнем уровне
Этот же результат можно получить независимо и из распределения Гиббса
Рассмотрим одну частицу, которая может находиться на нижнем или на верхнем уровнях. В данном случае энергия квантового состояния для верхнего уровня
, а нормировочный множитель
.
Из (6) далее определяем энергию
при заданной температуре Т:
Наконец, из (7) находим теплоемкость:
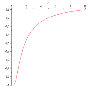
На рис. 1 представлен согласно (7) график
в зависимости от величины
. При большой температуре эта энергия стремится к нулю (равнозаселенность уровней). Напротив, при нулевой температуре энергия равна
(все частицы на нижнем уровне).
>
Рис. 1.
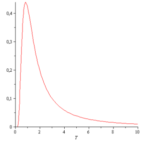
На рис. 2 представлен график C/N в зависимости от величины
. Видно, что теплоемкость (так называемая теплоемкость Шоттки) содержит резкий (и неочевидный) максимум при значении
вблизи единицы.
>
Рис. 2.
Характеристики
Тип файла документ
Документы такого типа открываются такими программами, как Microsoft Office Word на компьютерах Windows, Apple Pages на компьютерах Mac, Open Office - бесплатная альтернатива на различных платформах, в том числе Linux. Наиболее простым и современным решением будут Google документы, так как открываются онлайн без скачивания прямо в браузере на любой платформе. Существуют российские качественные аналоги, например от Яндекса.
Будьте внимательны на мобильных устройствах, так как там используются упрощённый функционал даже в официальном приложении от Microsoft, поэтому для просмотра скачивайте PDF-версию. А если нужно редактировать файл, то используйте оригинальный файл.
Файлы такого типа обычно разбиты на страницы, а текст может быть форматированным (жирный, курсив, выбор шрифта, таблицы и т.п.), а также в него можно добавлять изображения. Формат идеально подходит для рефератов, докладов и РПЗ курсовых проектов, которые необходимо распечатать. Кстати перед печатью также сохраняйте файл в PDF, так как принтер может начудить со шрифтами.
















