ЛР №7 - Исследование элементов ПЛИС и АЛУ - Вариант 112 (1168259)
Текст из файла
НИУ МЭИ
ИДДО
Отчёт по лабораторной работе 7
по курсу
«Схемотехника»
Исследование элементов ПЛИС и АЛУ
Вариант №112
Выполнил: Шмагин С. И.
группа ИД-02135-18
Задание 0
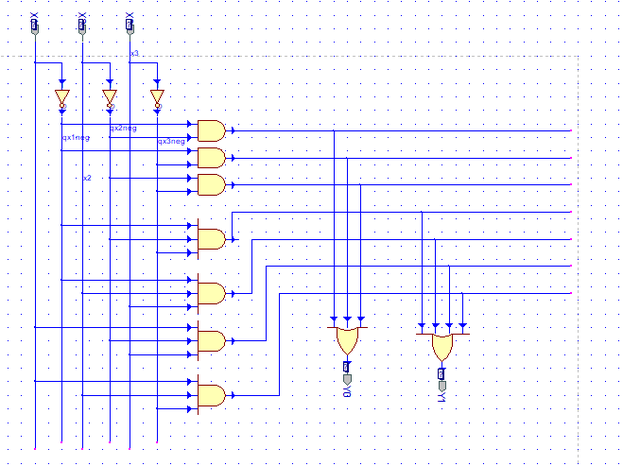
В лаб.работе №2 вы уже выполняли реализацию этой функции, но использовали традиционный логический базис микросхем серии кр1533. Теперь перепроектируйте в базисе ПЛМ.
Построить схему в базисе ПЛМ, определить число коньюнкций и дизьюнкций.
Варианты заданий
| № | Логическая ФУНКЦИЯ |
| 5 | Определяет число нулей в трехразрядном двоичном коде |
Так как выход имеет 2 разряда, данная функция будет описываться системой функций.
СДНФ для первой функции в системе:
¬X1 ¬X2 ¬X3 + ¬X1 ¬X2 X3 + ¬X1 X2 ¬X3 + X1 ¬X2 ¬X3
СДНФ для второй функции в системе:
¬X1 ¬X2 ¬X3 + ¬X1 X2 X3 + X1 ¬X2 X3 + X1 X2 ¬X3
СДНФ для первой функции после минимизации:
¬X1 ¬X2(¬X3 + X3) + ¬X1 ¬X3(¬X2 + X2) + ¬X2 ¬X3(¬X1 + X1) = ¬X1 ¬X2+ ¬X1 ¬X3+ ¬X2 ¬X3
Были использованы элементы с меньшим количеством входов чем требуется для упрощения моделирования. Потребуется 7 конъюнкций и 2 дизъюнкции.
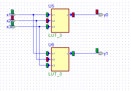
Задание 1. Исследование элементов ПЛИС типа FPGA
В соответствии с вариантом задания реализовать на LUT нужную
функцию и проверить правильность ее реализации методом моделирования.
В составе библиотеки моделей , полученных учащимся есть элементы LUT_3( на три входа) и LUT_4( на 4 входа)
Надо рассчитать значение битовой строки, которая должна заноситься в ПЗУ элемента LUT и перед моделирование заменить стандартное значение параметра init ,соответствующее функции LUT_3 на рассчитанное. Разработать модель схемы и проверить временную диаграмму на соответствие заданной функции.
Варианты заданий 1
| № варианта | Функция |
| 5 | 3XOR |
| X1 | X2 | X3 | Y |
| 0 | 0 | 0 | 0 |
| 0 | 0 | 1 | 1 |
| 0 | 1 | 0 | 1 |
| 0 | 1 | 1 | 0 |
| 1 | 0 | 0 | 1 |
| 1 | 0 | 1 | 0 |
| 1 | 1 | 0 | 0 |
| 1 | 1 | 1 | 1 |
В LUT заносится строка 10010110. Результат моделирования совпадает с таблицей истинности.
Задание 2. Проектирование и верификация простой комбинационной схемы на LUT
В работе №2 вы уже выполняли реализацию этой функции, но использовали традиционный логический базис. Теперь перепроектируйте в LUT-ах.
Построить схему,покрыть элементами LUT,верифицировать проект схемы моделированием
Варианты заданий
| № | Логическая ФУНКЦИЯ |
| 5 | Определяет число нулей в трехразрядном двоичном коде |
В первый LUT заносится строка 00010111
Во второй LUT заносится строка 01101001
Схема работает как задумано.
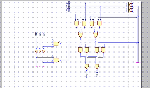
Задание 3. Исследование АЛУ на примере микросхемы ИП3 ( 74хххLS181)
Согласно варианту задания сначала сравните , потом сложите два числа, потом вычтите и проверьте результат моделированием .
В данном случае надо подать на числовые входы соответствующие двоичные константы,а на управляющие- нужный код операции.
Придется создать новый схемный файл. Если не использовать блоков- генераторов, а применять средства редактора временных диаграмм для задания входных сигналов , то достаточно указать только имена выходных сигналов, вызвать ( список справа на экране) блок LS181 и поставить его в поле схемы, соединить его выходы с указанными ранее ,скомпилировать, инициализировать модель с главным модулем LS181,вызвать просмотрщик временных диаграмм , переслать в него имена сигналов. Вызывая редактор временных диаграмм надо задать диаграммы сигналов на входах и запустить моделирование.( см инструкции по редактору временных диаграмм, просмотрщику диаграмм и т.д.).В справочниках по этой микросхеме приводятся два варианта ее работы- в положительной и отрицательной логике. Проверьте в какой логике следует работать на примере сложения.
Варианты заданий
| № варианта | Первое число | Второе число |
| 5 | 4 | 10 |
4 = 0100
10 = 1010
10 + 4 = 14 = 1110
4 – 10 =
Результат сложения:
Сложение выполнено верно, использовалась положительная логика.
Вычитание выполнено верно, 1001 – это обратный код числа -6.
Задание 4. Проектирование простого АЛУ
Спроектируйте простое АЛУ и проверьте его работоспособность моделированием
Код операции KOD-3 разряда.Коды операций:
И-001,ИЛИ-010,+ 011,-100,И-НЕ-101,ИЛИ-НЕ-110, XOR-111,НЕ-000.
Операнды- двухразрядные коды А и В.
Варианты заданий
| № варианта | Операции | |
| 5 | XOR,НЕ |
Проверка моего очень просто АЛУ моделированием:
Побитовая операция XOR и отрицание первого операнда выполняются корректно.
Характеристики
Тип файла документ
Документы такого типа открываются такими программами, как Microsoft Office Word на компьютерах Windows, Apple Pages на компьютерах Mac, Open Office - бесплатная альтернатива на различных платформах, в том числе Linux. Наиболее простым и современным решением будут Google документы, так как открываются онлайн без скачивания прямо в браузере на любой платформе. Существуют российские качественные аналоги, например от Яндекса.
Будьте внимательны на мобильных устройствах, так как там используются упрощённый функционал даже в официальном приложении от Microsoft, поэтому для просмотра скачивайте PDF-версию. А если нужно редактировать файл, то используйте оригинальный файл.
Файлы такого типа обычно разбиты на страницы, а текст может быть форматированным (жирный, курсив, выбор шрифта, таблицы и т.п.), а также в него можно добавлять изображения. Формат идеально подходит для рефератов, докладов и РПЗ курсовых проектов, которые необходимо распечатать. Кстати перед печатью также сохраняйте файл в PDF, так как принтер может начудить со шрифтами.
















