диплом (1094861), страница 3
Текст из файла (страница 3)
Среда разработки Visual C++. Среда разработки предоставляет всестороннюю поддержку при управлении проектами и их настройке (включая улучшенную поддержку больших проектов), редактировании исходного кода, просмотре исходного кода, а также мощные средства отладки. Среда разработки также поддерживает технологию IntelliSense, которая предоставляет при написании кода подробные подсказки, учитывающие контекст.
Кроме традиционных приложений с пользовательским интерфейсом Visual C++ позволяет разрабатывать веб - приложения, приложения интеллектуальных клиентов для Windows, решения для мобильных устройств, использующих тонкие клиенты и интеллектуальные клиенты. Язык C++, являющийся самым популярным в мире языком уровня системы, и Visual C++ вместе предоставляют разработчику высококлассное средство мирового уровня для построения программного обеспечения.
Рис.2.1. Форма интерфейса разрабатываемого модуля.
Средствами Visual C++ мною был разработан графический интерфейс, позволяющий отображать информационные окна используемых баз данных.
Во-вторых, требуется архитектура, позволяющая реализовывать отображение внешних баз данных различных форматов для отображения справочной информации на информационном окне. Мною был выбран интерфейс ODBC (Open DataBase Connectivity) — это программный интерфейс (API) доступа к базам данных, разработанный фирмой Microsoft. Позволяет единообразно оперировать с разными источниками данных, отвлекаясь от особенностей взаимодействия в каждом конкретном случае.
ODBC - это API, основанный на спецификации Call Level Interface(CLI) и грамматике SQL от SQL Access Group. Первоначально предложенный Microsoft, ODBC обеспечивает нейтральный, не зависящий от продавца БД, MS Windows - механизм для независимого доступа к множественным хостам базы данных. ODBC таким образом разрешает, чтобы разработчики программного обеспечения создавали настольные приложения, не тратя времени на изучение API базы данных. Другое преимущество ODBC - способность сохранить данные для различных приложений или данных из различных источников в любой базе данных, при этом подробности внутренних структур данных скрыты от пользователя.
Рис.2.2. Окно конфигурации источников данных ODBC
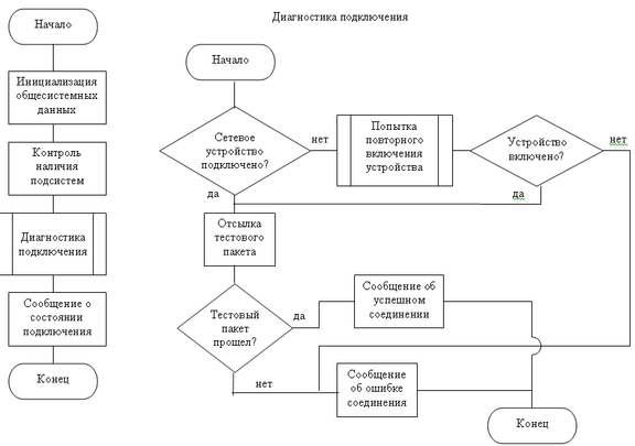
В-третьих, требуются алгоритмы диагностики сетевых подключений, позволяющие определить проблему соединения и сформировать дальнейшую конфигурацию для исправления ошибок подключения. Для этого были выбраны стандартные технологии проверки соединения путем отсылки тестовых пакетов на удаленный сервер. Это – функции ping и tracer.
2.2. Функциональная и организационная структура информационной системы
Характер задач решаемых ИС, а также основные функции, выполняемые системой, во многом предопределяют ее структуру. По выше изложенным требованиям необходимо разработать структуру взаимосвязанных функций, при этом имеющую доступный и не громоздкий вид.
Кроме того, поскольку (как было сказано ранее) ИС представляет собой рабочее место нескольких категорий пользователей: администратора системы, экспертов - лиц принимающих решения, целесообразно придать системе различную информационную наполненность.
Все вышесказанное обуславливает необходимость выделения в разработанной ИС следующих, относительно самостоятельных подсистем:
- подсистема проверки соединения;
- подсистема управления базами данных;
- подсистема поиска ошибки по ее коду;
1. Подсистема проверки соединения предназначена для выполнения попытки удаленного интернет - соединения с сервером данных банка и для вывода отчета о состоянии этого соединения.
Для реализации данной функции используется технология ping, позволяющая выполнить проверку соединения и отобразить отчет о результатах соединения.
Рис.2.3. Алгоритмы сетевой диагностики
2. Подсистема управления базами данных предназначена для реализации алгоритмов вывода информации из баз данных в информационные окна проекта.
Рис.2.4. Функциональная схема БИС «Клиент-Сбербанк»
3. Подсистема поиска ошибки осуществляет функцию поиска в базе данных информационной ячейки по критерию – коду ошибки соединения и выводит таблицу данных, используя разработанный интерфейс.
Таблица 2.1.
Коды ошибок удаленного доступа Windows
| KOD | Описание ошибки | Варианты решения |
| 600 | PENDING(Операция не завершена.) | An operation is pending.(Произошла внутренняя ошибка. Перегрузите компьютер для того члобы убедиться, что все недавние изменения конфигурации вступили в силу.) |
| 601 | ERROR_INVALID_PORT_HANDLE (Обнаружен неверный индекс порта.) | The port handle is invalid. (Произошла внутренняя ошибка. Перегрузите компьютер для того члобы убедиться, что все недавние изменения конфигурации вступили в силу.) |
| 602 | ERROR_PORT_ALREADY_OPEN (Указанный порт уже открыт.) | The port is already open. (COM-порт, который должен быть использован сетевым соединением уже используется другим другим активным сетевым соединением или процессом (например, программой мониторинга телефонной линии, такой как факс-программой). Завершите работу с приложением, блокирующим COM-порт) |
| 603 | ERROR_BUFFER_TOO_SMALL (Буфер вызывающей программы слишком мал.) | The buffer is too small. (Произошла внутренняя ошибка. Перегрузите компьютер для того члобы убедиться, что все недавние изменения конфигурации вступили в силу.) |
| 604 | ERROR_WRONG_INFO_SPECIFIED (Была указана некорректная информация.) | The wrong information is specified. (Возможно, файл телефонной книги удаленного доступа и текущая конфигурация Удаленного Доступа к Сети несовместимы. Если вы заменили коммуникационное оборудование (последовательный порт или модем), проверьте конфигурацию Удаленного Доступа к Сети.) |
2.3. Характеристика информационных потоков и организация информационной базы
В проекте осуществляется реализация уже созданной информационной базы по системе «Клиент-Сбербанк». Благодаря архитектуре ODBC в проект возможна вставка информационной базы различных форматов. В банковской ИС используется СУБД, основанная на технологии SQL.
Рассмотрим структуру взаимодействия банковской информационной базы и разрабатываемого модуля.
БД модуля
БД БИС «Клиент-Банк»
Рис. 2.5. Взаимосвязи БД БИС «Клиент-Банк» и БД модуля
В настоящее время при моделировании структур баз данных одной из наиболее распространённых нотаций является модель данных Entity-Relation (Сущность-Cвязь), предложенная П. Ченом. При ER-моделировании в предметной области выделяются определенные классы реальных или логических объектов, называемые сущностями. Далее между сущностями устанавливаются различные связи и взаимозависимости, которые называют отношениями.
Результаты ER-моделирования обычно представляют в виде ER-диаграмм, на которых в виде прямоугольников обозначаются моделируемые сущности, а виде соединяющих их линий - отношения. На рисунке 2.6 приведен пример ER-диаграммы с условными обозначения, принятыми в настоящем отчете.
БД клиентов
ФИО клиента
Уникальный код клиента
Адрес клиента
Номер телефона клиента
БД ошибок
Проблема с работой БИС
Настройки «Клиент-Банк»
Код ошибки соединения
Описание ошибки
Рис.2.5. ER – диаграмма
На ER-диаграммах сущности с прямыми углами являются сильными, т.е. их записи не зависят от существования записей в других сущностях. Сущности же с закругленными углами являются слабыми, т.е. их записи зависят от существования записей в некоторых других сущностях.
Отношения на ER-диаграммах обозначаются в виде линий, соединяющих соответствующие сущности. Отношение в виде сплошной линии с большой точкой на конце говорит, что сущность без точки определяет существование записей в сущности без точки, т.е. запись верхней сущности не может быть удалена, если есть связанные с ней записи нижней сущности, либо при удалении записи верхней сущности соответствующие записи нижней сущности будут также удалены.
Рассмотрим БД сетевых настроек на примере таблицы «проблема-решение»:
Таблица 2.2.
Проблема - решение
| Проблема | Решение |
| В процессе восстановления информации о внешнем виде программы произошел сбой (класс не найден) «Клиент – Сбербанк» не запускается. | Пуск/выполнить/набрать regedit/правка/найти/найти:sbrf, галочка - имена разделов/найти далее/ SBRF-прав кнопка мыши – удалить/F3 еще раз проверяем. Заново запустить «Клиент –Сбербанк» |
| Подключить модем (для соединения), после переустановки на другой компьютер «Клиент – Сбербанк» | - пуск - настройка - сеть и удаленный доступ к сети (сеть и сетевое подключение) - подключить удаленный доступ к сети - имя (со старого компьютера) - пароль (один из вариантов-client507) |
| Ввод нового оператора в «Клиент – Сбербанк» | - администратор - администрирование - операторы F2 - заполнить вкладки: общие - обязанности - просмотр, редакция и печать документов - доступ - доступ к подсистемам - полный набор прав |
Рассмотрим структуру данных БИС «Клиент-Сбербанк»:
Таблица 2.3.
БД клиентов
| № | Имя поля | Тип поля | Длина поля | Комментарий |
| 1. | FIO | VARCHAR | 50 | ФИО клиента |
| 2. | CLIENT_ID | INTEGER | 4 | Уникальный код клиента |
| 3. | CLIENT_ADRESS | VARCHAR | 50 | Адрес клиента |
| 4. | CLIENT_TELEPHONE | INTEGER | 20 | Телефон клиента |
Таблица 2.4.
БД ошибок
| № | Имя поля | Тип поля | Длина поля | Комментарий |
| 1. | PROBLEMA | VARCHAR | 40 | Проблема работы с БИС |
| 2. | RESHENIE | VARCHAR | 40 | Решение проблемы |
| 3. | COD_OSH | INTEGER | 6 | Код ошибки |
| 4. | OPISANIE_OSH | VARCHAR | 40 | Описание ошибки |
Теперь рассмотрим реализацию БД через понятия реляционной алгебры. БД БИС «Клиент-Сбербанк» представлена в виде SQL базы. Язык SQL (Structured Query Language) представляет собой смесь операторов реляционной алгебры и выражений реляционного исчисления, использующий синтаксис, близкий к фразам английского языка и расширенный дополнительными возможностями, отсутствующими в реляционной алгебре и реляционном исчислении.
Реляционная алгебра представляет собой набор операторов, использующих отношения в качестве аргументов, и возвращающие отношения в качестве результата. Таким образом, реляционный оператор выглядит как функция с отношениями в качестве аргументов:
, (2.1)















