Домашнее задание (1093912)
Текст из файла
Домашнее задание
"РАСЧЕТ СЛОЖНОГО ТРУБОПРОВОДА"
ВАРИАНТ 1
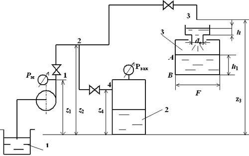
Центробежный насос (рис.1) подает жидкость с температурой t по разветвленной системе трубопроводов из аппарата 1 в аппараты 2 и 3. На аппарате 3 установлен расходомер объемного типа, представляющий собой открытый цилиндрический сосуд, в днище которого имеется калибровочное отверстие диаметром dо с коэффициентом расхода Mо=0,85. Подача жидкости в аппарате 3 - Q3 определяется высотой столба жидкости h в расходомере. Аппарат 2 находится под разряжением, показания вакуумметрам - рвак .
Аппараты 2 и 3 прямоугольного сечения и имеют одинаковые геометрические размеры: ширину - b; площадь днища - F. Аппараты залиты жидкостью на высоты h1 и h2, причем h2=1,2*h1.
Основные геометрические размеры трубопроводов, значения местных сопротивлений, режимные параметры представлены в таблице 1 . Атмосферное давление принять р =735,6 мм рт ст.
На трубопроводе 1-2 и 2-4 установлены нормальные вентили, на трубопроводе 2-3 - кран, открытый на угол a = 20о.
Определить:
1. высоту столба жидкости h в расходомере;
2. давление в трубопроводе в точке 2 - р2 ;
3. скорость и расход жидкости в трубопроводе 2-4;
4. подачу жидкости центробежным насосом;
5. давление, создаваемое насосом в точке 1;
6. показания манометра на трубопроводе 1-2;
7. избыточное давление на стенку АВ аппарата 3;
8. положение центра давления на стенку АВ аппарата 3;
9. величину полного гидравлического удара на трубопроводе 2-3, если толщина стенки трубопровода d, материал трубопровода указаны в таблице.
СХЕМА УСТАНОВКИ
ВАРИАНТ 2
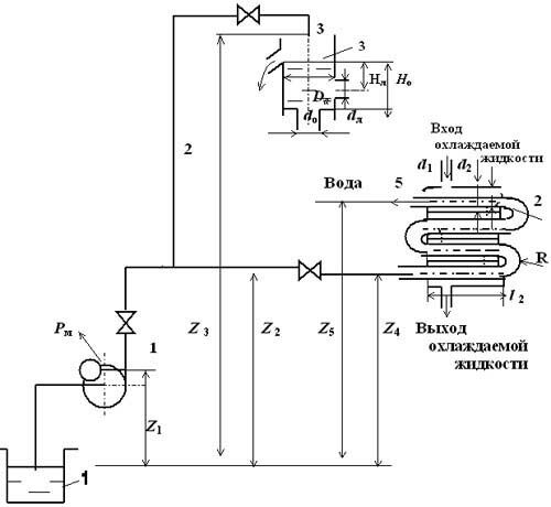
Центробежный насос подает воду с температурой t по разветвленной системе трубопроводов из аппарата 1 в аппараты 3 и холодильник 2 Диаметр аппарата 3 - Da, уровень воды в нем - Ho. На глубине H1 в боковой стенке аппарата имеется люк диаметром d1, закрытый крышкой. В днище находит пропускное отверстие диаметром dо с коэффициентом расхода mо=0,85.
Вода в количестве Q3 подается в аппарат 3 по трубопроводу длиной l2-3 и диаметром d2-3. Местными сопротивлениями на участке 2-3 являются два плавных поворота на 90о с отношением d/R = 1,2 и один пробковый кран с углом открытия a = 30о.
Противоточный теплообменник 2 типа "труба в трубе" состоит из четырех секций. Охлажденная вода подается в холодильник по трубопроводу длиной l2-4 и диаметром d2-4 и далее проходит по внутренней трубе холодильника общей длиной l1 и диаметром d1. Труба имеет три плавных поворота радиусом R на 180о. Трубопровод 2-4 имеет 1 нормальный вентиль.
Охлаждаемая жидкость с температурой tж в количестве Q течет последовательно через все секции в межтрубном пространстве холодильника. Длина одной секции - l2, внутренний диаметр - d2. Между секциями, а также на входе и выходе холодильника имеются короткие трубки диаметром d=30 мм ( на схеме они не показаны). Длиной патрубков при расчете можно пренебречь.
Местными сопротивлениями на участке трубопровода 1-2 являются: один нормальный вентиль и один плавный поворот на 90о с отношением d/R = 0,7. Шероховатость всех трубопроводов D = 0,5 мм. Атмосферное давление в точках 3 и 5 считать равным ратм = 735, 6 мм рт. ст, Z1 = 1 м.
Основные геометрические размеры трубопроводов и режимные параметры приведены в таблице (см ниже)
Определить:
1. давление в трубопроводе в точке 2 - р2 ;
2. расход воды в холодильнике;
3. подачу жидкости центробежным насосом;
4. давление, создаваемое насосом в точке 1;
5. показания манометра на трубопроводе 1-2;
6. потерю давления в межтрубном пространстве теплообменника;
7. силу избыточного давление на крышку люка аппарата 3;
8. время полного опорожнения аппарата 3, если подача воды него прекращена, а первоначальный уровень был Ho;
9. величину полного гидравлического удара на участке 2-3, если толщина стенки трубопровода d, материал трубопровода указаны в таблице
СХЕМА УСТАНОВКИ
Характеристики
Тип файла документ
Документы такого типа открываются такими программами, как Microsoft Office Word на компьютерах Windows, Apple Pages на компьютерах Mac, Open Office - бесплатная альтернатива на различных платформах, в том числе Linux. Наиболее простым и современным решением будут Google документы, так как открываются онлайн без скачивания прямо в браузере на любой платформе. Существуют российские качественные аналоги, например от Яндекса.
Будьте внимательны на мобильных устройствах, так как там используются упрощённый функционал даже в официальном приложении от Microsoft, поэтому для просмотра скачивайте PDF-версию. А если нужно редактировать файл, то используйте оригинальный файл.
Файлы такого типа обычно разбиты на страницы, а текст может быть форматированным (жирный, курсив, выбор шрифта, таблицы и т.п.), а также в него можно добавлять изображения. Формат идеально подходит для рефератов, докладов и РПЗ курсовых проектов, которые необходимо распечатать. Кстати перед печатью также сохраняйте файл в PDF, так как принтер может начудить со шрифтами.
















