преобразовательF (1088919)
Текст из файла
московский государственный институт радиотехники, электроники и автоматики
(технический университет)
МИРЭА
Лабораторная работа №1
«Исследование преобразователя частоты»
Студент гр. ВРУ-3-02
Москва 2006 г.
Цель работы и общие методические указания
Целью данной лабораторной работы является исследование принципа работы и основных характеристик преобразователя частоты (ПЧ), выполненного на полевом транзисторе и изучить характер зависимости качественных показателей ПЧ от параметров внутренних элементов.
Преобразователем частоты называется устройство для переноса спектра сигнала из одной частоты
на промежуточную частоту
без изменения вида и характера модуляции. Обычно ПЧ содержит смеситель, маломощный генератор высокочастотных колебаний, именуемый гетеродином, и избирательную систему на
в виде одного или нескольких колебательных контуров (рис. 1).
Частота гетеродина может располагаться как выше (верхняя настройка гетеродина), так и ниже частоты сигнала
(нижняя настройка гетеродина). В зависимости от этого
или
.
Основные параметры и характеристики ПЧ: коэффициент передачи (усиления)
, частотная характеристика, динамический диапазон, развязка цепей сигнала и гетеродина.
Описание схемы лабораторного макета
Лабораторный макет преобразователя частоты (ПЧ) включает смеситель (СМ), гетеродин (Г) и фильтр (Ф),настроенный на
(рис. 1).
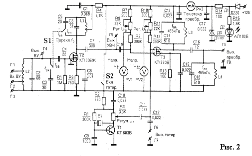
Смеситель выполнен на двухзатворном полевом транзисторе Т3 КП350Б с отдельным гетеродином. Сигнал
и гетеродин
подаются на разные электроды транзистора: напряжения сигнала
подается на первый затвор транзистора, а напряжение гетеродина
- на второй затвор (рис. 2).
Переменные резисторы
,
служат для изменения напряжения питания транзистора по первому затвору от 0 до 6 В. Контроль напряжений на затворах транзистора
осуществляется встроенными в стенд вольтметрами
,
. Миллиамперметр
служит для контроля стокового тока транзистора – смесителя
.
Гетеродин выполнен на биполярном транзисторе
К603Б и представляет собой кварцевый генератор, работающий
. Его напряжение может регулироваться от 0 до 2 В с помощью потенциометра
- на макете «Регул.
».
Измерение выходного напряжения Г производится на гнездах
,
. Включение или выключение Г производится переключателем
.
В качестве избирательной системы (фильтра) промежуточной частоты (Ф) используются два связанных колебательных контура
,
и
,
. Первый контур подключен к стоку транзистора
, а второй к выходу стенда (гнездо
) «Вых. Преобр.». Ф настроен на
и имеет полосу 6 кГц.
Диод
служит для предохранения схемы стенда от пробоя при неправильном
включении источника питания. Светодиод
типа АЛ102Б является индикатором
включения напряжения питания. Схема лабораторного стенда представлена на (рис. 3).
Напряжение сигнала формируется генератором стандартных сигналов (ГСС) Г4 – 106, Г4 – 102. Напряжение сигнала от ГСС подается на вход ПЧ (гнезда Г5 «Выход УВЧ»), а выход ПЧ (гнездо Г8) подсоединяется к вольтметру.
Содержание экспериментальной работы и методика измерений.
1.Исследование зависимости коэффициента передачи преобразователя КПР от напряжения Uг.
| 0 | 0,1 мВ | 0.2 мВ | 0.3 мВ | 0.4 мВ | 0.5 мВ | 0.6 мВ | |
| 0.04 мВ | 6 мВ | 120 мВ | 180 мВ | 240 мВ | 300 мВ | 0.98 В | |
| Кпч | 0.0004 | 0.06 | 1.2 | 1.8 | 2.4 | 3 | 9.8 |
На диаграмме 1 построена зависимость напряжения на выходе ПЧ от
напряжения гетеродина.
На диаграмме 1.1 построена зависимость коэффициента преобразователя от
напряжения гетеродина.
2. Исследование амплитудной характеристики ПЧ и определение его динамического диапазона.
При Uс=0 определяем уровень напряжения гетеродина, просачивающегося на вход ПЧ: Uпр=3мВ.
Изменяя напряжение сигнала, фиксируем выходное напряжение
По полученной характеристике определим динамический диапазон преобразователя
,
, ,
.
Измерение уровня напряжения гетеродина, просачивающегося в цепь сигнала.
Определим развязку по сигналу:
Измерение уровня напряжения сигнала, просачивающегося в цепь гетеродина.
Определим развязку по гетеродину:
-
Исследование частотной характеристики ПЧ.
| f,кГц | 415 | 1460 | 2222 | 2279 | 2284 | 2286 | 2290 | 2291 | 2328 | 2440 | 3341 | 4157 |
| U,в | 1,5 | 1,15 | 0,02 | 0,2 | 0,4 | 0,6 | 1 | 0,9 | 0,2 | 0,11 | 0,065 | 0,065 |
415 1460 1875 2290 3341 4157 F,кГц
fпр fзк fг fс
Определяем избирательность ФПЧ по соседнему каналу
| f,кГц | 415 | 1460 | 1670 | 1740 | 2010 | 2275 | 2290 | 3335 | 4160 |
| U,в | 7.4 | 5.8 | 0.001 | 0.015 | 0.02 | 2,7 | 4.8 | 0.4 | 0.4 |
415 1460 1875 2290 3335 4160 F,кГц
fпр fзк fг fс
Определяем избирательность ФПЧ по соседнему каналу
4. Осциллограммы выходного сигнал промежуточной частоты.
f = 2327,5 кГц, Uс = 100 мВ
f = 2327,5 кГц, Uс = 850 мВ
f = 2327,5 кГц, Uс = 400 мВ
Характеристики
Тип файла документ
Документы такого типа открываются такими программами, как Microsoft Office Word на компьютерах Windows, Apple Pages на компьютерах Mac, Open Office - бесплатная альтернатива на различных платформах, в том числе Linux. Наиболее простым и современным решением будут Google документы, так как открываются онлайн без скачивания прямо в браузере на любой платформе. Существуют российские качественные аналоги, например от Яндекса.
Будьте внимательны на мобильных устройствах, так как там используются упрощённый функционал даже в официальном приложении от Microsoft, поэтому для просмотра скачивайте PDF-версию. А если нужно редактировать файл, то используйте оригинальный файл.
Файлы такого типа обычно разбиты на страницы, а текст может быть форматированным (жирный, курсив, выбор шрифта, таблицы и т.п.), а также в него можно добавлять изображения. Формат идеально подходит для рефератов, докладов и РПЗ курсовых проектов, которые необходимо распечатать. Кстати перед печатью также сохраняйте файл в PDF, так как принтер может начудить со шрифтами.
















