20090524-1059(чернь3) (1088614)
Текст из файла
44
СОДЕРЖАНИЕ
| 1. | Обоснование и выбор типовых конструктивно-технологических решений. | 5 |
| 1.1. | Исходные данные и основные соотношения. | 5 |
| 1.2. | Алгоритм расчёта интегрального показателя качества аппаратуры. | 7 |
| 2. | Определение конструктивных параметров микросборок. | 10 |
| 3. | Определение конструктивных параметров аппаратуры. | 10 |
| 3.1. | Расчленение аппаратуры на крупные функционально законченные части. | 10 |
| 3.2. | Конструктивные параметры аппаратуры. | 10 |
| 4. | Структурный анализ аппаратуры на уровне микросхем. | 14 |
| 4.1. | Количество типов микросхем. | 14 |
| 4.2. | Распределение блоков по типам. | 15 |
| 4.3. | Распределение микросхем по типам. | 15 |
| 5. | Определение параметров надёжности аппаратуры. | 18 |
| 5.1. | Интенсивность отказов микросхем. | 18 |
| 5.2. | Интенсивность отказов аппаратуры. | 18 |
| 5.3. | Учёт влияния условий окружающей среды на интенсивность отказа аппаратуры. | 20 |
| 6. | Определение количества микросхем и субблоков аппаратуры | 22 |
| 6.1. | Число профилактических осмотров. | 22 |
| 6.2. | Комплект ЗИП. | 23 |
| 6.3. | Количество субблоков, заменяемых при проведении профилактических осмотров в течении времени назначенного ресурса. | 24 |
| 6.4. | Количество субблоков и микросхем, необходимых для эксплуатации аппаратуры. | 28 |
| 7. | Определение затрат на разработку, производство и эксплуатацию аппаратуры. | 30 |
| 7.1. | Затраты на разработку и производство. | 30 |
| 7.2. | Затраты на разработку и производство субблоков. | 31 |
| 7.3. | Затраты на разработку и производство аппаратуры. | 33 |
| 7.4. | Затраты на эксплуатацию аппаратуры. | 35 |
| 8. | Расчёт интегрального показателя качества аппаратуры и выбор её оптимального конструктивно-технологического решения. | 38 |
| Приложение 1 | 39 | |
| Приложение 2 | 40 |
Данная работа проведена согласно отраслевому стандарту ОСТ4ГО.010.036
-
Обоснование и выбор типовых конструктивно-технологических решений.
-
Исходные данные и основные соотношения.
-
Исходными данными для расчёта обоснования основных конструктивно-технологических решений при разработке аппаратуры на микросхемах являются:
-
-
-
назначение аппаратуры: стационарное;
-
исходное количество эквивалентных вентилей, необходимое для построения аппаратуры: Nа.и. = 2 000 эквивалентных вентилей;
-
серии микросхем широкого применения и их уровень интеграции на момент разработки аппаратуры: J1 = 16, J2 = 32 эквивалентных вентилей;
-
базовая технология изготовления микросборок: толстоплёночная;
-
варианты конструкции аппаратуры: разъёмная, кассетная и книжная;
-
число лет, в течение которых должна эксплуатироваться аппаратура до морального износа второго рода: Тд = 3 года;
-
коэффициент эксплуатации аппаратуры: ω = 0,9;
-
вероятность безотказной работы аппаратуры в конце срока эксплуатации: W = 0,91;
-
серийность аппаратуры: З = 104 шт;
-
необходимость дублирования аппаратуры: да;
-
затраты на эксплуатацию: одного грамма массы – 2∙10-5, одного дециметра кубического – 1,5∙10-5, одного вольт-ампера мощности источника питания – 2∙10-5;
-
устойчивость к механическим воздействиям: по назначению;
-
характеристики окружающей среды: относительная влажность – 60%, температура среды – 25ºС, высота над уровнем моря – 5 000 м.
-
В результате расчёта получим обоснования следующих решений:
-
выбора оптимального уровня интеграции микросхем широкого применения и микросборок;
-
выбора технологии изготовления микросборок;
-
выбора варианта конструкции аппаратуры;
-
возможности реализации аппаратуры при условиях ограничений объёма, массы и затрат для разрабатываемой аппаратуры, заданных в технических требованиях.
-
Целью расчёта обоснования основных конструктивно-технологических решений является определение интегрального показателя качества (технико-экономической эффективности) аппаратуры и его максимизация.
-
Интегральный показатель качества аппаратуры в условных единицах, характеризующихся произведением часов на эквивалентные вентили, отнесенные к единицам стоимости, определяется по формуле:
где: З – затраты на обеспечение функционирования аппаратуры, ед.ст.;
8760 – среднее число часов в году.
Показатели числителя выражения (1) задаются разработчику, показатель знаменателя определяется разработчиком в процессе расчета. Следовательно, выражение (1) может быть максимизировано только путем минимизации затрат.
-
Затраты на обеспечение функционирования аппаратуры определяются по формуле:
где: Зк – капитальные вложения, ед.ст.;
Ен – нормативный коэффициент эффективности капитальных вложений, равный 0,12;
Зт – текущие затраты, ед.ст.
-
Капитальные вложения определяются по формуле:
где: Зр – затраты на разработку аппаратуры, ед.ст.;
Зп – затраты на производство аппаратуры, прогнозируемые в виде оптовых цен, ед.ст.
-
Текущие затраты определяются по формуле:
где: Зэ.V – затраты на эксплуатацию объёма аппаратуры, ед.ст.;
Зэ.G – затраты на эксплуатацию массы аппаратуры, ед.ст.;
Зэ.P – затраты на эксплуатацию источников питания аппаратуры, ед.ст.;
Ззип – затраты на комплект запасных элементов, ед.ст.
-
Совокупность значений интегральных показателей качества аппаратуры для различных уровней интеграции применяемых микросхем графически интерполируется функцией цели. На одном чертеже строится семейство кривых функций цели для различных конструкций аппаратуры и для различных технологий изготовления микросхем. Максимум верхней кривой семейства кривых функций цели соответствует оптимальному уровню интеграции применяемых в разрабатываемой аппаратуре микросхем.
-
Алгоритм расчёта интегрального показателя качества аппаратуры.
-
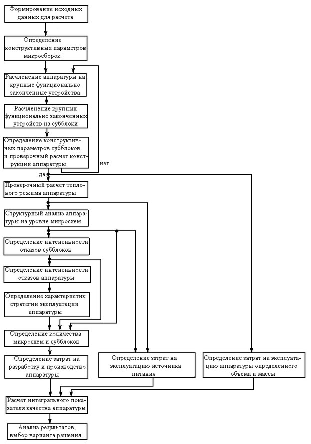
Блок-схема алгоритма расчёта интегрального показателя качества аппаратуры приведена на черт.1.
-
Значения и варианты исходных данных для расчёта интегрального показателя качества аппаратуры формируются на основе набора исходных данных алгоритма.
-
По значениям и вариантам исходных данных расчёта определяются конструктивные параметры микросборок.
-
Исходя из значений и вариантов исходных данных расчёта, с учётом конструктивных параметров микросборок, производится расчленение аппаратуры на крупные функционально законченные устройства типа устройства управления, устройства ввода-вывода информации, арифметического устройства и так далее.
-
Используя показатели технической сложности крупных функционально законченных устройств, производят расчленение устройств на субблоки.
-
Определение конструктивных параметров субблоков и проверочный расчёт конструкции аппаратуры. При отрицательном результате проверочного расчёта необходимо вернуться к п.1.2.4.
-
По конструктивным и электрическим параметрам аппаратуры производится проверочный расчёт теплового режима блока и выбирается способ его охлаждения.
-
Если проверочные расчёты дают положительный ответ, то, на основе результатов расчленения крупных функционально законченных устройств на субблоки, производится структурный анализ аппаратуры на уровне микросхем. В результате структурного анализа определяется число микросхем широкого применения и микросборок в каждом субблоке.
-
По результатам структурного анализа аппаратуры и данным о надёжности микросхем определяется надёжность субблоков.
-
Исходя из данных о надёжности субблоков, определяется надёжность аппаратуры.
-
Используя данные о надёжности аппаратуры, определяются характеристики стратегии её эксплуатации: число профилактических осмотров, число замен субблоков при профилактических осмотрах, число полных замен аппаратуры в течение времени ее эксплуатации.
-
Структурный состав аппаратуры на уровне микросхем, надёжность субблоков и характеристики стратегии эксплуатации используются для определения количества микросхем и субблоков, необходимых для эксплуатации аппаратуры.
-
Блок-схема алгоритма расчета интегрального показателя качества аппаратуры
Черт.1
-
В соответствии с количеством микросхем и субблоков, необходимых для эксплуатации аппаратуры, определяются затраты на разработку и производство этой аппаратуры.
-
По конструктивным параметрам аппаратуры определяются затраты на эксплуатацию аппаратуры определенной массы и объёма.
-
На основании структурного анализа аппаратуры на уровне микросхем определяются затраты на эксплуатацию источников питания.
-
Исходя из затрат на разработку и производство аппаратуры, затрат на эксплуатацию аппаратуры определенной массы и объёма, затрат на эксплуатацию источника питания определяется интегральный показатель качества аппаратуры на микросхемах.
-
Результаты расчётов интерполируются функцией цели, максимум которой позволяет произвести выбор оптимального варианта аппаратуры.
-
Определение конструктивных параметров микросборок.
Определение конструктивных параметров микросборок проводилось на курсе «Интегральные устройства радиоэлектроники» и в данной работе не проводятся.
-
Определение конструктивных параметров аппаратуры.
-
Расчленение аппаратуры на крупные функционально законченные части.
-
Количество эквивалентных вентилей, определяющее показатель технической сложности аппаратуры определяем по формуле: J1:
-
-
-
Количество эквивалентных вентилей, определяющее показатель технической сложности аппаратуры, делим на части, соответствующие крупным функционально законченным устройствам: Nа.у.а. – 40% от Nа, Nа.у.у. – 30% от Nа, Nа.у.в. – 30% от Nа. Получаем:
для J1: Nа.у.а. = 838; Nа.у.у. = 629; Nа.у.в. = 629;
для J2: Nа.у.а. = 858; Nа.у.у. = 643; Nа.у.в. = 643.
-
Конструктивные параметры аппаратуры.
-
Ориентировочный объём, занимаемый аппаратурой определяем по формуле:
-
-
По величине ориентировочного объёма, в соответствии с ГОСТ20504-81 для стационарной аппаратуры, выбираем ближайший тип корпуса блока, объём V которого превышает величину V΄, и определяем его габаритные размеры (Приложение 1):
Блок для микросхем с уровнем интеграции J1: V1 = 7,92дм3, с размерами 100х180х440мм.; для микросхем с уровнем интеграции J2: V2 = 7,92дм3, с размерами 100х180х440мм.
-
Исходя из габаритных размеров выбранного корпуса блока в зависимости от конструктивной реализации аппаратуры и в соответствии с требованиями ОСТ4ГО.010.009 выбираем размеры печатных плат: LX = 170мм.; LY = 75мм.
-
Ориентировочное среднее количество выводов субблока определяем по формуле:
-
Исходя из ориентировочного среднего количества выводов субблока выбираем тип разъёма, содержащий М′′сб выводов (М′′сб ≥ М′сб). Для J1 и J2 выбран разъём ГРППМ7-48Г1.
-
Основные размеры платы указаны на черт.2.
Для разъёмной конструкции по выбранным размерам печатных плат и размерам вилки выбранного разъёма в соответствии с ОСТ4ГО.010.009 выбираем размеры монтажной зоны LX1 = 127,5мм и LY1 = 65мм.
Характеристики
Тип файла документ
Документы такого типа открываются такими программами, как Microsoft Office Word на компьютерах Windows, Apple Pages на компьютерах Mac, Open Office - бесплатная альтернатива на различных платформах, в том числе Linux. Наиболее простым и современным решением будут Google документы, так как открываются онлайн без скачивания прямо в браузере на любой платформе. Существуют российские качественные аналоги, например от Яндекса.
Будьте внимательны на мобильных устройствах, так как там используются упрощённый функционал даже в официальном приложении от Microsoft, поэтому для просмотра скачивайте PDF-версию. А если нужно редактировать файл, то используйте оригинальный файл.
Файлы такого типа обычно разбиты на страницы, а текст может быть форматированным (жирный, курсив, выбор шрифта, таблицы и т.п.), а также в него можно добавлять изображения. Формат идеально подходит для рефератов, докладов и РПЗ курсовых проектов, которые необходимо распечатать. Кстати перед печатью также сохраняйте файл в PDF, так как принтер может начудить со шрифтами.
















