20090526_2350 (чернь3) (1088602)
Текст из файла
49
СОДЕРЖАНИЕ
| 1. | Обоснование и выбор типовых конструктивно-технологических решений. | 5 |
| 1.1. | Исходные данные и основные соотношения. | 5 |
| 1.2. | Алгоритм расчёта интегрального показателя качества аппаратуры. | 7 |
| 2. | Определение конструктивных параметров микросборок. | 10 |
| 3. | Определение конструктивных параметров аппаратуры. | 10 |
| 3.1. | Расчленение аппаратуры на крупные функционально законченные части. | 10 |
| 3.2. | Конструктивные параметры аппаратуры. | 10 |
| 4. | Структурный анализ аппаратуры на уровне микросхем. | 14 |
| 4.1. | Количество типов микросхем. | 14 |
| 4.2. | Распределение блоков по типам. | 15 |
| 4.3. | Распределение микросхем по типам. | 15 |
| 5. | Определение параметров надёжности аппаратуры. | 20 |
| 5.1. | Интенсивность отказов микросхем. | 20 |
| 5.2. | Интенсивность отказов аппаратуры. | 20 |
| 5.3. | Учёт влияния условий окружающей среды на интенсивность отказа аппаратуры. | 22 |
| 6. | Определение количества микросхем и субблоков аппаратуры | 24 |
| 6.1. | Число профилактических осмотров. | 24 |
| 6.2. | Комплект ЗИП. | 25 |
| 6.3. | Количество субблоков, заменяемых при проведении профилактических осмотров в течении времени назначенного ресурса. | 26 |
| 6.4. | Количество субблоков и микросхем, необходимых для эксплуатации аппаратуры. | 30 |
| 7. | Определение затрат на разработку, производство и эксплуатацию аппаратуры. | 33 |
| 7.1. | Затраты на разработку и производство. | 33 |
| 7.2. | Затраты на разработку и производство субблоков. | 34 |
| 7.3. | Затраты на разработку и производство аппаратуры. | 36 |
| 7.4. | Затраты на эксплуатацию аппаратуры. | 38 |
| 8. | Расчёт интегрального показателя качества аппаратуры и выбор её оптимального конструктивно-технологического решения. | 41 |
| Заключение. | 42 | |
| Список литературы. | 42 | |
| Приложение 1 | 43 | |
| Приложение 2 | 44 | |
| Приложение 3 | 45 | |
| Приложение 4 | 46 |
Данная работа проведена согласно отраслевому стандарту ОСТ4ГО.010.036
-
Обоснование и выбор типовых конструктивно-технологических решений.
-
Исходные данные и основные соотношения.
-
Исходными данными для расчёта обоснования основных конструктивно-технологических решений при разработке аппаратуры на микросхемах являются:
-
-
-
назначение аппаратуры: стационарное;
-
исходное количество эквивалентных вентилей, необходимое для построения аппаратуры: Nа.и. = 2 000 эквивалентных вентилей;
-
серии микросхем широкого применения и их уровень интеграции на момент разработки аппаратуры: J1 = 16, J2 = 32 эквивалентных вентилей;
-
базовая технология изготовления микросборок: толстоплёночная;
-
варианты конструкции аппаратуры: разъёмная, кассетная и книжная;
-
число лет, в течение которых должна эксплуатироваться аппаратура до морального износа второго рода: Тд = 3 года;
-
коэффициент эксплуатации аппаратуры: ω = 0,9;
-
вероятность безотказной работы аппаратуры в конце срока эксплуатации: W = 0,91;
-
серийность аппаратуры: З = 104 шт;
-
необходимость дублирования аппаратуры: да;
-
затраты на эксплуатацию: одного грамма массы – 2∙10-5, одного дециметра кубического – 1,5∙10-5, одного вольт-ампера мощности источника питания – 2∙10-5;
-
устойчивость к механическим воздействиям: по назначению;
-
характеристики окружающей среды: относительная влажность – 60%, температура среды – 25ºС, высота над уровнем моря – 5 000 м.
-
В результате расчёта получим обоснования следующих решений:
-
выбора оптимального уровня интеграции микросхем широкого применения и микросборок;
-
выбора технологии изготовления микросборок;
-
выбора варианта конструкции аппаратуры;
-
возможности реализации аппаратуры при условиях ограничений объёма, массы и затрат для разрабатываемой аппаратуры, заданных в технических требованиях.
-
Целью расчёта обоснования основных конструктивно-технологических решений является определение интегрального показателя качества (технико-экономической эффективности) аппаратуры и его максимизация.
-
Интегральный показатель качества аппаратуры в условных единицах, характеризующихся произведением часов на эквивалентные вентили, отнесенные к единицам стоимости, определяется по формуле:
где: З – затраты на обеспечение функционирования аппаратуры, ед.ст.;
8760 – среднее число часов в году.
Показатели числителя выражения (1) задаются разработчику, показатель знаменателя определяется разработчиком в процессе расчета. Следовательно, выражение (1) может быть максимизировано только путем минимизации затрат.
-
Затраты на обеспечение функционирования аппаратуры определяются по формуле:
где: Зк – капитальные вложения, ед.ст.;
Ен – нормативный коэффициент эффективности капитальных вложений, равный 0,12;
Зт – текущие затраты, ед.ст.
-
Капитальные вложения определяются по формуле:
где: Зр – затраты на разработку аппаратуры, ед.ст.;
Зп – затраты на производство аппаратуры, прогнозируемые в виде оптовых цен, ед.ст.
-
Текущие затраты определяются по формуле:
где: Зэ.V – затраты на эксплуатацию объёма аппаратуры, ед.ст.;
Зэ.G – затраты на эксплуатацию массы аппаратуры, ед.ст.;
Зэ.P – затраты на эксплуатацию источников питания аппаратуры, ед.ст.;
Ззип – затраты на комплект запасных элементов, ед.ст.
-
Совокупность значений интегральных показателей качества аппаратуры для различных уровней интеграции применяемых микросхем графически интерполируется функцией цели. На одном чертеже строится семейство кривых функций цели для различных конструкций аппаратуры и для различных технологий изготовления микросхем. Максимум верхней кривой семейства кривых функций цели соответствует оптимальному уровню интеграции применяемых в разрабатываемой аппаратуре микросхем.
-
Алгоритм расчёта интегрального показателя качества аппаратуры.
-
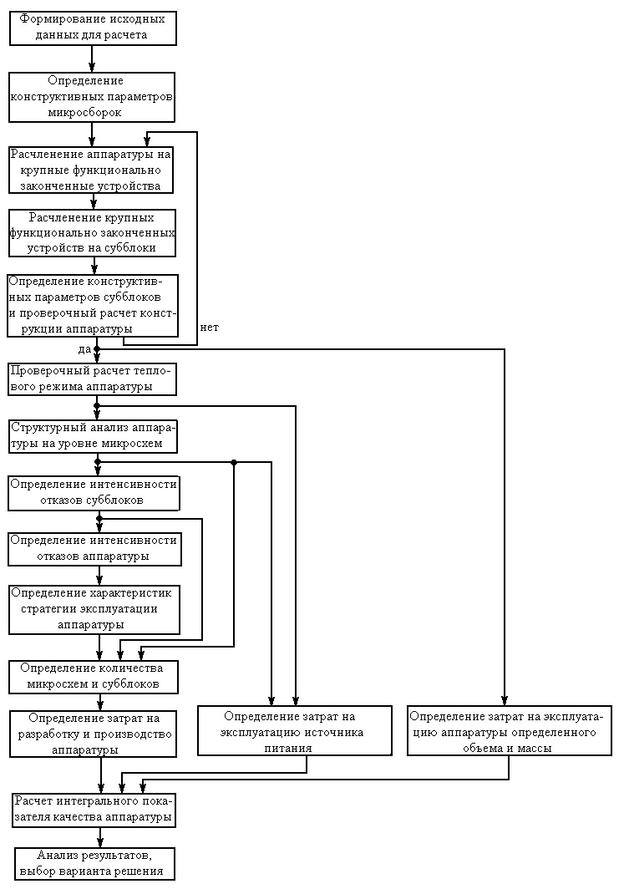
Блок-схема алгоритма расчёта интегрального показателя качества аппаратуры приведена на черт.1.
-
Значения и варианты исходных данных для расчёта интегрального показателя качества аппаратуры формируются на основе набора исходных данных алгоритма.
-
По значениям и вариантам исходных данных расчёта определяются конструктивные параметры микросборок.
-
Исходя из значений и вариантов исходных данных расчёта, с учётом конструктивных параметров микросборок, производится расчленение аппаратуры на крупные функционально законченные устройства типа устройства управления, устройства ввода-вывода информации, арифметического устройства и так далее.
-
Используя показатели технической сложности крупных функционально законченных устройств, производят расчленение устройств на субблоки.
-
Определение конструктивных параметров субблоков и проверочный расчёт конструкции аппаратуры. При отрицательном результате проверочного расчёта необходимо вернуться к п.1.2.4.
-
По конструктивным и электрическим параметрам аппаратуры производится проверочный расчёт теплового режима блока и выбирается способ его охлаждения.
-
Если проверочные расчёты дают положительный ответ, то, на основе результатов расчленения крупных функционально законченных устройств на субблоки, производится структурный анализ аппаратуры на уровне микросхем. В результате структурного анализа определяется число микросхем широкого применения и микросборок в каждом субблоке.
-
По результатам структурного анализа аппаратуры и данным о надёжности микросхем определяется надёжность субблоков.
-
Исходя из данных о надёжности субблоков, определяется надёжность аппаратуры.
-
Используя данные о надёжности аппаратуры, определяются характеристики стратегии её эксплуатации: число профилактических осмотров, число замен субблоков при профилактических осмотрах, число полных замен аппаратуры в течение времени ее эксплуатации.
-
Структурный состав аппаратуры на уровне микросхем, надёжность субблоков и характеристики стратегии эксплуатации используются для определения количества микросхем и субблоков, необходимых для эксплуатации аппаратуры.
-
Блок-схема алгоритма расчета интегрального показателя качества аппаратуры
Характеристики
Тип файла документ
Документы такого типа открываются такими программами, как Microsoft Office Word на компьютерах Windows, Apple Pages на компьютерах Mac, Open Office - бесплатная альтернатива на различных платформах, в том числе Linux. Наиболее простым и современным решением будут Google документы, так как открываются онлайн без скачивания прямо в браузере на любой платформе. Существуют российские качественные аналоги, например от Яндекса.
Будьте внимательны на мобильных устройствах, так как там используются упрощённый функционал даже в официальном приложении от Microsoft, поэтому для просмотра скачивайте PDF-версию. А если нужно редактировать файл, то используйте оригинальный файл.
Файлы такого типа обычно разбиты на страницы, а текст может быть форматированным (жирный, курсив, выбор шрифта, таблицы и т.п.), а также в него можно добавлять изображения. Формат идеально подходит для рефератов, докладов и РПЗ курсовых проектов, которые необходимо распечатать. Кстати перед печатью также сохраняйте файл в PDF, так как принтер может начудить со шрифтами.
















