SAEU (1088565), страница 7
Текст из файла (страница 7)
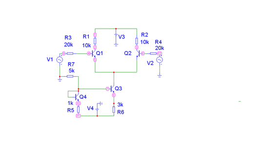
2а. На рис.4 источники V1 ,V2 подключены к базам транзисторов Q1 и Q2 противофазно, что указывает на отсутствие синфазной компоненты во входном сигнале. Следовательно, на выходных зажимах ДК ( узлах 2 и 3) будет присутствовать только дифференциальная составляющая усиленного сигнала. Проведите анализ АЧХ - V(2)/V(4), V(3)/V(6)- левого и правого плеч дифференциального каскада в диапазоне частот 10 кГц-100 МГц. Определите коэффициент усиления плеч ДК в области средних частот и верхние граничные частоты. Определите при этом уровень переменного напряжения в узле 5-т.е.в «виртуальном нуле» в том же диапазоне частот. Проведите копирование в рабочий файл Word лабораторной работы №4 графики частотных характеристик, которые получены в п. 2а.
2б. Исследование каскада с одним источником сигнала
Исключите из схемы правый источник сигнала V2, сохранив левый источник V1- Рис.4а.. В этом случае, как известно- см. [5. ч.1. c.120-129]- дифференциальный каскад возбуждается по обоим плечам синфазными и дифференциальными сигналами одинаковой величины. На левом плече ДК фазы (полярности) синфазной и дифференциальной компоненты входного сигнала совпадают, а на правом плече будут противоположны. Синфазная компонента существенно подавляется каскадом. Дифференциальные компоненты входного сигнала усиливаются обоими плечами ДК. Поскольку в этом случае базы транзисторов Q1 и Q2 соединены с общим проводом, то при анализе достаточно провести исследование величин напряжения сигналов ,например, в узлах 2 и 3 схемы рис.4.а.
При переходе от схемы рис 4 к схеме рис. 4а необходимо следить, чтобы номера узлов 2, 3 и 5 не изменились !
Введите задание на исследование в диапазоне частот -10 кГц-100 МГц АЧХ сигналов V(2) ,V(3), а также напряжения в узле 5 –V(5). Проведите частотный анализ в указанном диапазоне частот Обратите внимание на уменьшение усиления дифференциального сигнала, которое должно снизиться примерно в два раза по сравнению с результатами, которые получены в п.2.а в области средних частот, а также на отсутствие «виртуального нуля» в пятом узле схемы-V(5). Определите верхние граничные частоты левого и правого плеча каскада. Проведите копирование результатов п.2.б в рабочий файл Word лабораторной работы№4 с введением в текст необходимых комментариев. Введите в файл работы комментарии в полученные графики обратив внимание на то, что правое плечо управляется напряжением обратной связи левого плеча, которое появляется на правом плече токового зеркала. Переведите рабочий файл работы в командную строку и активируйте из этой строки файл лабораторной работы программы .
2в Исследование каскада при синфазном возбуждении В отличие от схемы рис.4 подключите к левому и правому плечу ДК два одинаковых и синфазных источника гармонического сигнала Sine Source - V1,V2- с параметрами:
F=1MEG A=5m RC=0 PH=0 PS=0 RP=0 TAU=0.
Измененная схема приведена на рис.4 б. При таком возбуждении во входном и выходном сигналах, как известно, отсутствует дифференциальная составляющая входного сигнала..
Рис.4 а
При наличии глубокой отрицательной обратной связи для синфазного сигнала в ДК синфазная компонента на его выходе должна быть существенно подавлена в сравнении с усиленным дифференциальным сигналом (см результаты исследования, которые получены в п.2а). Составьте задание для частотного анализа коэффициентов передачи V(2)/V(4), V(3)/V(6) и модуля напряжения V(5) в прежнем диапазоне частот. Обратите внимание на отсутствие виртуального нуля(по переменному току) в пятом узле схемы при синфазном возбуждении дифференциального каскада. В этом случае, как известно, в каждом плече каскада присутствует глубокая отрицательная обратная связь по току, которая существенно подавляет синфазную компоненту сигнала.
Проведите копирование полученных частотных характеристик при синфазном возбуждении дифференциального каскада в рабочий файл лабораторной работы №4. и затем вновь перейдите в окно программы МС7 для продолжения работы для исследования переходных характеристик дифференциального каскада.
Рис.4.б
3. Исследование переходных характеристик
В работе исследуются переходные характеристики дифференциального каскада при возбуждении его только одним источником импульсного сигналаV1, который подключен к базе транзистора Q1. База транзистора Q2 соединена с общим проводом. Схема каскада при указанном возбуждении от источника V1 приведена на рис.4в. При переходе от схемы рис 4б к схеме рис. 4в также необходимо следить, чтобы номера узлов: 2, 3 5 остались прежними! Измените задание для источника импульсного сигнала V1, установив его параметры:
Model Pulse (VERO =0 VONE=100U P1=0 P2=0 P3= P4=(3-5)tУ P5=(6-10)tУ ), где tу=0,35/ fВ(гр), fВ(гр)- верхняя граничная частота АЧХ , которая была получена в п 2.б при возбуждении дифференциального каскада одним источником гармонического сигнала. Исследуйте переходные характеристики в узлах 2,3,4 и5 схемы, составив соответствующее задание для анализа.
Рис. 4.в
По графикам переходных функций определите время нарастания фронта импульса на коллекторах транзисторов Q1,Q2 и установите соответствие их с верхними граничными частотами АЧХ п.2б. Поскольку при такой схеме каскад возбуждается как синфазным, так и дифференциальным сигналом источника V1, то уровни выходного сигнала в узлах 2 и 3 будут отличаться. Однако ввиду заметного ослабления синфазной составляющей на выходе каскада такое отличие будет незначительным. Для четкого отделения постоянных напряжений на коллекторах транзисторов Q1,Q2 от приращений напряжений, вызванных входным сигналом источника V1, целесообразно на графиках полученных в процессе исследования нанести метки с использованием опции Vertical Tag Mode.и Yorisontal Tag Mode С помощью этих опций удается точнее определить уровень приращений напряжений на коллекторах указанных транзисторов. Проведите копирование полученных графиков переходных процессов с необходимыми комментариями в рабочий файл лабораторной работы №4. Проведите копирование(перемещение) содержимого рабочего фала Word лабораторной работы №4 на дискету, которая будет использоваться при оформлении отчета. Введите в дискету номер варианта выполненной лабораторной работы. По окончании копирования на дискету результатов выполненной работы удалите рабочий файл Word лабораторной работы№4.
Оформление отчета
1. В отчете указывается вариант выполненной лабораторной работы. В отчет должны входить графики исследования АЧХ и переходных процессов в ДК при возбуждении его дифференциальным сигналом двумя противофазными источниками гармонического сигнала, одним источником импульсного сигнала, а также двумя синфазными гармоническими источниками
2. Расчеты коэффициентов передачи напряжения выходной цепи дифференциального каскада с использованием величин малосигнальных параметров транзисторов Q1 иQ2 в стационарной точке и сопоставление их с результатами компьютерного моделирования. При этом сравниваются значения усиления в области средних частот и верхние граничные частоты. Должны быть приведены значения отношения усиления дифференциального сигнала к величине ослабления синфазного сигнала в полосе пропускания дифференциального каскада.
Контрольные вопросы при подготовке к зачету
1.Поясните методику представления дифференциального каскада в виде двух независимо работающих резисторных каскадов: отдельно для дифференциального и синфазного сигналов.
2 Объясните, почему в схеме ДК для синфазного сигнала появляется цепь (четырехполюсник отрицательной обратной связи по току), а в каскаде для дифференциального сигнала такой четырехполюсник обратной связи отсутствует?
3.Почему в функциональной схеме ДК для дифференциального сигнала образуется « виртуальный нуль» между выводами эмиттеров транзисторов Q1 и Q2? и общим проводом съемы?
4.Изобразите четырехполюсник обратной связи в виде схемы с Y-параметрами при введении в каскад параллельной ООС по напряжению. Приведите в ней коэффициент передачи напряжения. Укажите в ней коэффициент передачи βY=IOC/U2OC, а также входную и выходную проводимость такого четырехполюсника. Приведите выражение коэффициента «просачивания» сигнала из входа на выход каскада по четырехполюснику ОС и оцените его влияние по сравнению с прямым прохождением сигнала в каскаде, т.е. из входной в его выходную цепь.
5.Поясните цель введения в дифференциальный каскад схемы токового зеркала (ТЗ). Объясните, почему при возбуждении каскада синфазными сигналами в правом плече ТЗ появляется большая величина дифференциального сопротивления между эмиттерами транзисторов- Q1,Q2 и минусом источника питания V4,-т.е. так называемый генератор стабильного тока (ГСТ)?
6.Поясните, роль резисторa R6, включенного в эмиттерную цепь транзистора Q3. Какой тип отрицательной обратной связи появляется в цепи эмиттера этого транзистора? Почему при возбуждении дифференциального каскада противофазными сигналами последовательная отрицательная обратная связь по току в цепи эмиттера транзистора Q3 исчезает?
7.Поясните роль резисторов R5 и R6 в левом плече токового зеркала. Почему в этом плече. ТЗ отрицательная обратная связь указанного выше типа отсутствует ?
8.Объясните, почему в схеме токового зеркала часто используется диодное включение транзистора Q4?
9.Изобразите схему дифференциального каскада при возбуждении его синфазными сигналами в виде схемы с двумя независимо работающими резисторными каскадами, в каждом из которых присутствует отрицательная обратная связь по току. Укажите элементы принципиальной схемы, которые образуют четырехполюсник указанного вида обратной связи.
10.При возбуждении ДК дифференциальными сигналами изобразите его схему в виде двух независимо работающих резисторных каскадов без отрицательной обратной связи. Объясните возможность такого представления ДК в виде такой схемы.
11.Объясните работу дифференциального каскада при возбуждении его только одним источником сигнала V1.
Дополнительные лабораторные работы
Лабораторная работа № 01
Исследование частотных зависимостей малосигнальных
(дифференциальных)Y-параметров транзисторов
Цель работы: изучение методики измерения комплексных малосигнальных Y-параметров биполярного транзистора. Тип транзистора выбирается из числа имеющихся в библиотеке системы МС-7 моделей транзисторов согласно табл. 01.
При малой амплитуде сигнала транзистор можно рассматривать как линейный четырехполюсник, который описывается следующими уравнениями:
I1 = Y11U1 + Y12U2,
I2 = Y21U1 + Y22U2.
Здесь U1, U2 – комплексные амплитуды приращений напряжений на входе и выходе четырехполюсника; I1, I2 – комплексные амплитуды приращений токов, втекающих в четырехполюсник; Y11, Y12, Y21, Y22 – комплексные малосигнальные Y-параметры. Отсюда следуют выражения для Y-параметров, которые и определяют методику их измерения:
Y11 = I1/U1 при U2 = 0,
Y21 = I2/U1 при U2 = 0,
Y12 = I1/U2 при U1 = 0,
Y22 = I2/U2 при U1 = 0.
Таким образом, для измерения параметров Y11 и Y21 необходимо создать режим короткого замыкания по переменному току (сигнальный режим короткого замыкания на выходе транзистора), и аналогичный для измерения параметров Y12 и Y22 – по входу. Для того чтобы при этом обеспечить рабочий режим транзистора по постоянному току, короткое замыкание создаётся только для сигнала. При этом используются блокировочные конденсаторы большой ёмкости, включённые между соответствующим электродом транзистора и землёй (общим проводом). Питающие постоянные напряжения подаются через дроссели – катушки индуктивности, имеющие большое индуктивное сопротивление на частоте сигнала и сопротивление равное нулю для постоянного тока. Измерение параметров Y11 и Y21 биполярного транзистора, включённого по схеме с общим эмиттером (ОЭ), проводится с помощью схемы, изображённой на рис. 01. Два источника напряжения V1 и V2 обеспечивают заданный режим по постоянному току, источник синусоидального напряжения Signal создаёт входной сигнал, конденсатор C1 является разделительным, а конденсатор C2 – блокировочным. Учтите, что при использовании транзистора с проводимостью n-p-n-типа на коллектор должно подаваться положительное напряжение (как показано, например, на рис.0.1), а при использовании транзистора с проводимостью p-n-p-типа – отрицательное. Для измерения параметров Y12 и Y22 используется схема, показанная на рис.0.1.2. Измерение Y-параметров в интервале частот производится в режиме анализа по переменному току (Analysis>AC). При этом в окне задания параметров необходимо указать режим моделирования Operating Point (Расчёт в рабочей точке).Значения Y-параметров указываются в строке Y Expression в виде отношения токов и напряжений соответствующих электродов транзистора. Например, входная проводимость Y11 транзистора, включённого по схеме с общим эмиттером, определяется как отношение комплексной амплитуды тока базы к комплексной амплитуде напряжения база-эмиттер. В программе MicroCap это выражение записывается в следующем виде: IB(VT1)/VBE (VT1). Аналогично параметр Y21 (крутизна транзистора) определяется из выражения: IC(VT1)/VBE (VT1). Поскольку Y-параметры являются комплексными величинами, то их изменение в интервале частот характеризуется графиками зависимости от частоты их вещественной и мнимой частей, т.е. активной и реактивной составляющих проводимости, а также комплексной крутизны. Однако в работе исследуется зависимость обобщенной характеристики этих параметров в виде корня квадратного из суммы квадратов модулей вещественной и мнимой частей, другими словами модуль частотной характеристики входной проводимости и крутизны транзистора в окрестности исходной (рабочей) точки.
















