SAEU (1088565), страница 2
Текст из файла (страница 2)
В окне задания параметров моделирования приведенном на рис.3 указывается длительность интервала времени анализа- Time Range и имена переменных, графики которых надо построить. Так же, как и при расчете частотных характеристик, целесообразно включить опцию автоматического масштабирования графиков по осям координат -Auto Scale Range. Опция Operating Point Only при исследовании переходных процессов должна быть выключена. В поле Maximum Time Step, где задается наибольшая величина шага дискретизации процессов при моделировании, по умолчанию устанавливается нуль.
Рис.3
Если при этом получаются недостаточно гладкие графики переходных процессов, то величину шага следует задать вручную. На рис.3 приведен пример задания расчета графиков двух переходных процессов напряжений V(1) и V(2) в узлах схемы 1 и 2 при интервале времени анализа 0-3,5 мкс ( Time Range 3,5U). На вход схемы должен быть подан импульсный сигнал заданной формы (например, прямоугольной) с указанной амплитудой и длительностью не менее 3,5 мкс. Моделирование переходного процесса производится программой так же как и при частотном анализе после нажатия кнопки Run
2.4. Вариация параметров
Расчет каскада по постоянному току, частотных характеристик или переходных процессов можно производить в режиме пошагового изменения параметров схемы (кнопка Stepping). После нажатия этой кнопки появляется окно вариации параметров, показанное на рис.4 Из рисунка видно, что задано изменение емкости конденсатора С6 от величины 50 мкФ (from 50U) до 0 мкФ (To 0U) с единственным шагом в 50 мкФ- (Step Value 50U). Для реализации такого режима дополнительно в поле Step It необходимо выбрать ответ:Yes (да). После этого можно активизировать режим моделирования с вариацией параметров, нажав последовательно кнопки OK и Ran.
Рис.4
3. Статистические исследования схем
С помощью программы МС-7 можно оценить влияние случайного разброса номиналов элементов схемы на параметры частотной или переходной характеристики. Для этого проводится анализ схемы методом статистических испытаний (метод Монте-Карло). Этот режим задается следующим образом. Сначала проводится расчет, например, частотной характеристики при номинальных значениях параметров схемы. Затем в окне AC Analysis выбирается пункт меню Monte Carlo и в нем подпункт Option. При этом открывается окно Monte Carlo Option приведенное на рис.5.
Рис.5
Здесь задаются следующие законы распределения случайных процессов: Uniform-равномерный, Gauss-нормальный, Worse case-наихудший случай и число статистических испытаний –Numbe of Rans. Перед выполнением моделирования переключатель Status устанавливается в положение On (включено). Величина относительного отклонения параметров компонентов от номинальных значений задается в текстовом окне исследуемой схемы с помощью операторов Model. После задания параметра статистических испытаний следует выполнить моделирование, нажав в окне AC Analysis на кнопку Run.
При окончании лабораторной работы с программой МС-7 выводится запрос о сохранении изменений в схеме, которые были введены пользователем. На этот запрос следует ответить положительно (YES), если необходимо сохранить схему и её параметры или отрицательно ,если схему не сохранять или использовать ранее составленную схему, нажав пиктограмму NO.
Раздел 2.Методика проведения лабораторных работ на компьютере с использованием программы MICRO-CAP-7
Лабораторная работа №1
Исследование резисторного каскада на биполярном
транзисторе
Цель работы: исследование частотных и переходных характеристик выходной и входной цепи резисторного каскада. Используя литературу [1], [5.ч1.,с.82-95], изучить методики применения программы МС-7, при проведении расчетов составляющих комплексных дифференциальных параметров транзисторов в стационарной (рабочей) точке и основных показателей частотных и переходных характеристик выходной цепи резисторного каскада
1.Вызов из библиотеки программы файла лабораторной
работы №1 и установка параметров схемы
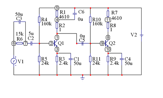
Нажав кнопку File меню программы МС-7, вызовите файл: C:\MC7\DATA|лабораторная работа №1. На экране монитора появляется принципиальная схема каскада -рис.1. Схема содержит два последовательно соединенных резисторных каскада с биполярными транзисторами, включенными с общим эмиттером. Каскады полагаются одинаковыми, связь между ними осуществляется через конденсатор С5 .Если ёмкость этого конденсатора установить раной нулю, тогда каскад с транзистором Q1 для приращений вызванных входным сигналом не соединен со вторым каскадом, в этом случае его нагрузкой являются сопротивления коллектора R1 и R2. Такой каскад далее называется оконечным. Если емкость конденсатора установить равной 50 мкФ, то в области средних и верхних частот к первому каскаду подключается входная цепь второго каскада с транзистором Q2. В этом случае первый каскад с транзистором Q1 называется промежуточным. В работе исследуется выходные и входные цепи этих каскадов. Тип транзисторов, их стационарный режим ( токи коллектора I20,, напряжения коллектор-эмиттер U20) и номиналы коллекторного и эмиттерного сопротивлений указаны в табл.1 в соответствие с вариантами задания для каждой бригады. Во всех вариантах задания положите величину сопротивлений R2 и R8 = 1 (равную одному Ому). Постоянное напряжение на резисторе R3 составляет обычно 15% величины напряжения на резисторе R1. Напряжение источника питания V2 стационарное напряжение U20 ,ток I20 и сопротивления резисторов R1+R2+R3 связаны соотношением:
V2 =ЕП =U20 +(R1+R2+R3) I20.
Стационарное напряжение U10 транзистора между базой и эмиттером U10 обычно составляет 0,65-0,7 В. Напряжение питания EП указано в табл.1.При аналитических расчетах ток базового делителя ID выбирается равным (5-7) I10, где I10 стационарный ток базы в рабочей точке. . Величина этого тока устанавливается из соотношения I10= I20/BF, где BF~h21 максимальный коэффициент передачи тока транзистора, равный примерно дифференциальному коэффициенту передачи тока h21 .
При выборе типа транзистора в соответствии вариантом задания не забудьте установить конечную величину объемного сопротивления базы транзистора- rB положив её равной 100 Ом, которая обеспечит определение дифференциальных параметров транзистора в точке покоя схемы.
Рис.1
Выпишите величину емкости .-CJC конденсатора обратносмещенного перехода транзистора при контактной разности потенциала равной 0,75 В. Нажатие кнопки ОК в поле параметров транзистора завершается его ввод в схему. Не забудьте, что схемы каскадов одинаковые, поэтому номиналы сопротивлений базового делителя, коллектора и эмиттера каскадов должны совпадать, транзистор Q2 должен быть того же типа, что и транзистор Q1. При оформлении отчета по работе проведите расчет сопротивлений резисторов базового делителя R4 и R5 для заданного режима работы биполярного транзистора. Источник импульсного V1 напряжения MODEL PULSE установите с параметрами: VZERO=0 VONE=100U P1=0 P2=0 P3=1U P4=1U P5=2U. Ёмкости конденсаторов С1 , С3 и С4 установите равными 50 мкФ, что должно обеспечить их сопротивление в рабочей полосе 10 КГц-100 МГц частот существенно меньше сопротивлений резисторов R3,R6 и R9. Указанный диапазон частот соответствует области средних и верхних частот при всех вариантах заданий лабораторной работы №1 как для оконечного, так и промежуточного каскада, а также при измерении входной динамической емкости .Второй каскад подключается к выходу первого через разделительный конденсатор С5.
Таблица 1
| Варианты- № задания | Напряжение питания V2 В | Тип транзистора | Стационарный ток коллектора I20 мА | Стационарное напряжение U20 коллектор- эмиттер В | Сопротивления коллектора и эмиттера: RK= R1 RЭ=R3, кОм |
| 1 | 8 | 2N2219A | 1 | 4 | 3,75; 0,375 |
| 2 | 12 | 2N914 | 2 | 6 | 2,75; 0,3 |
| 3 | 12 | 2N718 | 3 | 6,5 | 1,7; 0,17 |
| 4 | 15 | 2N835 | 4 | 8,5 | 1,5; 0,15 |
| 5 | 12 | 2N2218 | 4,5 | 6,3 | 1,15; 0,1 |
| 6 | 15 | 2N2102 ON | 2 | 5,0 | 4,75; 0,47 |
| 7 | 12 | 2N2221 | 2 | 6,0 | 2,75; 0,27 |
| 8 | 10 | 2N3019 | 3 | 6,3 | 1,7; 0,17 |
| 9 | 12 | 2N5550 | 2 | 7,5 | 2,0; 0,2 |
| 10 | 10 | 2N1613 | 1 | 9,0 | 2,5; 0,25 |
2. Исследование стационарного режима
2.1 Используя сведения, приведенные во введении( см. первый раздел пособия) проведите анализ постоянных напряжений и токов в схеме рис.1. проведите копирование принципиальной схемы и её стационарных режимов, вводя последовательно команды:Edit/Copy to Clipboard/ Copy the Visible Portoin of Windou in BMP Format. Далее вызовите программу Word и в открывшееся окно этой программы введите ранее копированный фрагмент команд с помощью команды Вставить. Все последующие копирования при выполнении работы проводите согласно указанной процедуре. Далее такая программа называется рабочим файлом лабораторной работы №1. Целесообразно также проверить наличие линейного режима транзисторов. Для этого активируйте пиктограмму ON (Condition) программы. Если транзистор находится в линейном режиме, то рядом с его изображением появляется надпись красного цвета-LIN, в противном случае высвечивается надпись –SAT(насыщение) или OFF- (отсечка).
















