Проектирование автоматизированной информационной системы (1087952)
Текст из файла
МИНИСТЕРСТВО ОБРАЗОВАНИЯ
РОССИЙСКОЙ ФЕДЕРАЦИИ
МОСКОВСКИЙ ГОСУДАРСТВЕННЫЙ ИНСТИТУТ
РАДИОТЕХНИКИ, ЭЛЕКТРОНИКИ И АВТОМАТИКИ
(ТЕХНИЧЕСКИЙ УНИВЕРСИТЕТ)
Курсовой проект
дисциплина:
«Теоретические основы автоматического управления»
тема:
«Проектирование автоматизированной информационной системы »
Студент: Макаров А.М.
Группа: ИУ-1-00
Преподаватель: Мартынова Т.Л.
Москва 2004 г.
СОДЕРЖАНИЕ
Анализ предметной области 3
Структурная схема организации 4
Функциональная схема организации 5
Информационные потоки 6
Дерево целей и задач организации 7
Матрица смежности 8
Цель автоматизации отдела 9
Диаграмма деятельности проектно-сметного отдела 10
Матрица смежности 11
Функциональные и нефункциональные задачи АИС 12
Уровни управления 13
Диаграмма вариантов использования №1 уровня анализа предметной области 14
Диаграмма вариантов использования №2 уровня анализа предметной области 15
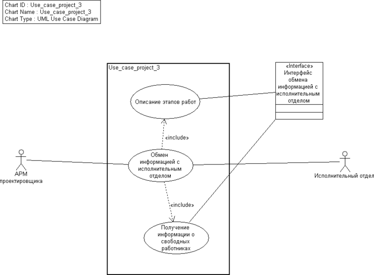
Диаграмма вариантов использования №3 уровня анализа предметной области 16
Диаграмма вариантов использования №1 уровня проектирования 17
Диаграмма вариантов использования №2 уровня проектирования 18
Диаграмма вариантов использования №3 уровня проектирования 19
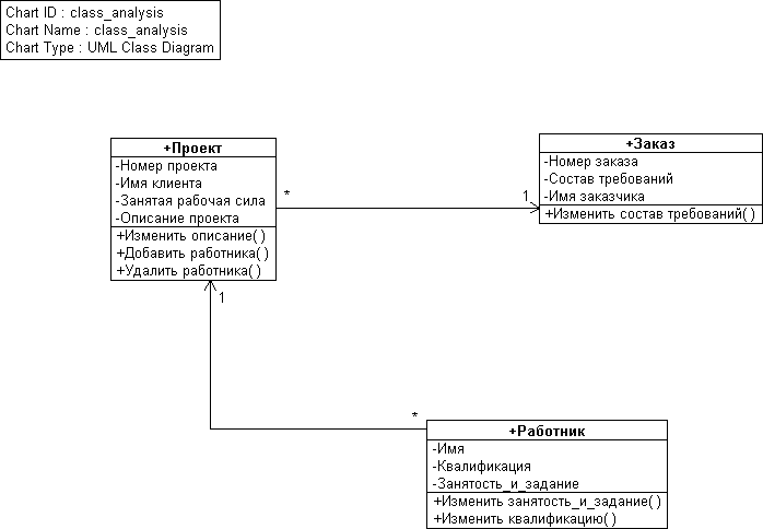
Диаграмма классов концептуального уровня 20
Диаграмма классов уровня проектирования 21
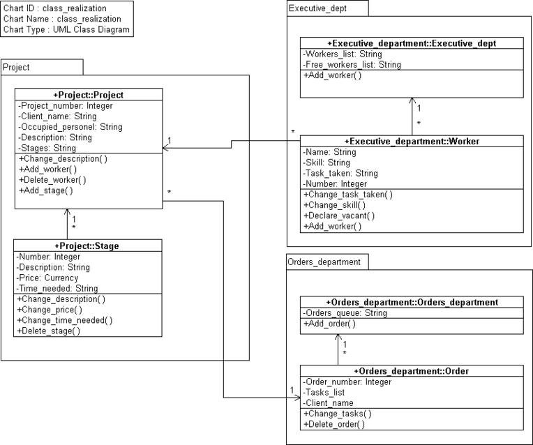
Диаграмма классов уровня реализации 22
Диаграмма состояний для класса «проект» 23
Заключение 24
Анализ предметной области
В данном курсовом проекте исследуется деятельность фирмы «Спэйс ТВ», специализирующейся в области установки телекоммуникационного оборудования для корпоративных клиентов и частных лиц.
Процесс работы с клиентами в этой фирме выглядит следующим образом: Клиент оставляет свои пожелания по исполнению его заказа через отдел заказов. Данная информация немедленно поступает в проектно-сметный отдела, где разрабатывается подробное описание всех этапов проведения работ и составляется смета. Также, из проектно-сметного отдела делается заявка в исполнительный отдел на наем рабочих на работу над выполняемым проектом.
Для эффективной работы проектировщику (главному специалисту в проектно-сметном отделе) необходимо быстро получать последние данные о заказах клиентов, о свободной рабочей силе, и быстро разрабатывать новые проекты для дальнейшего их опубликования клиентам и всем заинтересованным лицам.
Для создания диаграмм вариантов использования, классов и состояния использовалась программа Visual UML 2.9.
Структурная схема организации
директор
проектно-сметный отдел
склад
отдел заказов
финансовый отдел
юридический отдел
исполнительный отдел
отдел кадров
фирма по установке спутникового оборудования
Функциональная схема организации
фирма по установке телекоммуникационного оборудования «СПЭЙС ТВ»
директор
проектно-сметный отдел
склад
отдел заказов
финансовый отдел
юридический отдел
исполнительный отдел
отдел кадров
1
2
3
4
5
6
7
8
1. Учет, прием на работу и увольнение персонала
2. Контроль над финансовой деятельностью
3. Осуществление общения с клиентом
4. Проведение работ у клиента
5. Контроль над деятельностью фирмы
6. Оформление юридических документов
7. Хранение и учет необходимых для работы материалов
8. Составление плана работ и оценка стоимости их проведения
Информационные потоки
директор
проектно-сметный отдел
отдел заказов
финансовый отдел
юридический отдел
исполнительный отдел
отдел кадров
склад
-
Подробная информация от клиента о заказе, список выбранных услуг
-
Описание каждого этапа работ и установка сроков.
-
Заказ на материалы
-
Информация о ценах на материалы и закупках материалов
-
Информация, необходимая для составления договора о заключении сделки
-
Договора о заключении сделки - для подписания директором
-
Подписанные договора о заключении сделки
-
Договора о заключении сделки - для подписания финансовым отделом
-
Подписанные договора о заключении сделки
-
Финансовые отчетности - для подписания
-
Подписанные финансовые отчетности
-
Предложения о составлении договоров по приему на работу
-
Оформленные договора по приему на работу
-
Приказы о зачислении на работу - для подписания
-
Подписанные приказы о зачислении на работу
-
Информация о наличии свободной рабочей силы
-
Информация о количестве работников фирмы и их зарплатах
-
Информация о курсах валют
-
Информация о готовности начать работу с клиентом, описание каждого этапа работ и установка сроков
Д
Завоевание первенства в представлении услуг по установке оборудования для приема спутникового сигнала
Быстрое обслуживание клиентов и скорейшее реагирование на их изменяющиеся запросы
Предоставление максимально качественных услуг
Организация непрерывной работы отдела заказов
Скорейшее пополнение кадров в случае возрастания спроса на услуги
Набор исключительно высококвалифици-рованных кадров
Непрерывное отслеживание тенденций на рынке технологий теле-коммуникаций
Быстрое разрешение юридических вопросов (для организаций)
Составление эффективных схем работы с корпоративными клиентами
ерево целей и задач организации Матрица смежности
Матрица смежности показывает, какие отделы связаны информационными потоками, а какие - нет. В данном случае проектно-сметный отдел связан информационными потоками с исполнительским отделом и отделом заказов.
Цель автоматизации отдела
(проектно-сметный отдел)
Достижение максимальной эффективности работы отдела
Точное вычисление стоимости услуг
Точное определение сроков выполнения работ
Получение своевременной информации о возможности проведения работ
Проверка соблюдения законов и правил при проведении работ
Получение данных о сложности проведения каждого этапа работ
Проверка наличия рабочей силы
Оценка стоимости каждого этапа работ
Диаграмма деятельности проектно-сметного отдела
Инф-я о возможных препятствиях проведению работ
Информация о требуемом времени на проведение работ
Суммарная цена на услуги
Вывод о возможности проведения работ
Информация о пожеланиях клиента
Информация о желаемых сроках завершения работ
Описание каждого этапа работ
проектно-сметный отдел
Проектировщик
Сметчик
Специалист по телекоммуникациям
Электрик
Монтажник
Матрица смежности
1 - Максимальная степень участия
0 - Средняя степень участия
-1 - Отсутствие участия
Вывод:
В описании каждого этапа работ в основном участвует только проектировщик. Автоматизация его работы может существенно повысить эффективность работы компании.
Ф
Функциональные задачи
Нефункциональные задачи
-
Получение информации о заказах клиентов из отдела заказов
-
Получение информации о свободной рабочей силе из исполнительского отдела
-
Ускорение процесса расчета сроков выполнения этапов работ
-
Ускорение оценки стоимости работ
-
Ускорение процесса описания этапов работ
-
Автоматическая публикация результатов расчета проектов
-
Проверка соответствия значений введенных параметров разрешенным значениям (проверка соблюдения правил и законов).
-
Проверка правильности ввода данных
-
Регулярное сохранение данных на различных носителях
У
(в центре рассмотрения – АРМ проектировщика, работающего на оперативном уровне)
ровни управления
Стратегический уровень
Тактический уровень
Исполнительный отдел
АРМ проектировщика
1
2
3
4
Оперативный уровень
Отдел заказов
Информационное окружение (потоки)
(для автоматизированного рабочего места проектировщика)
-
И
нформация о новых заказах клиентов -
Описание разработанных проектов для клиентов
-
Описание каждого этапа работ проекта
-
Информация о наличии свободной рабочей силы
Диаграмма вариантов использования №1 уровня анализа предметной области
Диаграмма вариантов использования №2 уровня анализа предметной области
Диаграмма вариантов использования №3 уровня анализа предметной области
Диаграмма вариантов использования №1 уровня проектирования
Диаграмма вариантов использования №2 уровня проектирования
Диаграмма вариантов использования №3 уровня проектирования
Диаграмма классов концептуального уровня
Подразумевается, что в компании работает один проектировщик, и он неразрывно связан с разрабатываемым проектом. В дальнейшем такой атрибут, как имя проектировщика, отсутствует.
Диаграмма классов уровня проектирования
Диаграмма классов уровня реализации
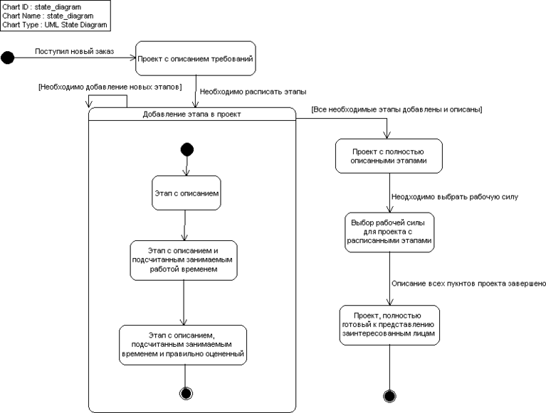
Диаграмма состояний для класса «проект»
Заключение
В процессе выполнения работы были составлены все диаграммы, необходимые для разработки автоматизированного рабочего места проектировщика – главного специалиста проектно-сметного отдела, чья деятельность является одной из основных составляющих успешной деятельности компании.
Создание подобной системы позволит многократно сократить время, необходимое для доставки проектировщику необходимой информации, а также упростить его работу по опубликованию готовых проектов для подписания заказчиками, что повысит авторитет компании.
Характеристики
Тип файла документ
Документы такого типа открываются такими программами, как Microsoft Office Word на компьютерах Windows, Apple Pages на компьютерах Mac, Open Office - бесплатная альтернатива на различных платформах, в том числе Linux. Наиболее простым и современным решением будут Google документы, так как открываются онлайн без скачивания прямо в браузере на любой платформе. Существуют российские качественные аналоги, например от Яндекса.
Будьте внимательны на мобильных устройствах, так как там используются упрощённый функционал даже в официальном приложении от Microsoft, поэтому для просмотра скачивайте PDF-версию. А если нужно редактировать файл, то используйте оригинальный файл.
Файлы такого типа обычно разбиты на страницы, а текст может быть форматированным (жирный, курсив, выбор шрифта, таблицы и т.п.), а также в него можно добавлять изображения. Формат идеально подходит для рефератов, докладов и РПЗ курсовых проектов, которые необходимо распечатать. Кстати перед печатью также сохраняйте файл в PDF, так как принтер может начудить со шрифтами.
нформация о новых заказах клиентов
















