Курсовая2006 (1087930)
Текст из файла
Федеральное агентство по образованию
МОСКОВСКИЙ ГОСУДАРСТВЕННЫЙ ИНСТИТУТ
РАДИОТЕХНИКИ, ЭЛЕКТРОНИКИ И АВТОМАТИКИ
( ТЕХНИЧЕСКИЙ УНИВЕРСИТЕТ)
Курсовая работа
по дисциплине
“Проектирование АСОиУ ”.
| Выполнил: Блажко Евгений Эдуардович Группа: ИС-1-01 Факультет: Кибернетики Научный руководитель: доцент Мартынова Т.Л. |
Москва, 2006 г.
Введение
В настоящее время все предприятия ведут учет имущества и хозяйственных операций согласно действующему законодательству и нормативным документам. В курсовой работе будет рассматриваться автоматизированная система учета и управления(АСУУ) финансово-экономической деятельностью института ядерных исследований(ИЯИ). АИС – это взаимосвязанная совокупность данных оборудования, программных средств, персонала, стандартов, процедур, предназначенных для сбора, обработки, распространения, хранения, предоставления информации в соответствии с требованиями (задачами деятельности) вытекающими из цели системы.
Объектом автоматизации является работа на всех этапах управления финансово-экономической деятельности в институте: от формирования консолидированной бухгалтерской и статистической отчетности.
АСУУ автоматизирует работу на всех участках учета финансовой деятельности института и позволит:
- осуществлять текущий финансовый контроль за использованием денежных средств;
- формировать достоверную отчетность, выполняя при этом контрольные функции в отношении сохранности бюджетных средств;
- получать объективную информацию для принятия решений по управлению финансовыми ресурсами;
- проводить расчет тарификации сотрудников на основании: штатного расписания, учебного плана, данных о распределения нагрузки сотрудников, тарифных сеток, системы надбавок и доплат;
- оптимизировать затраты на оплату труда сотрудников института;
- формировать бухгалтерскую и статистическую отчетность.
В общем случае АСУУ относится к системам обработки данных (СОД). Основой построения СОД является автоматизированное рабочее место (АРМ). В данной работе будет проведено моделирование АРМ сотрудников финансово-экономического отдела (ФЭО), управляющих финансово-экономической деятельностью института. Создание АСУ осуществляется в среде Rational Rose а так же построены диаграммы деятельности с помощью унифицированного языка моделирования(UML).
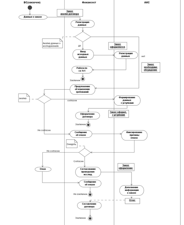
Диаграмма деятельности(Специалист, АИС(АРМ))
На данной диаграмме деятельности показан процесс взаимодействия финансиста с АИС.
Диаграмма состояний.
Деятельность финансиста заключается в управлении финансово-экономической деятельностью института. На диаграмме состояний изображены последовательности состояний и переходов, характеризующие такое управление на всех этапах финансово-экономической деятельности.
Диаграмма классов уровня проектирования.
Диаграмма классов уровня реализации
По мере готовности графической модели для реализации в виде программной системы и передачи ее для дальнейшей работы программистам, акцент смещается в сторону использования англоязычных терминов, которые в той или иной мере отражают особенности языка программирования, на котором предполагается реализация данной модели. Кроме того, язык программирования С++ накладывает и собственные ограничения.Диаграмма классов служит для представления статической структуры модели системы в терминологии классов объектно-ориентированного программирования. Диаграмма классов отражает различные взаимосвязи между сущностями предметной области, а также описывает их внутреннюю структуру и типы отношений.
Диаграмма пакетов
Пакет – основной способ организации элементов модели в языке UML. Каждый пакет владеет всеми своими элементами, т.е. элементами, которые включены в него. Про соответствующие элементы пакета говорят, что они принадлежат пакету или входят в него. При этом каждый элемент может принадлежать только одному пакету. В свою очередь, одни пакеты могут быть вложены в другие пакеты. В этом случае первые называются подпакеты, поскольку все элементы подпакета будут принадлежать более общему пакету. Тем самым для элементов модели задается отношение вложенности пакетов, которое представляет собой иерархию. На рисунке показаны отношения зависимости между пакетами (как входящими в приложение, так и внешними библиотеками).
Уровень проектирования
Уровень реализации
Диаграмма компонентов
Диаграмма компонентов описывает особенности физического представления системы. Она позволяет определить архитектуру разрабатываемой системы, установив зависимости между программными компонентами, в роли которых может выступать исходный, бинарный и исполняемый код. Диаграмма компонентов разрабатывается для следующих целей:
- визуализации общей структуры исходного кода программной системы
- спецификации исполнимого варианта системы
- обеспечения многократного использования отдельных фрагментов программного кода
Диаграмма развертывания
Диаграмма развертывания применяется для представления общей конфигурации и топологии распределенной программной системы и содержит распределение компонентов по отдельным узлам системы. Кроме того, диаграмма развертывания показывает наличие физических соединений – маршрутов передачи информации между аппаратными устройствами, задействованными в реализации системы.
Генерация кода и создание работающего приложения
Одним из наиболее мощных свойств среды Rational Rose является возможность генерации программного кода после построения модели. Возможность генерации текста программы на том или ином языке программирования зависит от установленной версии Rational Rose. Общая последовательность действий, которые необходимо выполнить для этого, состоит из шести этапов:
1. Проверка модели независимо от выбора языка генерации кода.
2. Создание компонентов для реализации классов.
3. Отображение классов на компоненты.
4. Установка свойств генерации програмного кода.
5. Выбор класса, компонента или пакета.
6. Генерация программного кода.
Особенности выполнения каждого из этапов могут изменяться в зависимости от
выбора языка. В среде Rational Rose предусмотрено задание достаточно большого числа
свойств, характеризующих как отдельные классы, так и проект в целом.
Заключение
Внедрение компьютерных технологий финансовый учёт облегчает труд сотрудников ФЭО и позволяет сделать информацию о финансово - экономической деятельности института чёткой и своевременной. В данной работе было проведено моделирование АРМ специалиста с помощью унифицированного языка моделирования UML а так же Rational Rose. Полученные результаты соответствуют поставленным целям, задачи выполняются в сроки, поэтому можно сделать вывод о том, что созданная система довольно эффективна.
Литература
1. Лекции по ТОАУ за 8-9 семестр и проектированию АСОиУ за 8-10 семестр.
2. Леоненков А.В. Самоучитель UML, М., 2002.
Характеристики
Тип файла документ
Документы такого типа открываются такими программами, как Microsoft Office Word на компьютерах Windows, Apple Pages на компьютерах Mac, Open Office - бесплатная альтернатива на различных платформах, в том числе Linux. Наиболее простым и современным решением будут Google документы, так как открываются онлайн без скачивания прямо в браузере на любой платформе. Существуют российские качественные аналоги, например от Яндекса.
Будьте внимательны на мобильных устройствах, так как там используются упрощённый функционал даже в официальном приложении от Microsoft, поэтому для просмотра скачивайте PDF-версию. А если нужно редактировать файл, то используйте оригинальный файл.
Файлы такого типа обычно разбиты на страницы, а текст может быть форматированным (жирный, курсив, выбор шрифта, таблицы и т.п.), а также в него можно добавлять изображения. Формат идеально подходит для рефератов, докладов и РПЗ курсовых проектов, которые необходимо распечатать. Кстати перед печатью также сохраняйте файл в PDF, так как принтер может начудить со шрифтами.
















