sit-01a (1087903), страница 2
Текст из файла (страница 2)
На рис. 3 проиллюстрировано соответствие между различными версиями технологии Ethernet, первым уровнем и частью второго уровня модели OSI. Хотя существуют и иные версии технологии Ethernet.
Таблица 1. Проблемы первого уровня, решаемые на втором
| Ограничения первого уровня | Решение на втором уровне |
| Первый уровень не может осуществлять связь с верхними уровнями Первый уровень не может идентифицировать отдельные компьютеры Первый уровень оперирует только потоками битов Первый уровень не может принять решение о том, какой компьютер из группы компьютеров, пытающихся передавать двоичные данные в данный момент, будет первым осуществлять передачу | Второй уровень осуществляет связь с верхними уровнями через подуровень LLC Второй уровень идентифицирует отдельные компьютеры с помощью МАС-схемы адресации На втором уровне создаются фреймы для организации или группировки битов (в этом процессе группа битов приобретает определенное значение) Для принятия этого решения второй уровень использует МАС-подуровень |
| Подуровень управлений логическим каналом | |||||||||
| 802.3 — управление доступом к среде передачи | |||||||||
| Уровень физической сигнализации | Технология 10BASE5 (500м) 50 Ом; Коаксиальный кабель N-стиля | Технология 10BASE2 (185м) 50 Ом; Коаксиальный кабель BNC | Технология 10BASE-T (100м) 100 Ом; кабель UTP, разъем RJ45 | Технология 10BASE-TX (100м) 100 Ом; кабель UTP; RJ45 | Технология 100BASE-FX (228-412м) Многомодовый (ММ) оптоволоконный кабель SC | Технология 1000BASE-T (100м) 100 Ом; кабель UTP, разъем RJ45 | Технология 1000BASE-SX (220-550м) Многомодовый (ММ) оптоволоконный кабель SC | Технология 1000BASE-LX (550-5000м) Многомодовый (ММ) оптоволоконный кабель SC | Технология 10BASE-(различные версии) одномодовый или ммогомодовый (ММ или SM) оптоволоконный кабель SC |
| Физическая среда | |||||||||
Рис. 3. Соответствие технологий Ethernet и модели OSI.
4. МАС-адресация
Для того чтобы в сети Ethernet стала возможной локальная доставка фреймов, необходима определенная система адресации, т.е. присвоения имен компьютерам и интерфейсам. Каждый компьютер имеет уникальный способ самоидентификации. Никакие два физических адреса в сети не должны быть одинаковыми. Физические адреса, называемые адресами управления доступом к передающей среде (МAС-адрес), записаны в сетевом адаптере NIC. Для МАС-адреса используются и другие названия: аппаратный адрес, NIC-адрес, адрес второго уровня и Ethernet -адрес.
МАС-адреса в сети Ethernet используются для уникальной идентификации отдельных устройств. Каждое устройство (ПК, маршрутизатор, коммутатор и т.д.), имеющее Ethernet-интерфейс к сети LAN, должно иметь МАС-адрeс, в противном случае другие устройства не смогут обмениваться с ним данными. МАС-адрес имеет длину 48 битов и записывается в виде 12-ти шестнадцатеричных цифр. Первые шесть шестнадцатеричных цифр, задаваемых IЕЕЕ, идентифицируют производителя или продавца устройства и, таким образом, включают и себя уникальный идентификатор организации (OUI). Остальные шесть шестнадцатеричных цифр, включают в себя серийный номер интерфейса или другое значение, задаваемое конкретным производителем. МАС-адреса иногда называют прошитыми (ВIА), поскольку они записаны в постоянной памяти (RОМ) интерфейса или устройства и копируются в оперативную намять (RАМ) при инициализации сетевого адаптера NIC. На рис.4 показан формат МАС-адреса.
| Уникальный идентификатор организации (OUl) | Назначаемые производителем (адаптеры NIС, интерфейсы) | ||||
| | ^ | ^ | | ||
| 24 бита | 24 бита | ||||
| 6 шестнадцатеричных цифр | 6 шестнадцатеричных цифр | ||||
| 00 60 2F | ЗА 07 ВС | ||||
| Сisсо | О | ||||
Рис. 4. Формат МАС-адреса
Без МАС-адресов сеть LAN представляла бы собой лишь группу изолированных компьютеров, и доставка Ethernet-фреймов была бы невозможной. Вследствие этого на канальном уровне к данным верхних уровней добавляются заголовок (header), содержащий МАС-адрес устройства, и концевик (trailer). Заголовок и концевик содержат управляющую информацию, предназначенную для канального уровня устройства, которому направляется фрейм. Данные верхних уровней инкапсулируются в заголовок и концевик канального уровня.
LAN-сети спецификаций Ethernet и 802.3 являются широковещательными. Это означает, что все станции сети видят все проходящие по сети фреймы, и каждая станция должна исследовать каждый фрейм, для того чтобы выяснить, не является ли она требуемым пунктом назначения этого фрейма.
В сети Ethernet в случае, когда устройству требуется отправить данные другому устройству, оно может открыть маршрут коммуникации к другому устройству, используя свой МАС-адрес. Когда устройство-отправитель посылает данные в сеть, эти данные включают в себя МАС-адрес требуемого пункта назначения. По мере того, как эти данные перемещаются по сетевой среде, адаптер NIC каждого устройства, к которому они поступают, проверяет, не совпадает ли его МАС-адрес с адресом пункта назначения, содержащимся во фрейме данных. Если такого соответствия нет, то адаптер отбрасывает этот фрейм. Если же такое соответствие имеется, то адаптер NIC проверяет адрес получателя в заголовке фрейма, для того чтобы удостовериться в правильности адресации пакета. При поступлении данных на требуемую станцию ее адаптер делает их копию, удаляет заголовок и концевик и передает их компьютеру для обработки протоколами более высокого уровня, такими, как IР и ТСР.
5. Фреймирование на втором уровне
Закодированные потоки битов в физической среде представляют собой огромное технологическое достижение, однако их недостаточно для осуществления коммуникации. Превращение этих битовых потоков во фреймы позволяет получать из них существенную информацию, которая не может быть получена из самих по себе закодированных битовых потоков. Дополнительная информация, которая может содержаться во фреймах, включает:
• сведения о том, какие компьютеры осуществляют связь друг с другом;
• сведения о том, когда начинается связь между двумя индивидуальными компьютерами и когда она заканчивается;
• она обеспечивает распознавание ошибок, которые могут произойти в процессе коммуникации;
• она содержит указания, чья очередь "говорить" в "диалоге" между двумя компьютерами;
• сведения о том, где во фрейме расположены собственно полезные данные.
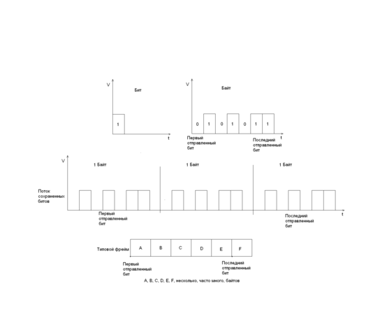
После того как определен способ идентификации отдельных компьютеров, можно перейти к процессу создания фреймов. Создание фреймов происходит в процессе инкапсуляции данных на втором уровне эталонной модели OSI. Фрейм представляет собой модуль данных протокола второго уровня. На рис.5 проиллюстрированы понятия бита и фрейма.
Рис. 5. Переход от битов к фреймам
При работе с битами наиболее наглядным представлением является график зависимости напряжения от времени. Однако обычно приходится иметь дело с более крупными порциями данных, а также с адресами и управляющей информацией, в результате чего изображение всей этой информации в виде графика из-за большого ее объема было бы ненаглядным и весьма неудобным. Другим типом представления может быть диаграмма формата фрейма, которая строится на основе зависимостей напряжения от времени. Такую диаграмму можно читать слева направо, как обычное изображение па осциллографе. Диаграмма формата фрейма отображает группы битов (поля); при этом с различными полями связываются определенные функции.
Различными стандартами описываются многие типы фреймов. Отдельный фрейм в общем случае состоит из частей, называемых полями (field)}, каждое из которых, в свою очередь, состоит из байтов. Во фрейме канального уровня обычно присутствуют следующие поля:
















