Проектирование устройств сопряжения (1083567), страница 11
Текст из файла (страница 11)
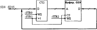
Частный случай данного подхода — реализация буферного ОЗУ стекового типа (рис. 2.306 — схема опять же очень условная). Обмен с ОЗУ производится по сигналам -STR0 (запись) и -STR1 (чтение). При этом после записи состояние счетчика наращивается на единицу, а перед чтением — уменьшается на единицу (то есть реализуется постинкремент и предекремент). Интересно, что здесь не нужен сброс счетчика, так как его начальное состояние совершенно не важно.
И, наконец, третий путь реализации последовательного доступа к буферному ОЗУ — объединение двух рассмотренных подходов, позволяющее соединить их преимущества (рис 2.31). В данном случае используется счетчик с параллельной записью, в который перед началом обмена записывается по сигналу -STRO начальный адрес ОЗУ. Затем производится обмен с ОЗУ по сигналам -STR1 и -STR2. Здесь можно перебирать ячейки последовательно, но можно и задавать адрес ячейки произвольно.
Рис. 2.31. Использование счетчика с параллельной записью для последовательного доступа к буферному ОЗУ.
При любой схеме включения буферного ОЗУ возникают две основные проблемы: организация задания адреса ОЗУ во всех режимах работы и организация прохождения потоков данных Рассмотрим несколько примеров решения этих проблем.
В случае УС с непрерывным режимом обмена с внешним устройством для задания адреса ОЗУ приходится применять две схемы формирования адреса и мультиплексор для выбора одной из них. На рис. 2.32 верхний счетчик формирует адрес, по которому осуществляется обмен с внешним устройством (он работает постоянно). Нижний счетчик (или регистр) задает адрес ячейки ОЗУ, с которой производится обмен со стороны магистрали. При обращении со стороны магистрали по сигналу -STR0 мультиплексор переключается на передачу выходного кода нижнего счетчика. По этому же сигналу переключается режим работы ОЗУ. При этом необходимо принять меры для предотвращения нарушения обмена с внешним устройством в момент обращения со стороны магистрали (например, путем введения разделения этих циклов обмена во времени).
Рис. 2.32. Задание адреса буферного ОЗУ при непрерывном режиме обмена с внешним устройством.
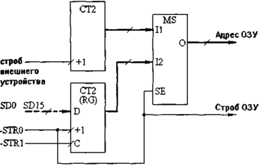
В случае УС с периодическим режимом обмена с внешним устройством схема может быть значительно проще (рис. 2.33). Здесь используется один счетчик, а мультиплексор подключает к его входу или строб внешнего устройства (при обмене с внешним устройством) или строб обмена — STR1 (при обмене с магистралью). После окончания обмена с магистралью по сигналу -STR0 схема переходит в режим обмена с внешним устройством (перебрасывается триггер). Возвращение к режиму обмена с магистралью происходит после полной отработки цикла обмена с внешним устройством и формирования счетчиком сигнала переноса.
Рис. 2.33. Задание адреса буферного ОЗУ при периодическом режиме обмена с внешним устройством.
Рис. 2.34. Организация прохождения потоков данных.
С точки зрения организации прохождения потоков данных, можно выделить четыре режима работы схемы: запись ОЗУ со стороны магистрали, чтение ОЗУ со стороны магистрали, прием данных в ОЗУ со стороны внешнего устройства и выдача данных из ОЗУ на внешнее устройство. Как правило, в УС применяются микросхемы многоразрядного ОЗУ (с организацией N х 8), которые имеют двунаправленную шину данных, что накладывает ограничения на схему организации прохождения потоков данных. Пример схемы для УС, в котором реализованы все четыре перечисленных режима работы, показан на рис. 2.34. Здесь для обмена 8-разрядного буферного ОЗУ с магистралью используется двунаправленный приемопередатчик типа КР1533АП6, а для обмена с внешним устройством — однонаправленный передатчик типа КР1533АП5. Конечно же, эта схема, как и все приведенные в этом разделе, далеко не единственно возможная. К тому же все эти схемы достаточно условны.
2.1.8. Микропрограммные автоматы
Еще одна функция, которую часто нужно реализовать при проектировании операционной части УС — это формирование сигналов синхронизации требуемой длительности и в заданной последовательности. Эти сигналы используются для временного согласования работы различных частей схемы УС. В простейшем случае можно решить данную задачу с помощью одновибраторов или элементов задержки, но такой подход хорош только тогда, когда надо сформировать 1-2 сигнала, и требования к точности временных задержек невысоки. Если же это не так, да к тому же алгоритм выработки сигналов довольно сложен, то гораздо эффективнее использовать микропрограммный автомат.
Микропрограммные автоматы обеспечивают в целом ряде случаев удачный компромисс между сложностью алгоритма работы и быстродействием. По сравнению с жесткой логикой они обычно позволяют при минимуме аппаратурных затрат реализовать достаточно сложные алгоритмы работы и довольно легко их менять, а по сравнению с программной реализацией (например, на базе однокристальной микроЭВМ) они имеют, как правило, заметно большее быстродействие (см. рис. 2.1).
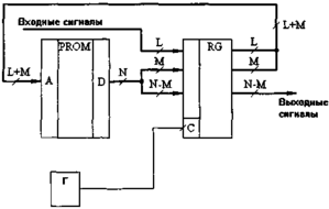
Рис. 2.35. Структура микропрограммного автомата.
Наиболее универсальная схема микропрограммного автомата строится на основе ППЗУ или ПЛМ и регистра, охваченных обратной связью. В этом случае алгоритм работы автомата определяется исключительно прошивкой ППЗУ или ПЛМ и может быть при необходимости очень просто изменен заменой микросхемы. Обобщенная структура автомата на ППЗУ представлена на рис. 2.35. Она включает в себя ППЗУ с (L + М > адресными входами и N разрядами данных, (N + L)-разрядный регистр и тактовый генератор Г. Часть выходных разрядов ППЗУ, (N — М), используется для формирования выходных сигналов, а остальные М разрядов участвуют совместно с L входными сигналами в формировании адреса ППЗУ в следующем такте тактового генератора. Отметим, что в данной схеме необходимо применять только микросхемы регистров со стробированием по фронту (а не по уровню, не регистры-защелки), так как в противном случае при переходе регистра в режим пропускания входной информации замкнется обратная связь и возможна даже неконтролируемая автогенерация. Примеры микросхем регистров: КР1533ИР23, КР1533ИР27, КР1533ИР37 и т.д. Максимальная тактовая частота автомата, определяющая его быстродействие, должна быть такой, чтобы суммарная задержка регистра и ППЗУ не превышала периода тактовой частоты.
Отметим, что дискрет временных сдвигов между выходными сигналами микропрограммного автомата равен периоду тактовой частоты, а задержка реакции на изменение входного сигнала имеет случайный характер, но не превышает периода тактовой частоты (если не принимать специальных мер по синхронизации тактового генератора и входных сигналов). Эти особенности необходимо иметь в виду при выборе схемы и составлении микропрограммы.
Из возможных режимов работы микропрограммного автомата можно выделить следующие:
- последовательный перебор адресов ППЗУ (аналог счетчика);
- останов в заданном адресе ППЗУ с бесконечным ожиданием;
- переход на другой адрес при изменении входного сигнала (или нескольких входных сигналов);
- циклическое прохождение, перебор одних и тех же адресов ППЗУ;
- отключение реакции на входные сигналы (то есть автомат никак не реагирует на изменение входных сигналов в течение какого-то времени).
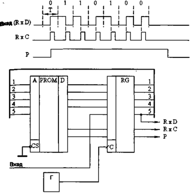
Рассмотрим небольшой пример проектирования микропрограммного генератора, работающего в соответствии с временной диаграммой рис. 2.36. В ответ на положительный фронт входного сигнала надо выработать три выходных сигнала, "вложенных" один с другой. Кстати, формирование таких "вложенных" циклов довольно часто требуется при проектировании различных цифровых устройств, в том числе УС. Во время формирования выходной последовательности автомат не должен реагировать на входной сигнал, а после ее окончания должен ожидать следующего положительного фронта на входе. Для упрощения задачи примем все временные сдвиги равными 1 мкс. Поэтому частота тактового генератора должна быть 1 МГц.
Как видно из временной диаграммы, выходная последовательность состоит из шести тактов (включая все единичные уровни). Поэтому требуется 3 адресных входа ППЗУ (8 возможных состояний). Но помимо этого есть один входной сигнал, значит количество адресных разрядов ППЗУ будет 4, а количество разрядов регистра должно быть равно 7 (еще добавится три выходных сигнала). Схема примет вид, показанный на рис. 2.36. Здесь может быть использовано ППЗУ К155РЕЗ с организацией 32 х 8 и регистр КР1533ИР27. Теперь составим прошивку ППЗУ для нашего автомата (табл. 2.3). Нетрудно заметить, что здесь реализованы следующие режимы: последовательный перебор адресов (при отработке выходной последовательности), останов с ожиданием, отключение реакции на входной сигнал (путем дублирования последовательного перебора в зоне адресов, соответствующей изменению входного сигнала).
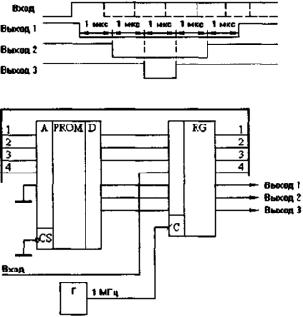
В заключение этой темы — еще один пример микропрограммного автомата, реализующего дешифрацию одного из наиболее распространенных кодов — манчестерского кода, широко применяемого при последовательной передаче данных, в частности в локальных сетях. Напомним, что в этом коде единица представляется переходом в центре битового интервала из высокого уровня в низкий, а нуль — переходом из низкого уровня в высокий. Дешифрация сводится к выделению из входного сигнала импульсов синхронизации R х С (рис. 2.37). Предлагаемый автомат помимо собственно дешифрации позволяет также сформировать огибающую передаваемого пакета данных, то есть детектировать наличие передачи (сигнал Р). Отметим, что в данном случае считается, что пакет всегда начинается с нулевого информационного бита.
Рис. 2.36. Пример микропрограммного автомата.
Рис. 2.37. Дешифратор манчестерского кода на микропрограммном автомате.
Для формирования сигнала RxC после выявления очередного перехода (фронта) в середине битового интервала автомат не реагирует на входной сигнал в течение трех четвертей длительности одного бита (Т). Для формирования сигнала Р после обработки последнего бита проверяется наличие фронта входного сигнала в течение 1,5 Т, и в случае его отсутствия снимается сигнал Р. В качестве выходного сигнала данных RxD используется пропущенный через регистр входной сигнал. Тактовая частота микропрограммного автомата в восемь раз превышает частоту поступления входных данных. Прошивка ППЗУ приведена в табл. 2.4.
| Адрес ППЗУ | Данные ППЗУ | Комментарий | ||||||||
| Вх. | Адрес | Выходы 1 2 3 | Следующий адрес | |||||||
| 0 | 0 | 0 | 0 | 1 | 1 | 1 | 0 | 0 | 0 | 1. Ожидание входного сигнала |
| 1 | 0 | 0 | 0 | 0 | 1 | 1 | 0 | 0 | 1 | 2. Отработка выходной последовательности при условии, что входной сигнал постоянно находится в состоянии логической единицы |
| 1 | 0 | 0 | 1 | 0 | 0 | 1 | 0 | 1 | 0 | |
| 1 | 0 | 1 | 0 | 0 | 0 | 0 | 0 | 1 | 1 | |
| 1 | 0 | 1 | 1 | 0 | 0 | 1 | 1 | 0 | 0 | |
| 1 | 1 | 0 | 0 | 0 | 1 | 1 | 1 | 0 | 1 | |
| 1 | 1 | 0 | 1 | 1 | 1 | 1 | 1 | 0 | 1 | 3. Ожидание снятия входного сигнала |
| 0 | 0 | 0 | 1 | 0 | 0 | 0 | 0 | 1 | 0 | 4. Отработка выходной последовательности при снятии входного сигнала до ее окончания |
| 0 | 0 | 1 | 0 | 0 | 0 | 0 | 0 | 1 | 1 | |
| 0 | 0 | 1 | 1 | 0 | 0 | 1 | 1 | 0 | 0 | |
| 0 | 1 | 0 | 0 | 0 | 1 | 0 | 0 | 0 | 0 | 5. Переход на ожидание входного сигнала |
| 0 | 1 | 0 | 1 | 1 | 1 | 0 | 0 | 0 | 0 | |
Табл. 2.3. Микропрограмма для автомата на рис. 2.36.
















