Отчет лаба 1 (1076479)
Текст из файла
Московский Государственный Технический Университет Имени Н.Э.Баумана
Кафедра ИУ5
Отчет по лабораторной работе №1 по предмету “СДУ”
Выполнил:
Зайков С.А.
ИУ5-42
Москва 2014г.
-
П
еречень основных элементов из библиотеки EWB, необходимый для моделирования логических схем и цифровых устройств ЭВМ.
1.1. Компонент Выход из EWB.
1
.2 Вспомогательные компоненты -группа SOURCES:
-
заземление (метка) . точка нулевого потенциала в схеме.
- источник фиксированного напряжения +5 вольт
-
генератор однополярных прямоугольных импульсов (амплитуда, частота, коэффициент заполнения).
1.3 Основные пассивные элементы - группа BASIC:
-
точка соединения проводников, используется также для введения на схему надписей длиной не более 14 символов (других способов введения текста в EWB не существует).
- переключатель, управляемый нажатием задаваемой клавишей клавиатуры (в квадратных скобках), по умолчанию- клавиша пробела.
1.4. Индикаторные приборы - группа INDICATORS.
- светоиндикатор (свет свечения может быть настроен красным, зелёным и синим)
- семисегментный индикатор .
- лампа накаливания.
1
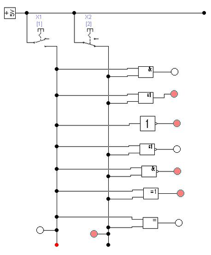
.5. Логические элементы - группа LOGIC GATES
-
логический элемент "И"
- логический элемент "ИЛИ"
-
логический элемент "НЕ"
- логический элемент "ИЛИ-НЕ"
-
логический элемент "И-НЕ"
-
логический элемент исключающее "ИЛИ"
-
логический элемент импликация
1
.6. Приборы, группа INSTRUMENTS.
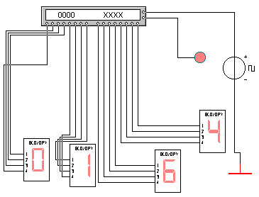
- генератор слова - Word Generator
2. Схема анализа поведения логических элементов
2.1 Таблица истинности
| X1 | X2 | Y ”И” | Y “Или” | Y «Инвертированная сумма» | Y «Не И» | Y “Ксор” | Y Инертированный ксор | ||||||
| 0 | 0 | 0 | 0 | 1 | 1 | 0 | 1 | ||||||
| 0 | 1 | 0 | 1 | 0 | 1 | 1 | 0 | ||||||
| 1 | 0 | 0 | 1 | 0 | 1 | 1 | 0 | ||||||
| 1 | 1 | 1 | 1 | 0 | 0 | 0 | 1 | ||||||
| X | Y “Инверсия» | ||||||||||||
| 0 | 1 | ||||||||||||
| 1 | 0 | ||||||||||||
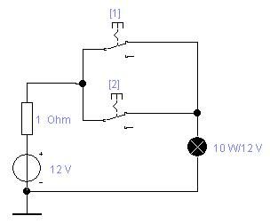
3. Электрические схемы, работающие по логическим функциям
3
.1 Функция «И»
3.2 Функция «Или»
3.3 Функция «Не»
3.4 Функция «Инверсия или»
3
.5 Функция «Инверсия и»
Характеристики
Тип файла документ
Документы такого типа открываются такими программами, как Microsoft Office Word на компьютерах Windows, Apple Pages на компьютерах Mac, Open Office - бесплатная альтернатива на различных платформах, в том числе Linux. Наиболее простым и современным решением будут Google документы, так как открываются онлайн без скачивания прямо в браузере на любой платформе. Существуют российские качественные аналоги, например от Яндекса.
Будьте внимательны на мобильных устройствах, так как там используются упрощённый функционал даже в официальном приложении от Microsoft, поэтому для просмотра скачивайте PDF-версию. А если нужно редактировать файл, то используйте оригинальный файл.
Файлы такого типа обычно разбиты на страницы, а текст может быть форматированным (жирный, курсив, выбор шрифта, таблицы и т.п.), а также в него можно добавлять изображения. Формат идеально подходит для рефератов, докладов и РПЗ курсовых проектов, которые необходимо распечатать. Кстати перед печатью также сохраняйте файл в PDF, так как принтер может начудить со шрифтами.
еречень основных элементов из библиотеки EWB, необходимый для моделирования логических схем и цифровых устройств ЭВМ.















