RC-генератор-1 (1075527), страница 2
Текст из файла (страница 2)
(14)
где Um1 – амплитуда первой гармоники генерируемого напряжения, Umk – амплитуда k – гармоники. На рис. 7 представлена зависимость коэффициента гармоник выходного напряжения RC- генератора с мостом Вина-Робинсона от линейного коэффициента усиления усилителя, полученная с помощью программы Mathcad.
Р
ис. 7. Зависимость коэффициента гармоник Kuн выходного напряжения RC-генератора с мостом Вина-Робинсона от коэффициента усиления Kuн усилительного каскада.
Из результатов расчета следует, что в RC-генераторах с мостом Вина-Робинсона на базе линейных элементов, невозможно получить генерируемое напряжение с коэффициентом гармоник менее 1%. Поэтому такие генераторы используются в тех случаях, когда не предъявляются жесткие требования к качеству генерируемого сигнала.
В
любом автогенераторе выход на стационарный режим генерации проходит за конечный промежуток времени. Для определения времени установления стационарного режима необходимо обратиться к дифференциальным уравнениям, связывающим мгновенные значения токов и напряжений. Для этого представим автогенератор в виде безинерционного неинвертирующего усилительного каскада, охваченного положительной обратной связью мостом Вина (рис. 7).
Рис. 8. Структурная схема RC – генератора с мостом Вина.
DA.1 – неинвертирующий усилительный каскад с коэффициентом усиления Kuн.
Д
ля параллельного соединения R1 и С1 мгновенные значения токов и напряжений определены законом Ома в дифференциальной форме
(15).
Т
ок I, протекаемый через последовательно соединенные резистор R2 и конденсатор С2, равен
(16).
П
адения напряжения UR2 на резисторе R2 и напряжения UC2 на конденсаторе С2 определяются протекаемым по ним током I
(17)
П
одставляя (16) в (17), получим
(18)
С
огласно закона Кирхгофа суммарное падение напряжений на элементах моста Вина равно
(19).
Так как усилительный каскад является безинерционным, то мгновенные значения входного Uвх и выходного Uвых напряжений связаны между собой коэффициентом усиления Kuo усилительного каскада. Учитывая, что Uвх=UC1, и подставляя (18) в (19), получим
Продифференцировав уравнение (20) и поделив на С1*R1, приведем его к виду
Здесь напряжение U записано без индекса, поскольку уравнение справедливо и для Uвых, ибо связь между Uвх и U вых линейна. Уравнение (21) можно записать как уравнение колебательного контура
(22)
г
де э – эквивалентный коэффициент затухания, o – квазирезонансная частота моста Вина, которые равны
(24)
Р
ешение уравнения (22) имеет вид
(25)
г
де Uст и – амплитуда и фаза, зависящие от начальных условий; с – частота свободных колебаний
(26)
Уравнение (22) показывает, что RC-генератор эквивалентен колебательному контуру, коэффициент затухания которого уменьшается на величину пропорциональную коэффициенту усиления Kuн усилительного каскада. Полученный результат означает, что переменное напряжение на входе усилительного каскада, обязанное наличию положительной обратной связи, создает ток I, доставляющий в мост Вина энергию, компенсирующую потери в нем. Необходимая же энергия переменного тока I получается благодаря тому, что переменное напряжение Uвх управляет расходом энергии источника питания усилительного каскада.
Е
сли усилительный каскад имеет небольшой коэффициент усиления (э>0), то вносимая энергия лишь частично компенсирует потери в квазиколебательной системе и колебания затухают. При коэффициенте усиления выше некоторой пороговой величины эквивалентный коэффициент затухания э оказывается отрицательным (вносимая энергия больше расходуемой) и колебания нарастают. Зависимость характера колебаний от э показана на рис. 9.
а) б)
Рис. 9. Формы переходных процессов в автогенераторе
э – эффективный коэффициент затухания больше нуля,
э – эффективный коэффициент затухания меньше нуля.
Для самовозбуждения RС-генератора с мостом Вина согласно (23) неинвертирующий усилительный каскад должен иметь коэффициент усиления
В частном случаи, когда в мосте Вина R1=R2 и С1=С2, коэффициент усиления каскада должен быть Kuн>3.
Д
ля определения времени установления стационарных колебаний необходимо решить уравнение (22) с учетом зависимости коэффициента усиления Kuн от величины усиливаемого напряжения. При этом уравнение (22) становится нелинейным и его решение для каждого автогенератора отыскивается индивидуально. В RC-генератора на ОУ смена режима усиления с линейного на нелинейный происходит достаточно резко, начиная с амплитуды выходного напряжения Um.вых=Uвых.max (рис.5). Поэтому приближенно можно принять, что переходной процесс проходит в линейном режиме усиления и воспользоваться решением вида (25). Примем за время установления стационарных колебаний tуст время, в течение которого амплитуда выходного напряжения нарастает от стартовой Uст до Uвых.max. Тогда из (25) находим
(28)
О
ценим время установления tуст стационарных колебаний в RC-генераторе с мостом Вина, у которого R=R1=R2 и C=С1=С2 и используется ОУ широкого применения. Проделав некоторые преобразования, для такого автогенератора получим
(29)
где Т=2=2RC – период генерируемых колебаний. При напряжении питания ОУ Еп=15 В. максимальную амплитуду выходного напряжения ориентировочно равна Uвых.max10 В. Для ОУ широкого применения напряжение шума в полосе частот 1 – 10 Гц, приведенное ко входу, составляет Uст= 1 – 10 мкВ [2]. Если в генераторе усилительный каскад имеет коэффициент усиления Kuн=3.1, то согласно (29) стационарные колебания в генераторе установятся за время tуст =(40 – 50)*T. С увеличением коэффициента усиления Kuн усилительного каскада будет уменьшаться времени переходного процесса tуст по установлению стационарного режима генерации.
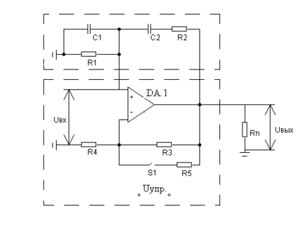
Как указывалось выше, искажения генерируемого напряжения в RC-генераторе возникают из-за возникновения нелинейного режима усиления. Если сохранить линейный режим усиления и для стационарных колебаний, то коэффициент нелинейных искажений существенно уменьшится. Существует несколько приемов решения данной проблемы. Все они основаны на том, что в генераторе используется усилитель с нелинейной цепью обратной связи. Один из таких приемов показан на рис. 10.
Р
ис. 10. RC- генератор с мостом Вина на основе нелинейного усилительного каскада.
В
данном примере коэффициент усиления Kuн неинвертирующего усилительного каскада зависит от состояния управляемого ключа S1. Если модуль напряжение управления Uупр меньше пороговой величины Upor, то ключ находится в разомкнутом состоянии. При этом коэффициент усиления K1 усилительного каскада равен
(30)
Когда модуль управляющее напряжение Uупр превышает пороговую величину Upor, то ключ S1 замыкается и коэффициент усиления усилительного каскада уменьшается до величины
Н
апряжение управления Uупр ключа выбирают пропорциональным выходному напряжению Uвых усилительного каскада. У такого усилительного каскада передаточная характеристика представляется кусочно-ломанной линией с двумя точками перегиба как в области положительных, так и отрицательных напряжений. Смену коэффициента усиления каскада с К1 на К2 приводит к тому, что генерация амплитуды Um стационарного напряжения проходит в линейном режиме усиления (Um<Uвых.max). Типичный вид переходной характеристики такого усилительного каскада показан на рис. 11.
Рис. 11. Переходная характеристика усилительного каскада с управляемым ключом в цепи отрицательной обратной связи.
Сплошная линия – для усилительного каскада, штрих пунктирная – для моста Вина.
П
ри выбранных напряжениях Upor управления ключом S1 и генерируемой амплитуде Um для устранения нелинейного усиления, как следует из геометрии рис. 11, усилительный каскад должен иметь для «больших» входных напряжений коэффициент усиления К2, равный
(32)
Соотношение (32) получено для автогенератора с мостом Вина, у которого равные резисторы и конденсаторы. В противном случаи множитель 3 надо заменить на величину обратную коэффициенту передачи на квазирезонансной частоте. Хотя усиление напряжений с амплитудой Um.вх=Uint2 проходит нелинейно, но искажения выходного напряжения меньше, чем в усилителе с линейной цепью обратной связи. Формы выходного напряжения в зависимости от коэффициента усиления малого сигнала К1 при постоянной амплитуде генерируемого напряжения Um показаны на рис. 12.














