лаба3 (1075476)
Текст из файла
Министерство образования Российской Федерации
Московский государственный технический университет
им. Н.Э.Баумана
__________________________________________________________________________
ЛАБОРАТОРНЫЙ ПРАКТИКУМ ПО КУРСУ
”Электроника и микропроцессорная техника”
ИССЛЕДОВАНИЕ
УСИЛИТЕЛЬНОГО КАСКАДА ПО СХЕМЕ ОЭ.
Выполнил:
Группа: БМТ1-51
Проверил: Созинов Б.Л.
Кафедра РАДИОЭЛЕКТРОННЫЕ СИСТЕМЫ И УСТРОЙСТВА
Москва 2006 год
Исследование усилительного каскада по схеме ОЭ.
ЦЕЛЬЮ лабораторной работы является изучение работы усилительного каскада по схеме ОЭ, освоение определения его параметров и характеристик.
ЗАДАЧЕЙ лабораторной работы состоит в определении коэффициента усиления усилительного каскада, получении амплитудных (АХ) и амплитудно-частотных характеристик (АЧХ) усилительного каскада. По АХ усилительного каскада следует определить коэффициенты усиления по напряжению и диапазоны входных напряжений, при которых не наблюдается отсечки амплитуды выходного напряжения. По амплитудно-частотным характеристикам необходимо определить граничные частоты усиливаемого сигнала, в пределах которых коэффициенты усиления имеют заданную неравномерность. Экспериментальные результаты необходимо сравнить с теоретическими.
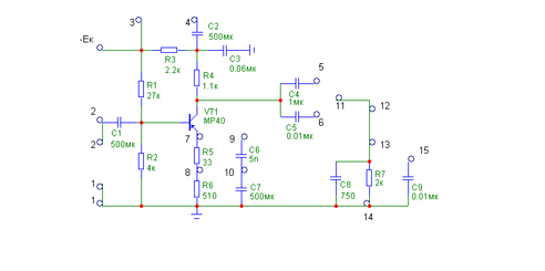
Рис. 1. Принципиальная схема макета "Усилительный каскад на биполярном транзисторе".
Лабораторный макет позволяет провести экспериментальные исследования характеристик усилительного каскада, собранного по схеме ОЭ. Усилительный каскад может быть собран как с частотной, так и без частотной коррекции. Частотная коррекция АЧХ усилительного каскада в области нижних частот будет наблюдаться при использовании частотозависимой коллекторной нагрузки R3 – C4 – R4, для чего клеммы 3 – 4 должны быть разомкнуты. Для исключения низкочастотной коррекции замыкают клеммы 3 – 4, при этом элементы R3 и С3 выполняют роль фильтра в цепи питания каскада. Для введения в каскад высокочастотной коррекции АЧХ предназначены элементы R5 – C6, при этом в эмиттерной цепи замыкают клеммы 7 – 9 и 8 – 9. При исследовании усилительного каскада без высокочастотной коррекции замыкают клеммы 7 – 10 или 8 – 10. При замкнутых клеммах 8 – 10 в каскаде на резисторе R5 образуется отрицательная обратная связь (ООС) для усиливаемого сигнала. Наборы разделительных конденсаторов (С3 и С4) и конденсаторов нагрузки (С8 и С9) предназначены для определения их влияния на АЧХ усилительного каскада. Напряжение питания усилительного каскада подводится от стандартного лабораторного ниточника напряжений к клеммам –Ек – 1 (Ек=15 В.).
Расчет коэффициентов усиления, допустимых максимальных входных напряжений и граничных частот исследуемого усилительного каскада по схеме ОЭ.
Теоретически АХ строится по рассчитываемому коэффициенту усиления по напряжению Кu и допустимой максимальной амплитуде входного напряжения Um.макс.вх. для усилительного каскада, нагруженного:
А) на входное сопротивление осциллографа (Rвх.ос.=1 Мом, Свх.ос.=30 пФ.),
Б) на резистор R7=2 кОм,
В) на резистор R7=2 кОм и при введении ООС на резисторе R5=33 Ом.
Для построения теоретической АЧХ рассчитываются граничные частоты для усилительного каскада без ООС с нагрузкой R7=2 кОм:
А) при выходном разделительном конденсаторе С5=0.01 мк и конденсаторе нагрузки C8=750 пФ,
Б) при выходном разделительном конденсаторе С4=0.01 мк и конденсаторе нагрузки C8=750 пФ,
В) при выходном разделительном конденсаторе С4=1 мк и конденсаторе нагрузки C8+С9 (С9=0.01 мФ).
Расчет параметров усилительного каскада начинают с определения координат точки покоя, т.е. токов базы Iб.о., эмиттера Iэ.о. и коллектора Iк.о., напряжений между базой и эмиттером Uбэ.о.и между коллектором и эмиттером Uкэ.о..
Рис. 2. Эквивалентная схема входной цепи усилительного каскада по постоянному току.
Из эквивалентной схемы входной цепи каскада (см. рис. 2) определяют ток базы Iб.о.:
Iб.о.=Еэкв/(Rэкв+(В+1)*Rэ) ( 1 ),
где Еэкв =Ек*R2/(R1+R2), Rэкв =R1*R2/(R1+R2), Rэ =R5+R6 и В – коэффициент усиления тока транзистора в схеме ОЭ. Далее вычисляют токи эмиттера Iэ.о. и коллектора Iк.о.:
Iэ.о.=(В+1)*Iбо ( 2 ),
Iк.о.=В* Iб.о. ( 3 ).
После нахождения токов рассчитывают напряжение на эмиттере Uэ.о.:
Uэ.о.=-Iэ.о.*(R5+R6) ( 4 ),
напряжение на коллекторе Uк.о.
Uк.о.=-Ек+ Iк.о.*(R3+R4) ( 5),
напряжение Ua.о. в узле соединения резисторов R3 и R4 :
Ua.о.=-Ек+ Iк.о.*R3 ( 6 ),
напряжение между коллектором и эмиттером Uкэ:
Uкэ.о = Uк.о.- Uэ.о. . ( 7 ).
Коэффициент усиления каскада по схеме ОЭ определяется формулой:
Ku=B*Rкн/rвх ( 8 ),
где Rкн – сопротивление нагрузки каскада по переменному току, rвх – входное сопротивление усилительного каскада без учета резисторов делителя R1 и R2.
Когда каскада нагружен только на осциллограф (Rвх.ос=1 МОм), то
RкнА=R4 ( 9 ),
при подсоединении к выходу каскада резистора R7
RкнБ=R4*R7/(R4+R7) (10).
Входное сопротивление усилительного каскада rвх в отсутствии ООС определяется как
rвх = rб +(В+1)*rэ (11),
где rб – объемное сопротивление базы (50 – 150 Ом), rэ – сопротивление эмиттерного перехода, определяемое током эмиттера Iэ.о в точке покоя:
rэ =25[мВ]/ Iэ.о[мА] (12).
Введение в каскад ООС на резисторе R5 увеличивает входное сопротивление до величины:
rвх ooc = rб +(В+1)*(rэ+R5) (13).
С учетом вышеприведенных соотношений можно вычислить коэффициенты усиления каскада при нагрузке на осциллограф:
KuA=B*R4/ rвх (14),
при нагрузке на резистор R7:
KuБ=B*R4*R7/(R4+R7)*rвх (15)
и при введении ООС:
KuВ=B*R4*R7/(R4+R7)*rвх ooc (16).
Полезно отметить, что отношение коэффициентов усиления при изменении нагрузки не зависит от коэффициента усиления тока В транзистора:
KuA / KuБ =(R4+R7)/R4 (17),
KuБ / KuВ = rвх ooc / rвх (rэ+R5)/ rэ (18).
Максимальная амплитуда входного напряжения Um.макс.вх. определяется условиями перехода транзистора из активного режима в режим насыщения или отсечки, что сопровождается появлением отсечки амплитуды выходного напряжения Um.макс.вых.. Для определения максимальной амплитуды выходного напряжения следует построить в системе координат iк и uкэ нагрузочные прямые по переменному току. Однако первоначально в системе координат iк и uкэ проводят нагрузочную прямую по постоянному току, уравнение которой записывается на основании второго закона Кирхгофа для выходной цепи:
Ек= iк*(R3+R4)+uкэ+ iэ*(R5+R6) (19).
В приближении, что iэ iк, уравнение нагрузочной прямой упрощается:
Ек= iк*(R3+R4+R5+R6)+uкэ (20).
Данную прямую можно построить по двум характерным точкам: т.1 – с координатами iк1=0, uкэ1 = Ек и т.2 – с координатами uкэ2=0, iк2 = Ек /(R3+R4+R5+R6). На нагрузочной прямой по постоянному току следует указать координаты точки покоя (Iк.о, Uкэ.о), как показано на рис. 3.
Рис. 3. Нагрузочные прямые усилительного каскада по схеме ОЭ.
Далее необходимо построить нагрузочные прямые по переменному току, которые проходят через точку покоя с углом наклона, определяемым сопротивлением нагрузки каскада по переменному току Rкн. Уравнение нагрузочной прямой по переменному току имеет вид
(iк – Iк.о)* Rкн = Uкэ.о - uкэ (21).
Расположение точки покоя на нагрузочной прямой по переменному току определяет максимальную амплитуду выходного напряжения Um.макс.вых. При расположении точки покоя в верхней части нагрузочной прямой, максимальная амплитуда выходного напряжения ограничена выходом транзистора в режим насыщения и равна:
Um.макс.вых =Uкэ.о. (22).
Если точка покоя находится в нижней части нагрузочной прямой, то максимальная амплитуда выходного напряжения определяется выходом транзистора из активного режима в режим отсечки. Несложно показать, что в этом случаи она равна:
Um.макс.вых = Iк.о* Rкн (23).
При введении в усилительный каскад ООС на резисторе R5 нагрузочная прямая по переменному току практически не меняет своего расположения, так как R5<<Rкн. Поэтому в каскаде с ООС величина максимальной амплитуды выходного напряжения остается такой же величиной, как и у каскада без ООС.
Таким образом, на выходе усилительного каскада максимальная амплитуда напряжения определяется нагрузкой и равна:
при нагрузке на осциллограф:
Um.макс.выхА =min { Uкэ.о, (Iк.о* R4)} (24),
при нагрузке на резистор R7:
Um.макс.выхБ =min { Uкэ.о, (Iк.о* Rкн)} (25),
при нагрузке на резистор R7и при введении ООС:
Um.макс.выхВ= Um.макс.выхБ (26).
Максимальная амплитуда входного напряжения Um.макс.вх усилительного каскада, начиная с которой появляется отсечка «сверху» или «снизу» в выходном сигнале, находится через коэффициент усиления Ku:
Um.макс.вх = Um.макс.вых /Ku (27),
Отсюда, она будет равна при нагрузке каскада на осциллограф:
Um.макс.вхА = Um.макс.выхА / KuА (28),
при нагрузке на R7:
Um.макс.вхБ = Um.макс.выхБ / KuБ (29),
при нагрузке на R7 и введении ООС:
Um.макс.вхВ = Um.макс.выхВ / KuВ (30).
В первом приближении, амплитудная характеристика усилителя представляется в виде кусочно-ломанной линии:
для входных напряжений с амплитудой Um.вх < Um.макс.вх :
Um.вых=Ku* Um.вх (31),
для вход0ных напряжений с амплитудой Um.вх > Um.макс.вх :
Um.вых = Um.макс.вх (32).
Типичный вид амплитудных характеристик усилительного каскада, когда точка покоя расположена на нижней части нагрузочной прямой по переменному току, показан на рис. 4.
Рис.4. Амплитудные характеристики усилительного каскада по схеме ОЭ.
Отметим, что при расположении точки покоя на нижней половине нагрузочной прямой максимальная амплитуда входного напряжения не зависит от величины нагрузки каскада Rкн (с уменьшением Rкн уменьшаются Ku и Um.макс.вых. в одинаковое число раз). Введение же в каскад ООС увеличивает максимальную амплитуду входного напряжения, хотя при этом уменьшается коэффициент усиления Ku.
Для построения АЧХ исследуемого каскада необходимо вычислить постоянные времени в области нижних и верхних частот. Постоянная времени в области нижних частот определяется суммарным воздействием на АЧХ входной цепи Rg – Cp.вх. – Rвх.(здесь Rg – выходное сопротивление источника усиливаемого сигнала, Cp.вх. =С1, Rвх – входное сопротивление усилительного каскада, которое определяется как параллельное сопротивление резисторов R1, R2 и rвх транзистора), термостабилизирующей цепи Сэ и Rэ и выходной цепи R4 – Ср.вых. – R7 (Ср.вых.= С4 или С5). Действие каждой цепи оценивается через соответствующую постоянную времени. Постоянная времени входной цепи вх.нч определяется как:
вх.нч= Cp.вх.*( Rg + Rвх) (33)
постоянная времени выходной цепи вых.нч как:
Характеристики
Тип файла документ
Документы такого типа открываются такими программами, как Microsoft Office Word на компьютерах Windows, Apple Pages на компьютерах Mac, Open Office - бесплатная альтернатива на различных платформах, в том числе Linux. Наиболее простым и современным решением будут Google документы, так как открываются онлайн без скачивания прямо в браузере на любой платформе. Существуют российские качественные аналоги, например от Яндекса.
Будьте внимательны на мобильных устройствах, так как там используются упрощённый функционал даже в официальном приложении от Microsoft, поэтому для просмотра скачивайте PDF-версию. А если нужно редактировать файл, то используйте оригинальный файл.
Файлы такого типа обычно разбиты на страницы, а текст может быть форматированным (жирный, курсив, выбор шрифта, таблицы и т.п.), а также в него можно добавлять изображения. Формат идеально подходит для рефератов, докладов и РПЗ курсовых проектов, которые необходимо распечатать. Кстати перед печатью также сохраняйте файл в PDF, так как принтер может начудить со шрифтами.
















