Лаба 2 (1067161)
Текст из файла
Отчет по Лабораторной Работе №2
“Усилители”
Выполнил: Зайков Сергей
Группа ИУ5-42
Вариант 2
-
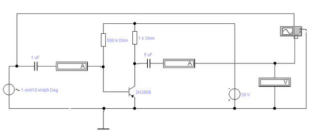
Полученная схема
-
Действующее значение входного напряжения: 1mV
Действующее значение выходного напряжения: 148.3mV
Коэффициент усиления: 148.3
-
Измеренные значения АЧХ
| f, Гц | K | K, Дб |
| 10 | 6,35 | 16,05547 |
| 20 | 12,67 | 22,05553 |
| 50 | 31,07 | 29,84683 |
| 100 | 58,3 | 35,31337 |
| 200 | 97,7 | 39,79789 |
| 500 | 134,4 | 42,56799 |
| 1,00E+03 | 148,3 | 43,42282 |
| 2,00E+03 | 147,7 | 43,38761 |
| 5,00E+03 | 148,3 | 43,42282 |
| 1,00E+04 | 148,3 | 43,42282 |
| 2,00E+04 | 148,3 | 43,42282 |
| 5,00E+04 | 148,3 | 43,42282 |
| 1,00E+05 | 148,3 | 43,42282 |
| 2,00E+05 | 148,3 | 43,42282 |
| 5,00E+05 | 148,3 | 43,42282 |
| 1,00E+06 | 148,3 | 43,42282 |
| 2,00E+06 | 148,3 | 43,42282 |
| 5,00E+06 | 148,3 | 43,42282 |
| 1,00E+07 | 148,3 | 43,42282 |
| 2,00E+07 | 148,3 | 43,42282 |
| 5,00E+07 | 148,3 | 43,42282 |
| 1,00E+08 | 148,4 | 43,42868 |
| 2,00E+08 | 148,5 | 43,43453 |
| 5,00E+08 | 148,5 | 43,43453 |
| 1,00E+09 | 148,5 | 43,43453 |
-
Полоса Пропускания:
| Fнижн | Fверхн |
| 268 | не Сущ |
-
Входное Сопротивление
| F | Uвх | Iвх | Rвх |
| 1,00E+05 | 1,00E-03 | 1,49E-06 | 6,73E+02 |
| 1,00E+06 | 1,00E-03 | 1,49E-06 | 6,73E+02 |
| 1,00E+07 | 1,00E-03 | 1,49E-06 | 6,72E+02 |
-
Передаточная Характеристика
| Uвх | Uвых |
| 1 | 148,3 |
| 2 | 296,4 |
| 5 | 736,9 |
| 10 | 1445 |
| 20 | 2689 |
| 25 | 3205 |
| 35 | 4049 |
| 50 | 4964 |
| 60 | 5416 |
| 75 | 5965 |
| 80 | 6110 |
| 85 | 6259 |
| 90 | 6286 |
Uвх max = 10mV
-
Выходное сопротивление Усилителя
| 2,00E+05 | 3,00E+05 | ||||||
| f | Uвх | Iвых1 | Uвых1 | Iвых2 | Uвых2 | ||
| 1,00E+05 | 1,00E-03 | 7,39E-07 | 1,48E-01 | 4,94E-07 | 1,48E-01 | 816,3265 | |
| 1,00E+06 | 1,00E-03 | 7,39E-07 | 1,48E-01 | 4,94E-07 | 1,48E-01 | 816,3265 | |
| 1,00E+07 | 1,00E-03 | 7,40E-07 | 1,48E-01 | 4,95E-07 | 1,48E-01 | 816,3265 |
Характеристики
Тип файла документ
Документы такого типа открываются такими программами, как Microsoft Office Word на компьютерах Windows, Apple Pages на компьютерах Mac, Open Office - бесплатная альтернатива на различных платформах, в том числе Linux. Наиболее простым и современным решением будут Google документы, так как открываются онлайн без скачивания прямо в браузере на любой платформе. Существуют российские качественные аналоги, например от Яндекса.
Будьте внимательны на мобильных устройствах, так как там используются упрощённый функционал даже в официальном приложении от Microsoft, поэтому для просмотра скачивайте PDF-версию. А если нужно редактировать файл, то используйте оригинальный файл.
Файлы такого типа обычно разбиты на страницы, а текст может быть форматированным (жирный, курсив, выбор шрифта, таблицы и т.п.), а также в него можно добавлять изображения. Формат идеально подходит для рефератов, докладов и РПЗ курсовых проектов, которые необходимо распечатать. Кстати перед печатью также сохраняйте файл в PDF, так как принтер может начудить со шрифтами.
















