вопросы по лабе редуктор (1065925)
Текст из файла
Если механическая передача увеличивает крутящий момент и, соответственно, уменьшает обороты(уменьшает угловую скорость), такой механизм называют редуктором, если же устройство уменьшает крутящий момент и увеличивает обороты (повышает угловую скорость выходного вала), его называют мультипликатором
Передаточное отношение показывает, во сколько раз вырос момент силы в результате её работы (т.е. на ведомом валу).
Тарировка – это компенсация большей части систематической погрешности всей измерительной системы от входа измеряемой физической величины до выхода измеренного значения этой величины. Тарировка делается путём подачи на датчик эталонной величины физического воздействия. Например, для случая весов, тарировка делается в 2 этапа: первый – тарировка нуля весов (вес снят), второй – тарировка шкалы весов (эталонная гиря установлена).Тарировка, как правило, это простая операция, основанная на линейной коррекции данных, исходные данные для которой вводятся пользователем непосредственно на месте эксплуатации, при воздействии внешних физических факторов при рабочих условиях эксплуатации.
6-ти ступенчатый редуктор с цилиндрическими зубчатыми колесами.
При тарировке устанавливается соответствие между величиной упругой деформации измерительной пружины 10 и величиной вызывающего эту деформацию крутящего момента от электродвигателя.
1.Чем отличается редуктор от мультипликатора?
2. Типы редукторов. Их сравнительные характеристики.
3. Как зависит КПД (коэффициент полезного действия) приборного редуктора от нагрузки?
4. Когда КПД червячного редуктора будет больше: при ведущем или ведомом червяке?
https://lib.nspu.ru/umk/afad3e6bb45a221f/lekcija_no8_20459.html
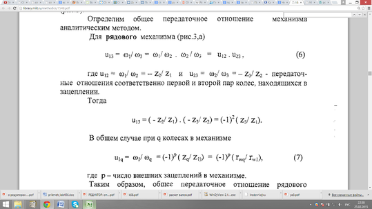
5. Чем отличается ступенчатая зубчатая передача от рядового механизма(-механизм с параллельным соединением зубчатых колес)? + рисунок
6. Как определяется передаточное отношение ступенчатой передачи и рядового механизма? +рисунок
7. Чем отличается планетарная передача от ступенчатой зубчатой передачи? Из каких основных элементов состоит планетарная передача?
8. Каким образом повышается точность проведения эксперимента?
9. Как производится тарировка? Как влияет жесткость плоских измерительных пружин на тарировочные коэффициенты?
Тип редуктора определяется составом передач, порядком их размещения в направлении от ведущего – быстроходного вала к ведомому – тихоходному валу и положением колёс в пространстве. Редукторы классифицируют по следующим основным признакам:
1) по типу передачи – зубчатые, червячные, зубчато-червячные;
2) по числу ступеней – одноступенчатые, двухступенчатые, и т. д.;
3) по типу зубчатых колес – цилиндрические, конические, коническо-цилиндрические и т.д.;
4) по относительному расположению валов в пространстве –горизонтальные, вертикальные.
Характеристики
Тип файла документ
Документы такого типа открываются такими программами, как Microsoft Office Word на компьютерах Windows, Apple Pages на компьютерах Mac, Open Office - бесплатная альтернатива на различных платформах, в том числе Linux. Наиболее простым и современным решением будут Google документы, так как открываются онлайн без скачивания прямо в браузере на любой платформе. Существуют российские качественные аналоги, например от Яндекса.
Будьте внимательны на мобильных устройствах, так как там используются упрощённый функционал даже в официальном приложении от Microsoft, поэтому для просмотра скачивайте PDF-версию. А если нужно редактировать файл, то используйте оригинальный файл.
Файлы такого типа обычно разбиты на страницы, а текст может быть форматированным (жирный, курсив, выбор шрифта, таблицы и т.п.), а также в него можно добавлять изображения. Формат идеально подходит для рефератов, докладов и РПЗ курсовых проектов, которые необходимо распечатать. Кстати перед печатью также сохраняйте файл в PDF, так как принтер может начудить со шрифтами.
















