Готовое домашнее задание вариант №15 (1065495)
Текст из файла
М
ОСКОВСКИЙ ГОСУДАРСТВЕННЫЙ ТЕХНИЧЕСКИЙ УНИВЕРСИТЕТ ИМ. Н.Э.БАУМАНА
ФАКУЛЬТЕТ «МАШИНОСТРОИТЕЛЬНЫЕ ТЕХНОЛОГИИ»
КАФЕДРА «ЭЛЕКТРОННЫЕ ТЕХНОЛОГИИ В МАШИНОСТРОЕНИИ»
Домашнее задание по курсу
«Расчет вакуумных систем технологического оборудования»
“Расчет вакуумной системы“
15 вариант
| ГРУППА | Ф.И.О. | ПОДПИСЬ | |
| ВЫПОЛНИЛ | МТ11-51 | Ухичев А.С. | |
| ПРОВЕРИЛ | МТ11 | Моисеев К.М. |
МОСКВА 2013
EXT556H DN160CF
| Main Inlet flange | DN160ISO-K/DN160CF |
| Outlet Flange | DN25NW |
| Vent/purge port | 1/8 inch BSP |
| Inlet pumping speed* (compression ratio) |
|
| N2 | 540 ls-1 (>1010) |
| He | 580 ls-1 (108) |
| H2 | 500 ls-1 (106) |
| Ar | 510 ls-1 (>1010) |
| Ultimate Pressure (CF variant) | <10-10 mbar |
| Recommended backing pump | RV12/nXDS10i |
| Max continuous inlet pressure (N2, He, H2)** |
|
| forced air cooled, 30 °C ambient | 1 x 10-3 mbar |
| forced air cooled, 35 °C ambient | 5 x 10-4 mbar |
| water cooling at 15 °C | 2 x 10-3 mbar |
| Nominal rotational speed | 50000 rpm |
| Start time to 90% speed |
|
| EXC300 | 6.5 min |
| Cooling method | Forced air/water |
| Ambient air temp for forced air cooling | 0 °C - 35 °C |
| Recommended cooling water flow rate | 15 lh-1 |
| Water temp range | 10 - 20 °C |
| Max inlet flange temp | 80 °C |
| Operating attitude | Vertical and upright, |
| Noise level at 1 metre | <60 dB(A) |
| Max axial magnetic field | <7 mT |
| Max radial magnetic field | <3 mT |
| Recommended controller | EXC300 |
| Quiescent power consumption | 35 W |
| Electrical supply voltage | |
| Electrical supply frequency (EXC250/300) | 47 – 63 Hz |
| Max power output for pump | |
| EXC300 | 290W |
| Weight | |
| EXT556H ISO/CF | 13.4/21.2 kg |
| EXT556HF ISO/CF | 19.3/20.5 kg |
| EXC300 | 4.6 kg |
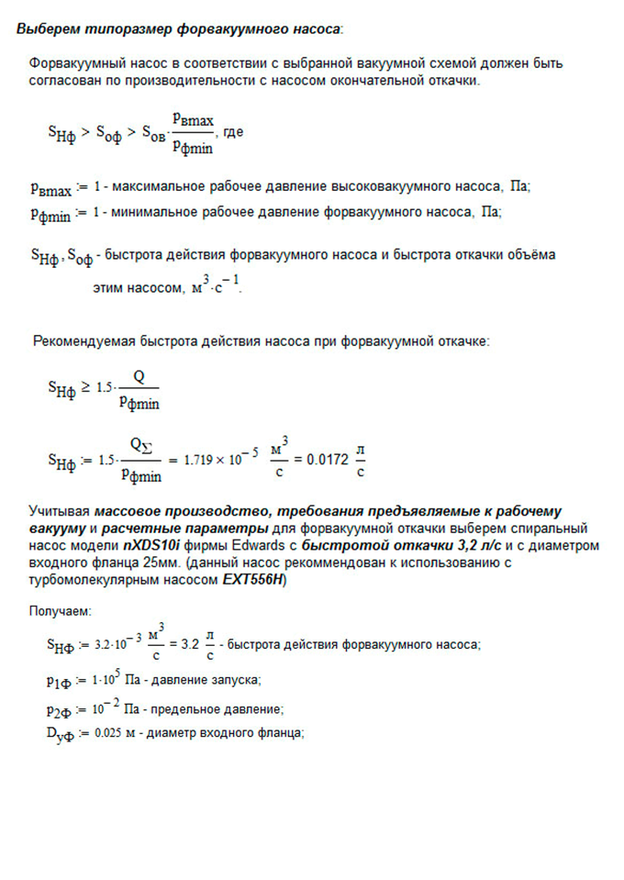
nXDS10i
| Nominal rotational speed | 1800 rpm |
| Displacement | 12.7 m3h-1 / 7.5 ft3min-1 |
| Peak pumping speed | 11.4 m3h-1 / 6.7 ft3min-1 |
| Ultimate vacuum (total pressure) | 0.007 mbar / 0.005 Torr |
| Minimum standby rotational speed | 1200 rpm |
| Speed control resolution (percentage of full rotation speed) | 1% |
| Pumping speed at minimum rotational speed | 7.5 |
| Maximum continuous inlet pressure | 200 mbar |
| Motor power 1-ph | 280 W |
| Power connector 1-ph | IEC EN60320 C13 |
| Recommended fuse | 10A, 250Vac rms |
| Weight | 25.8 kg / 57 lb |
| Inlet flange | DN25NW |
| Exhaust flange | DN25NW |
| Noise level | 52 dB(A) |
| Vibration at inlet flange | < 4.5 mms-1 (rms) |
| Leak tightness (static) | < 1x10-6 mbar ls-1 |
| Operating temperature range | 10 to 40 °C / 41 to 104 °F |
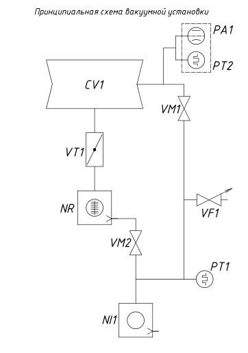
Выбор и обоснование типа и типоразмера запорной арматуры (клапаны, затворы).
Для форвакуумной цепи выбираем клапаны 24528-KE11 из нержавеющей стали, серии 24 25ISO-KF фирмы VAT.
Для высоковакуумной цепи выберем затвор с пневматическим приводом 10844-PE44 нержавеющая сталь, серия 10 160ISO-CF фирмы VAT c уплотняющими медными кольцами Copper seal 33032-CKDF.
Выбор и обоснование типа и типоразмера вакуумных датчиков.
В качестве высоковакуумного выберем WRG широкодиапазонный вакуумный датчик.
Вакуумные соединения датчика: NW25 или DN40CF.
В качестве форвакуумного выберем термопарный датчик фирмы Edwards - ATC.
Выбор и обоснование типа и типоразмера вакуумных соединений и уплотнений.
В качестве уплотнения высоковакуумной цепи выбираем прокладки из бескислородной меди OFHC с типоразмером – CF160, так они способны работать при заданном вакууме и подходят по типоразмеру.
Для форвакуумной цепи так же подходят прокладки из бескислородной меди OFHC, но с типоразмером – CF25. Все уплотнения фирмы Avaks. (для уплотнения соединения датчика и вакуумной камеры выберем медные прокладки СF16).
Для разветвления трубопровода форвакуумной линии на линию идущую к турбомолекулярному насосу и на байпасную линию используем тройник TE25K-316 из нержавеющей стали 25ISO-KF фирмы VACOM
Для монтажа фланцев используем:
Струбцина CLS – ISO160 – 100
Хомуты CL – KF25
Напуск атмосферы VF1 - AV10K фирмы Edwards С35103000
Переходник фирмы Edwards AISI 316L DIN 1.4404 C10514446.NW25/10
Составление перечня элементов, входящих в вакуумную схему с указание типа , типоразмера, марки, производителя и количества.
| № | Элемент | Наименование | Примечание | Количество |
| 1 | CV1 | Камера вакуумная, цилиндрическая | Vк = 0.2 м3, 12Х18Н10Т | 1 шт |
| 2 | TR1 | Турбомолекулярный насос EXT556H фирмы Edwards SH = 500 л/с P1 = 1 Па P2 = 1*10-8 Па DN160CF | P’ = 10 -8 Па | 1 шт |
| 3 | NI1 | Спиральный насос nXDS10i фирмы Edwards SH = 3.2 л/с P1 = 105 Па P2 = 1 Па DN25NW | SH = 3.2 л/с P’ = 1 Па | 1 шт |
| 4 | VM1 VM2 | Клапаны 24528-KE11 из нержавеющей стали, серии 24 фирмы VAT. | 25ISO-KF 10-9 - 105 Па | 2 шт |
| 5 | VT1 | Затвор с пневматическим приводом 10844-PE44 нержавеющая сталь, серия 10 фирмы VAT. | 160 ISOKF | 1 шт |
| 6 | Уплотнения | Прокладки из бескислородной меди OFHC фирмы Avaks | CF160 | 4 шт |
| CF25 | 8 шт | |||
| 7 | PT1 | Термопарный датчик фирмы Edwards - ATC. | 103 – 1 Па | 1 шт |
| 8 | PA+PT2 | WRG широкодиапазонный вакуумный датчик | NW25 или DN40CF 105 – 10-7 Па | 1 шт |
| 9 | Тройник TE25K-316 из нержавеющей стали фирмы VACOM | 25ISO-KF | 4 шт. | |
| 10 | Струбцины Фирма Edwards | ISO160/250 C10011094 | 4 шт. | |
| 11 | Хомуты для форвакуумной линии | CL – KF25 | 20 шт. | |
| 12 | VF1 | Напуск атмосферы - AV10K фирмы Edwards С35103000 | NW10 | 1 шт. |
| 13 | Переходник фирмы Edwards AISI 316L DIN 1.4404 C10514446.NW25/10 | NW25/10 | 1 шт. |
Характеристики
Тип файла документ
Документы такого типа открываются такими программами, как Microsoft Office Word на компьютерах Windows, Apple Pages на компьютерах Mac, Open Office - бесплатная альтернатива на различных платформах, в том числе Linux. Наиболее простым и современным решением будут Google документы, так как открываются онлайн без скачивания прямо в браузере на любой платформе. Существуют российские качественные аналоги, например от Яндекса.
Будьте внимательны на мобильных устройствах, так как там используются упрощённый функционал даже в официальном приложении от Microsoft, поэтому для просмотра скачивайте PDF-версию. А если нужно редактировать файл, то используйте оригинальный файл.
Файлы такого типа обычно разбиты на страницы, а текст может быть форматированным (жирный, курсив, выбор шрифта, таблицы и т.п.), а также в него можно добавлять изображения. Формат идеально подходит для рефератов, докладов и РПЗ курсовых проектов, которые необходимо распечатать. Кстати перед печатью также сохраняйте файл в PDF, так как принтер может начудить со шрифтами.















