my (1050205), страница 4
Текст из файла (страница 4)
3
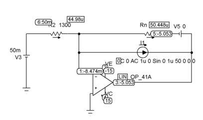
.2.9 Оценка влияния напряжения источника I1 = 1мкA F = 50Гц и источника V4 = 15мкВ F = 50Гц на выходной ток IRn=f(t).
Из расчета по постоянному току видно, что влияние тока источника I1 = 1мкA F = 50Гц и напряжения источника V4 = 15мкВ F = 50Гц не сказывается на режиме работы схемы по постоянному току (данные, приведённые на схеме, получены в результате расчета в режиме «Переходные характеристики по постоянному току»).
Ниже представлена зависимость
(получена в результате расчёта в режиме временных характеристик)
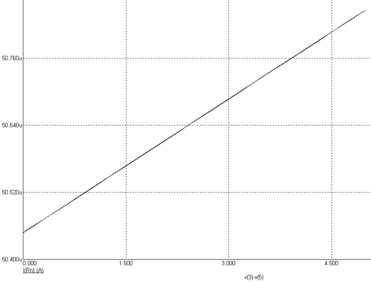
3.3. Усилитель К1407УД3
3
.3.1. Дифференциальное сопротивление
Значение R2 было изменено поскольку ток нагрузки сильно превышал установленное значение.
3.3.2 Расчет дифференциального сопротивления при изменении параметров усилителя (Uсм. ±20%)
3.3.3 Расчет дифференциального сопротивления при изменении параметров усилителя (Iвх ±100%)
3
.3.4 Расчет дифференциального сопротивления при изменении параметров усилителя (A±1000%)
3.3.5 Расчет дифференциального сопротивления при изменении параметров усилителя (RoutDC±100%)
3.3.6 Расчет дифференциального сопротивления при изменении параметров усилителя (T=10,25,35ºC)
3.3.7 Оценка влияния напряжения источника V4 = 15мкВ F = 50Гц на выходной ток IRn=f(t).
Из расчета по постоянному току видно, что влияние напряжения источника
не сказывается на режиме работы схемы по постоянному току (данные, приведённые на схеме, получены в результате расчета в режиме «Переходные характеристики по постоянному току»).
Ниже представлена зависимость
(получена в результате расчёта в режиме временных характеристик).
3.3.8 Оценка влияния напряжения источника I1 = 1мкA F = 50Гц на выходной ток IRn=f(t).
Из расчета по постоянному току видно, что влияние тока источника I1 = 1мкA F = 50Гц не сказывается на режиме работы схемы по постоянному току (данные, приведённые на схеме, получены в результате расчета в режиме «Переходные характеристики по постоянному току»).
Ниже представлена зависимость
(получена в результате расчёта в режиме временных характеристик).
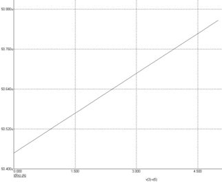
3.3.9 Оценка влияния напряжения источника I1 = 1мкA F = 50Гц и источника V4 = 15мкВ F = 50Гц на выходной ток IRn=f(t).
Из расчета по постоянному току видно, что влияние тока источника I1 = 1мкA F = 50Гц и напряжения источника V4 = 15мкВ F = 50Гц не сказывается на режиме работы схемы по постоянному току (данные, приведённые на схеме, получены в результате расчета в режиме «Переходные характеристики по постоянному току»).
Н
иже представлена зависимость
(получена в результате расчёта в режиме временных характеристик)
Часть 4. Выводы.
| 153УД301 | |||
| Параметр | Значение | ||
| 24.49603 | 1.86 | ||
| 24.9603 | 0 | ||
| 25.16 | 0.8 | ||
| 24.9785 | 0.22 | ||
| 24.9603 | 0 | ||
| 24.9603 | 0 | ||
| 0.0998 | 99.64 | ||
| 27.77778 | 0 | ||
| 273.2352 | 883.64 | ||
При изменении параметра
на
дифференциальное выходное сопротивление изменяется на
.
При изменении параметра
на
дифференциальное выходное сопротивление изменяется на
.
При изменении параметра
на
дифференциальное выходное сопротивление изменяется на
.
При изменении параметра
на
дифференциальное выходное сопротивление изменяется на
.
При изменении параметра
на
дифференциальное выходное сопротивление изменяется на
.
| К553УД6 | |||
| Параметр | Значение | ||
| 50.5154 | 0.15 | ||
| 50.5942 | 0 | ||
| 50.7246 | 0.25 | ||
| 51.8889 | 2.85 | ||
| 50.4500 | 0 | ||
| 50.4285 | 0.04 | ||
| 0.102 | 99.79 | ||
| 50.2631 | 0 | ||
| 477.5 | 850 | ||
При изменении параметра
на
дифференциальное выходное сопротивление изменяется на
.
При изменении параметра
на
дифференциальное выходное сопротивление изменяется на
.
При изменении параметра
на
дифференциальное выходное сопротивление изменяется на
.















