Дз Карпухина моё 91 (1050141)
Текст из файла
ДОМАШНЕЕ ЗАДАНИЕ
по дисциплине “МПАСиК”.
ВАРИАНТ №91
И
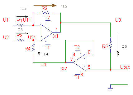
сследовать схему источника тока канала измерения кожно-гальванической реакции по Фере с использованием программы MICROCAP для тока IRn=15 мкА.
Рассчитать элементы схемы для указанного тока, построить зависимость IRn=f(t) и найти дифференциальное выходное сопротивление при изменении следующих параметров:
Uсм ±100%; Iвх ±150%; А ±1000%; RoutDC ±40%; t°C=10,25,35;
для операционных усилителей Х1,Х2 140УД7, 157УД6, К140УД14, U1=1.024 В, U2=0 В.
Исследовать влияние разброса параметров резисторов R1…R4 на значение выходного тока методом Монте-Карло.
В выводах должны содержаться количественные данные по относительному изменению выходного дифференциального сопротивления при относительном изменении каждого исследуемого параметра.
_________________________________________________________
Характеристики
Тип файла документ
Документы такого типа открываются такими программами, как Microsoft Office Word на компьютерах Windows, Apple Pages на компьютерах Mac, Open Office - бесплатная альтернатива на различных платформах, в том числе Linux. Наиболее простым и современным решением будут Google документы, так как открываются онлайн без скачивания прямо в браузере на любой платформе. Существуют российские качественные аналоги, например от Яндекса.
Будьте внимательны на мобильных устройствах, так как там используются упрощённый функционал даже в официальном приложении от Microsoft, поэтому для просмотра скачивайте PDF-версию. А если нужно редактировать файл, то используйте оригинальный файл.
Файлы такого типа обычно разбиты на страницы, а текст может быть форматированным (жирный, курсив, выбор шрифта, таблицы и т.п.), а также в него можно добавлять изображения. Формат идеально подходит для рефератов, докладов и РПЗ курсовых проектов, которые необходимо распечатать. Кстати перед печатью также сохраняйте файл в PDF, так как принтер может начудить со шрифтами.
















