ТСП (1039430)
Текст из файла
1. Видами технического обеспечения являются:
- ракетно-техническое и артиллерийско-техническое;
- танкотехническое;
- автотехническое;
- инженерно-техническое;
- химико-техническое;
- техническое обеспечение связи и АСУ;
- инженерно-авиационное обеспечение;
- техническое обеспечение по службам тыла.
2. Комплект (запасные части) - это набор запасных частей, принадлежностей, инструментов и других видов имущества по определённому перечню и в установленных количествах.
3. Тыловое обеспечение организуется лично командиром, а также через его заместителя по тылу и других должностных лиц, которым подчинены соответствующие тыловые органы, части и подразделения
Виды тылового обеспечения:
- материальное;
- медицинское;
- торгово-бытовое;
- квартирно-эксплуатационное;
- финансовое;
- ветеринарное.
4. Сутодача (для продовольствия) - это количество продовольствия на одного военнослужащего, положенное на питание в сутки. Суточная дача продовольствия соединения (части), подразделения исчисляется на списочный состав военнослужащих соединения (части), подразделения.
5. Техническое обеспечение – это комплекс мероприятий, проводимых в целях своевременного укомплектования соединений, частей и подразделений вооружением и техникой, обеспечения их боеприпасами (кроме ядерных) и военно-техническим имуществом (ВТИ), поддержания вооружения и военной техники (ВВТ) в постоянной готовности к использованию и обеспечения надёжной работы в различных условиях обстановки, а также для быстрого восстановления в интересах поддержания высокой боеспособности соединений, частей и подразделений при выполнении ими боевых задач.
Техническое обеспечение организуется и осуществляется на основе решения и указаний командира.
6. Заправка (для ГСМ) - это количество топлива, вмещающееся в топливную систему машины или обеспечивающее установленный запас хода. Количество смазочных материалов, исчисляемых в процентном отношении (2,5-3,5) к горючему по эксплуатационным нормам расхода.
7. Тыловое обеспечение организуется и осуществляется с целью поддержания боевой готовности и боеспособности войск и направлено на удовлетворение их материальных, транспортных, медицинских, бытовых и других потребностей.
Тыловое обеспечение заключается:
- в бесперебойном удовлетворении потребностей подразделений в горючем, продовольствии, вещевом, медицинском имуществе и иных материальных средствах;
- организации заправки боевой и другой техники горючим и смазочными материалами;
- организации питания личного состава, банно-прачечного обслуживания, оказания медицинской помощи раненым и их эвакуации;
- в обеспечении подразделений топливом и водой.
8. Боекомплект (для боеприпасов) - это установленное количество боеприпасов на единицу вооружения. Боевой комплект соединения, части, подразделения исчисляется на всё используемое списочное вооружение. НЗ составляет 0,1 БК (в частях и подразделениях создаются запасы материальных средств в установленных размерах и делится на расходную часть и неприкосновенный запас (НЗ).
9. Главной задачей технического обеспечения соединений, частей и подразделений является поддержание их в постоянной боевой готовности и боеспособности по наличию и состоянию вооружения, техники и обеспечения боеприпасами.
10. ОШС взвода технического обслуживания тб.
11. Основой управления техническим обеспечением является решение командира, его указания и задачи по техническому обеспечению, поставленные старшим начальником.
Система управления техническим обеспечением:
-
органы управления;
-
пункты управления;
-
средства связи и АСУ.
12. ОШС ремонтной роты мсп (тп)
13. Задачи технического обеспечения
-
Организация и осуществление укомплектования соединений, частей и подразделений соответствующими образцами вооружения и техникой, правильной их эксплуатации и восстановления при выходе из строя.
-
Обеспечение соответствующим военно-техническим имуществом (ВТИ).
-
Защита, охрана и оборона подразделений соответствующего вида технического обеспечения.
-
Специальная подготовка личного состава.
-
Восстановление боеспособности и ликвидация последствий применения противником оружия массового поражения (ОМП).
-
Обеспечение преодоления водных преград, труднопроходимых участков местности и других препятствий.
14. Управление техническим обеспечением – целенаправленная деятельность командиров, штабов, заместителей командиров, заместителей командиров по вооружению и тылу, начальников родов войск и служб по организации технического обеспечения при подготовке к боевым действиям и руководстве ими при решении поставленных задач.
15. ОШС взвода обеспечения мсб.
16. Сборный пункт повреждённых машин (СППМ) создаются общими усилиями для всех видов техники и вооружения по распоряжениям заместителей командиров по вооружению (полка, дивизии, бригады) и размещаются в местах наибольшего скопления поврежденных машин, вблизи путей подвоза и эвакуации, в местах, удобных для развертывания и свертывания обороны и охраны; наличия подъездных путей и источников воды, обеспечения наименьшего плеча эвакуации.
17. Силы АТО (автотехнического обеспечения) - это личный состав службы, подразделений тылового и технического обеспечения.
Средства АТО (автотехнического обеспечения) - это автомобильная техника, ремонтные и эвакуационные средства части и подразделения, а также склады автомобильного имущества.
18. Структура ГАБТУ включает:
-
Командование
-
Штаб
-
Ряд управлений, в том числе эксплуатации и боевой подготовки
-
Самостоятельные отделения
-
Научно-технические комитеты
-
Службы, имеющие специфические задачи или обеспечивающие деятельность основных структур, подразделений ГАБТУ
В непосредственном подчинении находятся
-базы хранения
-склады
-ремонтные предприятия
-научно-исследовательские, испытательные учреждения
-военно-учебные заведения
19. Автомобильная техника:
- автомобили;
- базовые шасси автомобилей;
- колёсные и гусеничные тягачи;
- транспортёры;
-
тягачи и транспортёры (для установки (монтажа) вооружения, средств управления);
-
прицепы и полуприцепы;
- подвижные ремонтные мастерские;
-
тракторы (принятые на снабжение ВС).
20, 21, 29.Части и подразделения войскового тыла.
Войсковой тыл – это тыловые части и подразделения с запасами материальных средств, входящие в состав батальона, полка, бригады, дивизии и предназначены для их материального, технического и медицинского обеспечения.
Основными тыловыми соединениями, частями и учреждениями оперативного тыла являются:
-
ракетно-технические части и базы;
-
фронтовые и армейские базы (склады);
-
дорожные, железнодорожные, автомобильные и трубопроводные соединения, части и подразделения;
-
ремонтные, эвакуационные части, госпитальные базы;
-
различные медицинские и ветеринарные части и учреждения;
-
органы военных сообщений (ВОСО);
-
полевые механизированные хлебозаводы, полевая почта и другие.
22, 24. Пути подвоза и эвакуации включают: основной и запасной пути, подъездные пути к складам, медицинским пунктам и другим частям и подразделениям тыла, объездные пути труднопроходимых участков.
23. Основными соединениями, частями, подразделениями и учреждениями технического обеспечения являются:
- части и подразделения технического обеспечения;
- отдельные ремонтно-восстановительные части, базы;
- ремонтные части и подразделения;
- артиллерийские склады;
- склады инженерных боеприпасов;
- склады бронетанкового имущества;
- склады автомобильного имущества;
- склады других видов военно-технического имущества (ВТИ).
25. Колонный путь – это выбранное на местности (преимущественно по целине) направление, на котором выполняются простейшие работы для обеспечения разового пропуска или очень кратковременного движения войск и транспорта.
26. Эвакуация заключается в выводе повреждённых и неисправных машин из-под огня противника и доставки их к местам ремонта, а также вытаскивание застрявших, затонувших и приведение повреждённых, потерявших подвижность машин в транспортабельное состояние.
Для этого в полосе боевых действий будут назначаться и подготавливаться пути подвоза и эвакуации.
27. Дорога – это инженерное сооружение, построенное на местности для проезда машин, имеющее поперечный профиль, а также ряд дорожных объектов. Дорога должна обеспечивать движение колёсных машин в течение продолжительного срока.
28. Система АТО - совокупность сил и средств автотехнического обеспечения и связей между ними.
30. Принцип эвакуации «на себя», «снизу вверх». По принципу «на себя» эвакуационными средствами старшего начальника из подчинённых подразделений эвакуируют повреждённые и неисправные технику и вооружение, которые будут в первую очередь ремонтироваться собственными силами части (подразделения).
31. Организация подвоза возлагается в соответствии с решением командира на органы тыла и осуществляется по принципу «от себя», «сверху вниз » (от вышестоящих органов к подчинённым частям и подразделениям).
В войсковом тылу подвоз осуществляется в звеньях: дивизионное (дивизия-полк), бригадное (бригада-батальон), полковые (полк-батальон), батальонное (батальон-подразделение).
32. Организация автомобильной службы полка.
33. Руководство автомобильной службой осуществляется:
-
Командирами воинских частей
-
Их заместителями по вооружению (технической части)
-
Начальниками автомобильной службы в соответствии с обязанностями и правами, установленными Общевоинскими уставами Вооружённых Сил.
34. Цель технического обеспечения - поддержание боевой готовности и боеспособности войск по двум показателям: по наличию в строю исправных, готовых к использованию (боевому применению) образцов ВВТ и обеспеченности войск ракетами, боеприпасами и ВТИ.
35. Техническое замыкание (ТЗ) – это силы и средства, следующие за колоннами своих подразделений и частей и предназначенные для оказания технической помощи водителям в ремонте и эвакуации неисправных и повреждённых машин.
ТЗ батальона (автомобильной роты) обычно возглавляет заместитель командира батальона (роты) по технической части (вооружению).
36. Задачи технического обеспечения
-
Организация и осуществление укомплектования соединений, частей и подразделений соответствующими образцами вооружения и техникой, правильной их эксплуатации и восстановления при выходе из строя.
-
Обеспечение соответствующим военно-техническим имуществом (ВТИ).
-
Защита, охрана и оборона подразделений соответствующего вида технического обеспечения.
-
Специальная подготовка личного состава.
-
Восстановление боеспособности и ликвидация последствий применения противником оружия массового поражения (ОМП).
-
Обеспечение преодоления водных преград, труднопроходимых участков местности и других препятствий.
37. ОШС взвода обеспечения мсб.
39. Автотехническое обеспечение в части непосредственно организует начальник автомобильной службы (ЗКТЧ подразделения, ЗКБВ, техник) на основе:
-
решения командира на бой (марш);
-
указаний заместителя командира части по вооружению;
-
указаний старшего начальника по службе.
40. Автотехническое обеспечение - это комплекс мероприятий по оснащению воинских частей автомобильной техникой и автомобильным имуществом и по поддержанию автомобильной техники в состоянии, обеспечивающем постоянную боевую готовность войск.
41. Структура автомобильной службы ВС РФ
МИНИСТР ОБОРОНЫ
(заместитель по вооружению)
ГАБТУ МО РФ
АС округа (фронта)
АС армии (корпуса)
АС дивизии (бригады)
АС части (полк, отдельный батальон)
42. Основной задачей автомобильной службы как в мирное, так и в военное время является организация и осуществление автотехнического обеспечения.
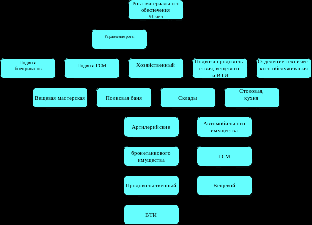
43. ОШС роты материального обеспечения полка.
8
Характеристики
Тип файла документ
Документы такого типа открываются такими программами, как Microsoft Office Word на компьютерах Windows, Apple Pages на компьютерах Mac, Open Office - бесплатная альтернатива на различных платформах, в том числе Linux. Наиболее простым и современным решением будут Google документы, так как открываются онлайн без скачивания прямо в браузере на любой платформе. Существуют российские качественные аналоги, например от Яндекса.
Будьте внимательны на мобильных устройствах, так как там используются упрощённый функционал даже в официальном приложении от Microsoft, поэтому для просмотра скачивайте PDF-версию. А если нужно редактировать файл, то используйте оригинальный файл.
Файлы такого типа обычно разбиты на страницы, а текст может быть форматированным (жирный, курсив, выбор шрифта, таблицы и т.п.), а также в него можно добавлять изображения. Формат идеально подходит для рефератов, докладов и РПЗ курсовых проектов, которые необходимо распечатать. Кстати перед печатью также сохраняйте файл в PDF, так как принтер может начудить со шрифтами.















