Контрольная по ТОЭ 1.1 (1021851)
Текст из файла
ГОСУДАРСТВЕННЫЙ КОМИТЕТ РОССИЙСКОЙ
ФЕДЕРАЦИИ
ПО ВЫСШЕМУ ОБРАЗОВАНИЮ
МОСКОВСКИЙ ГОСУДАРСТВЕННЫЙ ИНСТИТУТ РАДИОТЕХНИКИ, ЭЛЕКТРОНИКИ, И АВТОМАТИКИ
(ТЕХНИЧЕСКИЙ УНИВЕРСИТЕТ)
КОНТРОЛЬНАЯ РАБОТА ПО ТОЭ №1.1
(Электрические цепи постоянного тока)
Вариант 87
Группа: ВСС-4-97
Студент: Данилкин Е. А.
Руководитель: Ейвин В. И.
Москва, 1999
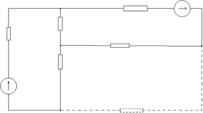
ИСХОДНЫЕ ДАННЫЕ
R2=40 Om J2
R3= 60 Om
R’4=90 Om b E2
R’’4=720 Om
R5=110 Om R2 m
R’6=30 Om R5
R’’6=15 Om J1 R1
E1=12 B R3 c
E2=13 B a
J1=0 A n R’6
J2=0,3 A
E1
R’’6 R’4
d R’’4
R2 E’2
R5 I2
R1 I5
I1 R3
R6 I3
I6
E1
R4
I4
Eдоп=R2+Ij2 = 400.3 = 12 B R6 = R’6 + R’’6 = 30 + 15 = 45 Om
E’2 = E2 + E’доп = 13 + 12 = 25 В R’4R’’4
R4 = = 80 Om
R’4+ R’’4
Составить на основании законов Кирхгофа систему уравнений для
расчёта токов во всех ветвях схемы (Метод контурных токов)
1 Закон Кирхгофа 2 Закон Кирхгофа
I1+I2-I5=0 -I5R5 – I6R6 – I1R1 = E1
I5-I3-I6 =0 I5R5 + I2R2 + I3R3 = E’2
I6-I1-I4 =0 I6R6 – I3R3 + I4R4 = 0
Где I2 = Ir2+ Ij2 где E’2 = E2 + Eдоп
Формализованная система уравнений для метода контурных токов
Рассчитаем коэффициенты данной системы:
R11 = R1+R5+R6 = 285 Om
R12 = R21 = -R5 = -110 Om
R13 = R31 = -R6 = -45 Om
R22 = R5+R2+R3 = 210 Om
R23 = R32 = -R3 = -60 Om
R33 = R3+R4+R6= 185 Om
E11 = E1 = 12 B
E22 = E’2= 25 B
E33 = 0
Подставим полученные коэффициенты в исходную систему:
285I11 – 110I22 – 45I33 = 12
-110I11 + 210I22 – 60I33 = 25
=
I11 =
I22=
I33 =
I1 = I11 = 0.147
I2 = I22 = 0.227
I3 = I22 – I33 = 0.117
I4 = I33 = 0.11
I5 = I22 – I11 = 0.08
I6 = I33 – I11 = - 0.037
IR2 = I2 – IJ2 = -0.075
Определить токи во всех ветвях схемы методом узловых потенциалов
по условию задания примем потенциал узла «с» равным 0 с = 0
Запишем формализованную систему уравнений для метода контурных токов
Расчитаем кокоэфициенты данной системы
=
1=
2=
3=
Результаты расчёта токов, проведённого двумя методами, свести
в таблицу и сравнить между собой
| I1 | I2 | I3 | I4 | I5 | I6 | |
| МКТ | 0,147 | 0,227 | 0,117 | 0,11 | 0,08 | -0,037 |
| МУП | 0,14 | 0,23 | 0,115 | 0,124 | 0,1 | -0,04 |
| Погрешность |
Составить баланс мощностей в исходной схеме, вычислив суммарною мощность
источников и сумарною мощность нагрузки.
Определить ток I в заданной по условию схеме с источником тока,
используя метод эквивалентного генератора.
I2xx
I1xx
6
Характеристики
Тип файла документ
Документы такого типа открываются такими программами, как Microsoft Office Word на компьютерах Windows, Apple Pages на компьютерах Mac, Open Office - бесплатная альтернатива на различных платформах, в том числе Linux. Наиболее простым и современным решением будут Google документы, так как открываются онлайн без скачивания прямо в браузере на любой платформе. Существуют российские качественные аналоги, например от Яндекса.
Будьте внимательны на мобильных устройствах, так как там используются упрощённый функционал даже в официальном приложении от Microsoft, поэтому для просмотра скачивайте PDF-версию. А если нужно редактировать файл, то используйте оригинальный файл.
Файлы такого типа обычно разбиты на страницы, а текст может быть форматированным (жирный, курсив, выбор шрифта, таблицы и т.п.), а также в него можно добавлять изображения. Формат идеально подходит для рефератов, докладов и РПЗ курсовых проектов, которые необходимо распечатать. Кстати перед печатью также сохраняйте файл в PDF, так как принтер может начудить со шрифтами.
















