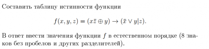
Ответ на вопрос по дискретной математике №27451: Составить таблицу истинности функции f(x,y,z)=(xz0y)->(iVy|z). В ответ ввести значения функции f в естественном порядке (8 зна- ков без пробелов и других разделителей). Составить таблицу истинности функции - Ответ на вопрос по дискретной математике №27451Составить таблицу истинности функции - Ответ на вопрос по дискретной математике №27451
2024-02-142024-02-14СтудИзба
Составить таблицу истинности функции - Ответ на вопрос по дискретной математике №27451
-21%
Вопрос
Составить таблицу истинности функцииf(x,y,z)=(xz0y)->(iVy|z).
В ответ ввести значения функции f в естественном порядке (8 зна-
ков без пробелов и других разделителей).
Ответ
Этот вопрос в коллекциях
-48%
Коллекция: База ответов к итоговому тесту
960 499 руб.

Гарантия сдачи без лишних хлопот! ✅🎓 Ответы на тесты по любым дисциплинам, базы вопросов, работы и услуги для Синергии, МЭИ и других вузов – всё уже готово! 🚀 🎯📚 Гарантия качества – или возврат денег! 💰✅


















