Детекторы
Детекторы
Детекторы (Д) предназначены для преобразования спектра модулированного колебания с целью выделения из него модулирующего сигнала, несущего информацию. В зависимости от вида модуляции ВЧ-колебаний детекторы разделяются на АМ-детекторы, импульсные, частотные и фазовые. Основным требованием предъявляемым к детекторам является возможно более точное выделение и воспроизведение модулирующего сигнала.
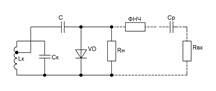
АМД применяются в приемниках АМ-колебаний для преобразования ВЧ-колебаний модулированного по амплитуде в напряжение, изменяющееся по закону низкочастотного маодулирующего сигнала. Диодные АМД строятся по последовательной и параллельной схемам (рис. 1, а и б).


Рис. 1 а) Рис. 1 б)
Последовательный АМ-детектор Параллельный АМ-детектор
Работа детектора основана на односторонней проводимости диода. При подаче на вход АМД АМ-колебания, снимаемого с контура 
, входящего в УПЧ, ток через диод будет протекать в виде отдельных импульсов только во время положительных полупериодов входного напряжения (рис. 2).


Рекомендуемые материалы

Рис. 2 Временные диаграммы тока и напряжения в диодном амплитудном детекторе
Этот ток через малое внутреннее сопротивление открытого диода заряжает конденсатор
до напряжения, близкого к амплитуде входных колебаний. При убывании тока и во время отрицательных полупериодов входного колебания конденсатор
сравнительно медленно разряжается через резистор нагрузки
. В результате на резисторе
создается напряжение, которое воспроизводит закон изменения огибающей входного колебания, т.е. модулирующий сигнал. Процесс работы параллельного АМД не отличается от работы последовательного, но в параллельном АМД на резисторе нагрузки, не зашунтированным конденсатором действует напряжение высокой частоты. Для уменьшения этого напряжения на входе следующего каскада необходимо ставить ФНЧ (фильтр низких частот), либо снимать продетектированное напряжение с конденсатора С. В параллельном АМД резистор нагрузки через малое сопротивление конденсатора С по высокой частоте оказывается подключенным параллельно контуру УПЧ и ухудшает его частотные избирательные свойства. По своим свойствам параллельный детектор хуже последовательного и его применяют реже. Его применяют в тех случаях, когда на входе детектора действует потоянная составляющая напряжения и ее надо отфильтровать. В этом случае конденсатор С будет одновременно выполнять роль разделительного конденсатора. Различают два режима детектирования:
- детектирование больших сигналов на линейном участке ВАХ,
- детектирование малых сигналов на нелинейном участке ВАХ.
В детекторе возможно искажение из-за нелинейности ВАХ и из-за инерционности нагрузки детектора
,
и из-за влияния разделительной емкости и входного сопротивления следующего за детектором каскада (УЗЧ). В детекторе обычно используют линейное детектирование, т.к. сигналы на входе детектора после УПЧ достаточно большие. Искажения из-за инерционности возникают в том случае, когда разряд емкости меньше скорости изменения огибающей модулирующего напряжения. Искажения эти будут отсутствовать, если в любой момент будет выполняться условие:

Условие отсутствия искажений из-за инерционности нагрузки детектора можно записать следующим образом:

Это неравенство называется условием безинерционности детектора. Это условие должно выполняться при максимальной частоте модуляции Ω и при максимальном коэффициенте модуляции m = 0.6 – 0.8.
В практических расчетах следует полагать:

Но емкость
нельзя брать слишком малой, это ухудшает фильтрацию высокочастотной составляющей детектированного напряжения, что может привести к самовозбуждению приемника.
Детектор через
оказывается дополнительно нагруженным на входное сопротивление УЗЧ. По переменному току звуковой частоты детектор оказывается нагруженным на параллельное сопротивление резисторов Rн и Rвх и его эквивалентная нагрузка равна:

По постоянному току нагрузка детектора – прежняя –
. При малых
может олказаться
, в этом случае амплитуда переменной составляющей тока звуковой частоты может быть больше постоянной составляющей. При этом возникает искажение в виде отсечки нижней части полуволны тока (рис. 3). Амплитуды
.

Рис. 3 (Отсечка тока в детекторе). Искажения в детекторе при малом входном сопротивлении УЗЧ.
В приемниках импульсных сигналов различают виды модуляции:
АИМ – амплитудно-импульсная модуляция,
ЧИМ – частотно-импульсная модуляция,
ФИМ – фазоимпульсная модуляция,
ШИМ – широтно-импульсная модуляция.
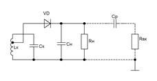
Обычно они преобразуются в АИМ, что упрощает их детектирование. При этом входным сигналом для детектирования является последовательность АМ импульсов. Детектирование АМ радиоимпульсов может быть одно - и двухкратным. Однократное детектирование производится с помощью пиковых детекторов. Пиковыми называют детекторы радио и видеоимпульсов, напряжение на выходе которых пропорционально амплитуде или пиковому значению импульса. На первой стадии двукратного детектирования радиоимпульсы преобразуются в видеоимпульсы форма которых повторяет огибающую отдельных радиоимпульсов. Такое преобразование осуществляется с помощью детекторов, называемых импульсными (рис. 7). Вторая стадия двухкратного детектирования состоит в пиковом детектировании полученных видеоимпульсов (рис. 4).

Рис. 4 Детектирование радиоимпульсов.
В импульсном детекторе из-за влияния инерционности цепи нагрузки выходное напряжение будет повторять форму огибающей с искажениями (рис. 5).

Рис. 5 Искажение огибающей радиоимпульса при детектировании.
Задача для импульсного детектора – выбор параметров схемы, обеспечивающих минимальное искажение формы огибающей. Для этого необходимо выбрать минимальные емкость и сопротивление нагрузки, т.е. уменьшить инерционность нагрузки. Но выбор емкости С ограничен снизу требованием фильтрации напряжения промежуточной частоты, т.к. при уменьшении емкости увеличивается ее реактивное сопротивление
и снижается фильтрация промежуточной частоты, т.е. выбор емкости ограничен и сверху и снизу. На практике выбирают
, где
– период колебаний промежуточной частоты. При пиковом детектировании радиоимпульсов выделяется огибающая последовательности радиоимпульсов, т.е. необходимо, чтобы конденсатор
не успевал заметно разрядиться за время между импульсами, для этого должно выполняться условие:
, при
, где Т – период следования радиоимпульсов
или
(Рис.6)

Рис. 6 Пиковое детектирование последовательности радиоимпульсов.

"Условия результативности психологического консультирования" - тут тоже много полезного для Вас.
Рис. 7 Схема импульсного детектора.
; или
,
.
При невыполнении этого условия наступает (сказывается) инерционность детектора.
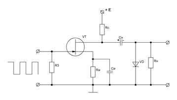
Схема пикового детектора (рис. 8) работает на второй стадии двукратного детектирования. На ее вход подается последовательность отрицательных модулированных видеоимпульсов. Применяется параллельный детектор, т.к. он не шунтирует УПЧ и включен параллельно нагрузке широкополосного усилителя. Заряд емкости
происходит через сопротивление стока и малое сопротивление диода, когда транзистор закрыт. Транзистор закрыт при поступлении отрицательных импульсов на затвор. При отсутствии отрицательных импульсов транзистор открыт, и емкость
медленно разряжается через транзистор и сопротивление нагрузки и повторяет форму огибающей (при условии правильного выбора параметров схемы).

Рис. 8 Схема пикового детектора





















