Лекция 16
Лекция №16
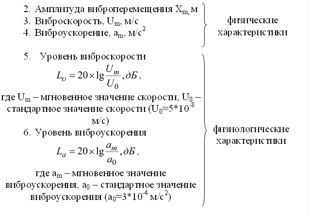
Характеристики вибраций.

Рис. 24. Характеристика вибраций
Воздействие вибрации на организм человека.
Различают вибрации общую и локальную.
Вредное воздействие вибрации зависит:
- частоты
- от уровня виброскорости
- от длительности воздействия
- от особенностей организма
Общие вибрации.
- С частотой менее 7 Гц, неопасна и называется качка
Рекомендуемые материалы
- Наибольшая опасность представляет с частотой от 6 до 9 Гц, т.к. совпадает с собственной частотой колебаний внутренних органов
- Систематическое воздействие общей вибрации приводит к стойким физиологическим изменениям в организме – виброболезни: головные боли, нарушения сна, общее плохое самочувствие, нарушение сердечной деятельности. Вибрации влияют также на опорно-двигательный аппарат, нервную систему, желудочно-кишечный тракт, зрение, слух. Виброболезнь составляет 15-20% структуры профзаболеваний, вылечивается только на начальных стадиях, затем может быть инвалидный исход.
Локальная вибрация.
Приводит к спазмам сосудов кистей рук, предплечья и сосудов сердца. Нарушается кровоснабжение, чувствительность кожи, происходит окостенение сухожилий и мышц, отложение солей. В холодный период эти проявления усиливаются. Кроме того, нарушение деятельности ЦНС, как и при общей вибрации.
Нормирование вибрации.
Возможно техническое и гигиеническое.
Гигиеническое нормирование – это нормирование уровня виброскорости или уровня виброускорения для локальных вибраций - в октавных полосах частот, для общей вибрации - в октавных или третьоктавных.

Рис. 25 Зависимость виброскорости от частоты
Нормы установленные для восьми часового рабочего дня. Если рабочий день более 4 часов, то все значения увеличатся на 3 дБ. Если работа в условиях вибрации более одного часа, то на 9 дБ увеличатся.
Защита.
Полностью защитить человека от вибрации можно введением дистанционного управления.
1. Уменьшение вибрации в источнике.
а) увеличение жесткости конструкции путем введения дополнительных ребер жесткости.
б) ликвидация вынуждающей силы.
2. Уменьшение вибрации на пути распространения.
а) отстройка от режима резонанса, т.е. перевод энергии механических колебаний в тепловую энергию в слое упруго-вязкого материала с большим коэффициентом внутреннего трения.
Вибродемпфирующие покрытия могут быть:
- жесткими (жесткий поролон, мягкие металлы или сплавы)
- мягкими (мягкий поролон, пенопласт, резина).
3. Динамическое гашение вибрации. Может достигаться:
а) установкой защищаемого объекта на массивный или плавающий фундамент.

Рис. 26. Плавающий фундамент
б) установкой динамических виброгасителей.

Рис. 27. Динамический виброгаситель
При этом m, q рассчитываются т.о., чтобы f=f0, но колебания происходили в противофазе.

Рис. 28. График амплитуд колебаний
4. Виброизоляция. Достигается за счет размещения между источником и защищаемым объектом виброизоляторов.

Рис. 29. График амплитуд колебаний
Эффект виброизоляции определяется по коэффициенту передачи КП, которые представляет собой отношение амплитуды виброскорости и виброускорения защищаемого объекта к аналогичным характеристика вынуждающих сил. Оптимальным является
.
Конструкции виброизоляторов могут быть:
а) Пружинные. Работают на высоких и низких частотах, устойчивы к действию масел и повышенных температур, долговечны. Недостаток - пропускают высокочастотные колебания.
б) Резиновые. Менее стойкие в масляной среде, менее долговечны, сминаются в горизонтальной плоскости, поэтому изготавливаются в виде ребристых плит и плит с отверстиями.
в) Комбинированные.
г) Индивидуальные средства защиты. Это специальные перчатки, либо демпфирующие вкладыши, специальные нагрудники и пояса, обувь на демпфирующей подошве.
Режим труда и отдыха в условиях вибрации.
ü Суммарное время работы в условиях вибрации не должно превышать 2/3 рабочей смены.
ü Необходимо чередовать работу, связанную с вибрацией, с другими вилами деятельности.
ü Одноразовое воздействие вибрации не должно превышать 20 мин.
ü Обеденный перерыв не менее 40 мин.
ü Предусмотрены 2 перерыва: 20-ти через два часа работы и 30-ти минутный через 3 часа после обеда.
ü Обеспечение работников теплой одеждой.
Ещё посмотрите лекцию "7. Глиоксилатный цикл" по этой теме.
ü При одновременном действии вибрации и других вредных факторов условия труда корректируют.
ü При подозрении на виброболезнь работники переводятся на другую работу до заключения ГЭК.
Электробезопасность.
Это система организационных мероприятий и технических средств, направленная на защиту человека от электрического тока, электрической дуги, статического электричества и магнитных полей.
Действие тока на организм.
1. Термическое (разогрев тканей, сосудов, кожи).
2. Электролитическое, приводящее к разложению крови, других органичных жидкостей.
3. Биологическое – раздражение и возбуждение живых тканей организма, сопровождающееся судорогами, непроизвольным сокращением мышц.





















