Температурные погрешности
2020-06-032021-03-09zzyxelСтудИзба
Температурные погрешности
Под влиянием температуры изменяется Uсм и Iвх,
т.е 
Эти данные берутся из справочника.


Изменение выходного сигнала за счёт инвертирующего входа

Где
- изменение входного сигнала на инвертирующем входе за счёт изменения температуры
Рекомендуемые материалы
FREE
Маран Программная инженерия
Техническое задание
-30%
Помогу выполнить - КМ-3. Письменная работа
КМ-1 + КМ-3 выполнение письменных заданий под ключ.
Любой чертёж А3 по инженерной графике
-45%
КМ-3. Расчетные задания - Вариант 6



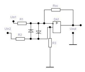
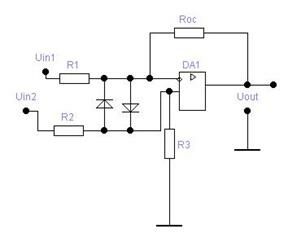
Защита входных цепей ОУ
Защита от дифференциальных напряжений.
Информация в лекции "27 Факторы, определяющие интенсивность конвективного теплообмена" поможет Вам.
Схема защиты по входу от симфазных напряжений
Схема защиты по выходу.



R ограничивает ток





















