Молекулярно-кинетические и оптические свойства коллоидных систем
Лекция 3. Молекулярно-кинетические и оптические свойства коллоидных систем.
Броуновское движение.
Диффузия.
Осмотическое давление коллоидных растворов.
Седиментация в дисперсных системах.
Оптические свойства дисперсных систем.
Явление рассеяния света.
Поглощение (адсорбция) света.
Броуновское движение.
Рекомендуемые материалы
Коллоидные частицы по молекулярно-кинетическим свойствам принципиально не отличаются от истинных растворов. Взвешенные в растворе частицы находятся постоянном беспорядочном тепловом движении (Броуновское движение – открыл в 1827 году английский ботаник Р.Броун, наблюдая как микроскопические частицы пыльцы и спор непрерывно и хаотично передвигаются в воде). При столкновении частиц происходит обмен количеством энергии и в результате устанавливается средняя кинетическая энергия, одинаковая для всех частиц. Молекулы (например, газа) движутся со скоростью сотни метров в секунду, коллоидные частицы размером 3-5 мкм - доли миллиметров в секунду, что обусловлено их гигантскими размерами.
Траектория движения частиц, зафиксированная с помощью кинематографической микросъемки имеет вид ломаной линии (рис. 3.1).

Рис. 3.1. Схема перемещения частицы при
броуновском движении.
Средняя квадратичная величина всех смещений без учета направления движения равна:

- число смещений (число отрезков ломаной линии);
- отдельные проекции смещения частицы на ось х.
Элементарные исследования броуновского движения проводились Р. Зигмонди, Ж. Перреном, Т. Сведбергом, а теория этого движения была развита Эйнштейном и Смолуховским (1905).
Уравнеие Эйнштейна-Смолуховского для среднего квадратичного смещения частицы за время t при броуновском движении имеет вид:

- универсальная газовая постоянная;
- абсолютная температура;
- вязкость среды;
- радиус взвешенных частиц;
- постоянная Авогадро;
- время.
Из уравнения следует вывод – чем крупнее частица, тем меньше величина ее смещения.
Кроме поступательного движения частицы обладают также и вращательным движением.
Для вращательного броуновского движения частиц сферической формы среднее квадратичное значение угла вращения (угла поворота) составит:

Теория Эйнштейна получила многочисленные и неоспоримые доказательства.
Например, блестящим подтверждением теории являлись работы Ж. Перрена, который в своих опытах использовал сферические частицы мастики с точно известным радиусом
1 мкм. Измеряя на этом золе поступательное и вращательное движение частиц при известных значениях Т и h Перрен вычислил постоянную Авогадро NA=6,5×1023.
Диффузия
Диффузия – самопроизвольный процесс выравнивания концентрации частиц по всему объему раствора или газа под влиянием теплового (или броуновского) движения.
Эйнштейн, изучая броуновское движение, установил связь коэффициента диффузии – D со средним сдвигом:

Эйнштейн показал, что коэффициент диффузии D связан с размерами диффундирующих частиц уравнением:

где
– радиус сферических частиц, размер которых много больше, чем размер молекул растворителя.
Уравнение Эйнштейна для коэффициента диффузии является одним из основных в коллоидной химии: с его помощью можно вычислить размер частиц золей и молекулярную массу полимера. Для этого надо лишь экспериментально определить коэффициент диффузии. При этом измеряют скорость изменения концентрации в слоях раствора (концентрацию определяют чаще всего оптическими методами – показатель преломления, оптическая плотность раствора и др.).
Размерность D – м2/с.
При 20 0С: для сахарозы D=4,6×10-10 м2/с, для коллоидных частиц D=5×10-13 м2/с.
Физический смысл коэффициента диффузии следующий – коэффициент равен массе вещества, продиффундировавшего в единицу времени через единицу площади при градиенте концентрации равном единице.
Осмотическое давление коллоидных растворов.
Осмотическое давление в коллоидных системах составляет очень малую величину, трудно воспроизводимую в опытах. Концентрации золей невелики и обычно составляют не более 1%. А так как коллоидные частицы значительно крупнее молекул, то число частиц – отдельных кинетических единиц – невелико и осмотическое давление также невелико.
Осмотическое давление в коллоидных системах убывает обратно пропорционально кубу радиуса частиц:

где
– осмотическое давление в золях одного итого же вещества с различной дисперсностью частиц.
Малейшее нарушение агрегативной устойчивости коллоидной системы вызывает резкое снижение осмотического давления.
Седиментация в дисперсных системах.
Седиментацией (от лат. sedimentum – осадок) называют процесс оседания частиц дисперсной фазы в жидкой или газообразной среде под действием силы тяжести.
Всплывание частиц (например, капель в эмульсиях) носит название обратной седиментации.
Скорость оседания частиц подчиняется закону Стокса:

и
- плотности частиц и среды;
- вязкость среды;
- радиус;
- ускорение силы тяжести.
Если разность
имеет знак минус, частицы легче среды и всплывают.
Измерив скорость оседания можно вычислить радиус частиц (седиментационный анализ):
,
где 
Способность к седиментации часто выражают через константу седиментации
:

где
– скорость оседания;
- ускорение свободного падения.
Единица измерения
- сведберг (1Сб = 10-13с) или секунда.
Величина обратная константе седиментации является мерой кинетической устойчивости системы:

Оседают сначала более крупные частицы, затем – мельче, при этом частицы укладываются слоями.
Оседанию препятствует броуновское движение и диффузия.
Установившееся состояние называют седиментационно-диффузионным равновесием.
Для проведения седиментационного анализа кинетически устойчивых систем (золей, растворов ВМС) с целью определения размеров и массы их частиц недостаточно силы земного тяготения.
Русский ученый А.В. Думанский (1912) предложил подвергать коллоидные системы центрифугированию.
Сведберг (1923г.) разработал специальные центрифуги с огромным числом оборотов, названные ультрацентрифугами.
Современные ультрацентрифуги дают возможность получить центробежную силу, превышающую ускорение силы тяжести в 105 раз.
Современная ультрацентрифуга – сложный аппарат, центральная часть которого ротор (с частотой вращения 20-60000 об/мин и выше), с тончайшей регулировкой температуры и оптической системой контроля за процессом осаждения.
Скорость седиментации частиц в ультрацентрифуге рассчитывают по уравнению Стокса:

заменяя в нем
на
:

где
– угловая скорость вращения ротора;
- расстояние от частицы до оси вращения.
Ультрацентрифуги используются для изучения коллоидных систем: определяют размеры, формы частиц, а также препаративного разделения и выделения фракций с различными свойствами (в том числе вирусов, белков, нуклеиновых кислот).
Оптические свойства дисперсных систем
Исторически сложилось так, что при изучении дисперсных систем в первую очередь обратили внимание на их оптические свойства. Большой вклад в это внесли Фарадей, Дж. Тиндаль, Дж. У. Рэллей и др.
Дисперсные системы характеризуются особыми оптическими свойствами.
Особые оптические свойства дисперсных систем обусловлены их главными признаками: дисперсностью и гетерогенностью.
Прохождение света через дисперсную систему сопровождается такими явлениями как преломление, поглощение, отражение и рассеяние.
Эти явления зависят от отношения длины волны падающего света к размеру частиц:
.
В грубодисперсных системах
>
и свет отражается от поверхности. Отражение возможно только в грубодисперсных системах. Отражение проявляется в мутности систем (наблюдается в прямом и боковом освещении).
В высокодисперсных золях
соизмерим с
и наблюдается светорассеяние.
Явление рассеяния света.
Это наиболее характерное оптическое свойство для коллоидных систем. Свет рассеивается во всех направлениях.
Это явление наблюдал Фарадей (1857) при исследовании золя золота.
Описано явление Тиндалем в 1868 году.
Через чистые жидкости и молекулярные растворы свет просто проходит. Через коллоидно-дисперсные системы с размером частиц 10-7-10-9 см луч света, встречая на своем пути частицу, не отражается, как бы огибает ее, отклоняется и несколько изменяет свое направление (дифракция).
Чем меньше длина волны луча света, тем больше угол отклонения.
Тиндаль обнаружил, что при освещении коллоидного раствора ярким световым пучком путь его виден при наблюдении сбоку в виде светящегося конуса – конус Тиндаля.

Рис. 3.2. Наблюдение конуса Тиндаля.
Это явление названо – опалесценция (от цвета опала: молочно-голубой цвет) – матовое свечение, чаще всего голубоватого оттенка. Используется для идентификации коллоидных систем.
Опалесценцию следует отличать от флуоресценции – свечения истинных молекулярных растворов некоторых красителей в проходящем свете. Причинами флуоресценции является внутримолекулярное возбуждение.
Теория светорассеяния была разработана Рэллеем (1871г) для сферических, не проводящих электрического тока частиц (разбавленных систем).
Уравнение Рэллея имеет вид:

- интенсивность рассеянного света;
- интенсивность падающего света;
и
- показатели преломления дисперсной фазы и дисперсионной среды;
- концентрация в частицах (число частиц в единице объема);
- объем отдельной частицы;
- длина волны падающего света.
Из уравнения Рэллея следуют выводы:
1. При равенстве показателей преломления среды и частицы (
)
обращается в нуль – рассеяние света отсутствует.
2. Чем меньше длина волны падающего света (
) тем больше будет рассеяние.
Если на частицу падает белый свет, то наиболее рассеиваются синие и фиолетовые компоненты (в проходящем свете раствор окрашен в красноватый цвет, в боковом отражении – в голубой).
Дисперсные системы прозрачны по отношению к длинноволновой области спектра (красная, оранжевая, желтая).
По отношению к коротковолновой части спектра (фиолетовой, зеленой, синей) – непрозрачны.
Цвет светофора хорошо просматривается в тумане (красный, оранжевый – цвета опасности).
Синюю лампу не видно с самолета (маскировка).
Голубое небо днем – рассеивание коротких волн солнечного света атмосферой земли.
Красный цвет неба на восходе и закате - наблюдается свет прошедший через атмосферу.
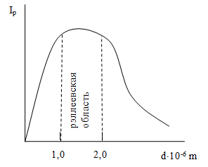
3. Максимальное светорассеяние происходит в системах с размером частиц
<(2-4)·10-8 м, что соответствует коллоидной дисперсности.
При увеличении частиц до размера, превышающего длину волны – происходит уже отражение света. Исчезает опалесценция, появляется мутность. Та область размеров частиц, где интенсивность рассеянного света максимальна называется рэллеевской областью.

Рис. 3.3. Рассеяние света суспензией сульфата бария.
4. Уравнение Рэллея позволяет:
- если известен радиус (
) и объем (
) частицы, определить концентрацию
;
- если известна концентрация (
), определить радиус (
) и объем (
) частицы.
Зависимость интенсивности рассеянного света от концентрации дисперсных частиц и их размеров используется в исследовательской и лабораторной практике.
Метод химического анализа, основанный на измерении интенсивности света, рассеянного дисперсной системой называется нефелометрией.
Для наблюдения коллоидных частиц обычные микроскопы не подходят. В 1903г. австрийский химик Р. Зигмонди, совместно с немецким физиком Зидентопфом создали специальный метод исследования – ультрамикроскопию. В ультрамикроскопе коллоидные растворы освещаются сбоку (боковое освещение) и наблюдаются в виде светящихся точек на черном фоне.
Поглощение (адсорбция) света.
В 1760 г. Ламберт установил зависимость между интенсивностью прошедшего света и толщиной среды, через которую он прошел:

- интенсивность прошедшего света;
- интенсивность падающего света;
- коэффициент поглощения;
- толщина слоя.
Поглощение во всех слоях, на которые мысленно может быть разделена данная среда проходит одинаково: каждый последующий слой поглощает ту же долю света, что и предыдущий.
Беер показал, что
(коэффициент поглощения) растворов с абсолютно бесцветным и прозрачным растворителем пропорционально молярной концентрации растворенного вещества:

Закон Ламберта-Беера:

- молярная концентрация растворенного вещества;
- молярный коэффициент поглощения вещества (не зависит от концентрации, но изменяется с длиной волны, температурой и природой растворителя).
Логарифмируя уравнение Ламберта-Беера получаем:

Если Вам понравилась эта лекция, то понравится и эта - 7 Архитектура современных аппаратных и программных средств.
Это выражение называют экстинкцией (Е), поглощением или оптической плотностью раствора.
- относительная прозрачность раствора.
Выражение
называется относительное поглощение раствора.
Принимая
и
, молярный коэффициент поглощения имеет вид
, следовательно, если
, то раствор не адсорбирует свет.
Закон Ламберта-Беера справедлив для гомогенных систем.





















