Использование микроконтроллеров в стд
3.3 использование микроконтроллеров в стд
Применение микроконтроллеров позволяет разрабатывать недорогие высокофункциональные системы с низким энергопотреблением для задач небольшой сложности.
Рассмотрим архитектуры наиболее распространенных семейств микроконтроллеров производства фирм Atmel и Analog Devices.
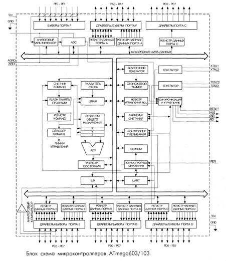
АТmega103, ATmega603L, ATmegal03L - 8-разрядные микроконтроллеры
с Flash памятью емкостью 64/128Кбайт
Особенности:
• Использована AVR расширенная RISC архитектура
• Мощный набор из 121 команды, большинство которых выполняется за один машинный цикл
• Емкость внутрисистемно программируемой Flash памяти 64 Кбайт (АТmega103/L) и 128 Кбайт (АТmega103), 1000 циклов стирания/записи
• SPI интерфейс внутрисистемного программирования
Рекомендуемые материалы
• Емкость встроенной EEPROM 2 Кбайт (АТmega103/L) и 4 Кбайт (АТmega103), 100000 циклов стирания/записи
• Встроенная RAM емкостью 4 Кбайт
• 32 8-разрядных регистра общего назначения, набор регистров управления периферией
• 32 программируемых линии I/O, 8 линий выхода, 8 линий входа
• Программируемые последовательные UART и SPI интерфейсы
• Диапазон напряжений питания от 2,7 В до 6,0 В;
• Диапазон тактовых частот от 0 до 4 МГц
• Производительность до 6 MIPS при частоте 6 МГц
• Встроенная система реального времени с отдельным генератором
• Два 8-разрядных таймера/счетчика с отдельным предделителем и ШИМ
• 16-разрядный таймер/счетчик с отдельным предделителем, режимами захвата/ сравнения и двойным ШИМ с разрядностью 8, 9 или 10 разрядов
• Программируемый сторожевой таймер с встроенным генератором
• Встроенный аналоговый компаратор
• 8-канальный 10-разрядный аналого-цифровой преобразователь
• Режимы энергосбережения Idle, Power Save и Power Down
• Программная установка тактовой частоты
• Программная блокировка защиты программных средств
Функциональная схема микроконтроллера ATMega103

Рис.3.10.
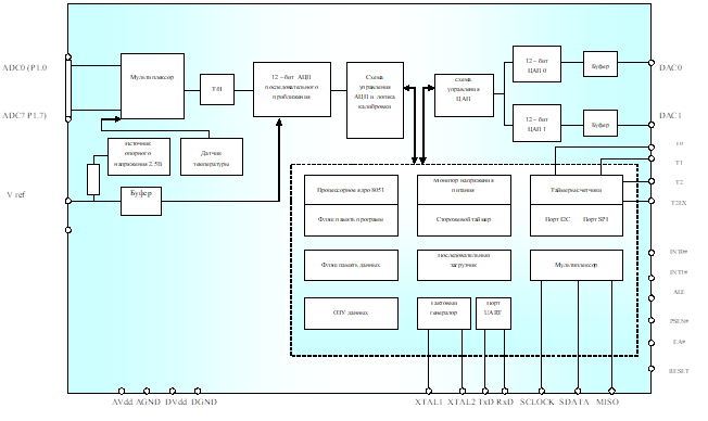
Среди большой номенклатуры устройств, выпускаемых передовыми производителями, необходимо выделить ИМС ADuC812 фирмы ANALOG DEVICES. Фирма AD представляет ADuC812 как однокристальную систему сбора данных и управления, которая включает прецизионный 12-разрядный АЦП, два 12-разрядных ЦАП и ядро микроконтроллера с архитектурой MCS-51. Микроконтроллер имеет следующие основные характеристики: 12- разрядный 8-канальный АЦП со скоростью выборки 200 kSPS и каналом прямого доступа к памяти; два 12 – разрядных ЦАП с потенциальными выходами; 8-разрядное ядро микроконтроллера с архитектурой MCS-51 c тактовой частотой 16 МГц; 8Кб flash-памяти; 640 кб внутренней flash-памяти данных типа;
последовательные порты UART, I2C, SPI; монитор напряжения питания, сторожевой таймер, встроенный источник опорного напряжения.
Функциональная схема микроконтроллера ADuC812

Рис.3.11
Информация в лекции "Психологическое обеспечение процесса переговоров" поможет Вам.
Использование интерфейсных модулей, поддерживающих современные протоколы обмена информацией (USB, сетевые протоколы TCP/IP, беспроводная связь) позволяют строить на их базе распределенные системы контроля и управления с возможностью удаленного переконфигурирования.

Рис.3.12
В системах сбора данных необходимо иметь оптронную развязку с линейной характеристикой. На рис.3.13 приведена схема с использованием изоляционного аналого-цифрового преобразователя HCPL-7860.

Рис.3.12





















