Диспетчерская централизация Сетунь
Диспетчерская централизация «Сетунь». Принципы
построения, основные неисправности и методы их устранения.
В состав всех технических средств ДЦ «Сетунь» входят специальные аппаратные и программные средства диагностирования их технического состояния. Информация о техническом состоянии ДЦ «Сетунь» выдаётся на автоматизированные рабочие места АЦДУ в различной степени детализации.
Устройства системы ДЦ «Сетунь» построены на базе современных бесконтактных элементов микропроцессоров, БИС, микросхем и трансформаторов.
- функционально совместима с информационными системами верхнего
уровня по объёму, виду и способу предоставления информации.
Варианты:
1. Прямое управление Л.П. по ф.л.ц. с расположением ЦП в начале диспетчерского круга.
Рекомендуемые материалы
2. Прямое управление Л.П. по ф.л.ц. с расположением ЦП в середине дисп. круга.
3. Управление с ЦП удалённым диспетчерским участком по каналу ВЧ-связи.
4. Управление с ЦП одной частью участка по ф.л.ц., а другой по каналу ВЧ-связи.
Основные технологические документы на основании которых разрабатывается программное обеспечение устройств ЦП:
· -структурная схема управления диспетчерским кругом;
· -ТАБЛИЦЫ РАСПРЕДЕЛЕНИЯ ИМПУЛЬСОВ СИГНАЛОВ ТУ и ТС ДЕЙСТВУЮЩЕЙ СИСТЕМЫ ДЦ.
Устройства включают в себя:
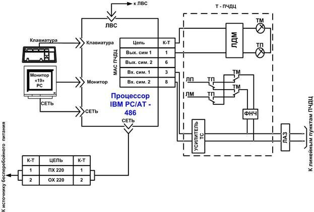
РС «связь»- рабочая станция «связь» - адаптирована к действующим линиям и устройствам ЛП ДЦ; предназначена для принятия и декодирования информации с линейных пунктов и посылке команд ТУ на линейный пункт. Предусмотрено резервирование рабочей станции «связь». РС снабжена специализированными программными устройствами(Адаптерами), позволяющими подключится непосредственно к кодовым окончаниям ТУ и ТС.(увязка с линиями связи).
МАС ПЧДЦ – модуль адаптер связи ПЧДЦ:
на выходе – ТУ: 500, 600, 800 Гц;
на входе - ТС: 1650, 1950, 2250, 2550 Гц;
500 Гц – отрицательный импульс ТУ;
600 Гц – интервал ТУ;
800 Гц – положительный импульс ТУ.
Сигналы ТУ с выхода МАС подаются на устройства трансляционного статива Т-ПЧДЦ, устанавливаются , дешифрируются и разнополярными импульсами подаются в ф.л.ц.
МАС-«Нева».-модуль адаптера связи Нева.
на выходе – ТУ: 500, 600,700 , 800 Гц;
на входе - ТС: (три канала, первый не используется) от 1625 до 3025 Гц.
Сигналы ТУ с выхода МАС подаются на блок согласования каналов и далее в канал .
АРМ ДНЦ влючает в себя рабочую станцию «схема», «табло1», «табло2».
Позволяет:
· -приём и передача ТУ и ТС;
· -ведение модели диспетчерского круга с определением поездной ситуации и состояния объектов, управления и контроля;
· -расчёт прогнозного графика;
· -ведение диспетчерского журнала;
· -ведение исполненного графика движения поездов с его анализом;
· отображение поездной ситуации и состояние объектов управления и контроля;
· отображение исполненного и прогнозного графиков движения поездов;
· -ручное, автоматизированное и автоматическое задание маршрутов для станций
диспетчерского управления;
· -занесение номера поезда;
· -документирование исполненного графика движения поездов;
· -документирование диспетчерского журнала;
· -взаимодействие с системами верхнего уровня.
РС «схема»:
· -приём и обработка сигналов ТС;
· -ведение таблиц состояния участка;
– сложение за номером поезда;
· -информационный обмен с другими ПЭВМ;
· -управление функционирования комплекса в целом;
· -отображение ситуации на любой станции участка;
· -выполняет посылку ТУ;
· -координирует взаимодействие АРМ-ДНЦ с сервером локальной сети;
так же:
– -ввод пароля диспетчера;
– -работа с приказами;
– -получение нормативно-справочной информации;
– -выбор станций участка в режиме ЛУПЫ;
– -работа с правой частью графика;
– -просмотр графика нормативного и исполненного движения;
– -выбор и ввод команд ТУ.
РС «табло1» и РС «табло2» – отображают весь диспетчерский участок в динамике работы.
ЛВС – линейная вычислительная сеть – объединяет аппаратные средства диспетчерского круга. Устройства ЛВС должны обеспечивать возможность функционирования АРМ ДНЦ в реальном масштабе времени. Включают в себя выделенный файл-сервер, сетевые адаптеры и сетевой кабель.
АРМ ШНД для дежурного электромеханика. Находится в пассивном режиме, отбражает реальную поездную обстановку.
Устранение возможных неисправностей.
Система не реагирует на клавиатуру или на мышь:
- нажмите несколько раз на клавиатуру (Esc) и затем клавишу (Серый плюс) (Мягкий рестарт системы). Если данное воздействие не помогло,следует перезагрузить АРМ ДНЦ.
На экране появляется Меню «Нет связи»:
- нажмите клавишу (Esc). При этом данное Меню исчезнет с экрана.. Далее следует обратить внимание на «Датчик Цикловой», находящийся в верхнем правом углу экрана. При нормальной работе системы он должен менять свой цвет ( с красного на желтый) каждые 5 секунд. Если «Датчик Цикловой» показывает отсутствие цикловой ( не изменяет цвет) следует проверить работу РС «Связь». В случае если причина отказа не найдена, следует проверить целостность Локальной сети..
Нарушение работы РС «Связь».
1. Отсутствует информация в таблицах поступления ТС, причины:
- Нет информации из кодовой линии
Устранение:
1) Проверьте правильность подключения кодовой линии к Модулю Адаптера Связи.
2) Проверьте наличие сигнала в кодовом окончании.
- Не исправен Модуль Адаптера Связи (МАС)
1) Переведите РС «Связь» в режим резерва (выключите основной комплект с одновременным переводом в Активный Режим резервного комплекта).
2) Отключите неработающий комплект от линии.
3) Вставьте испытательную заглушку в МАС.
4) Включите компьютер и загрузите программу тестирования МАС.
5) В случае неисправности адаптера он подлежит замене на новый.
2. Информация не поступает к АРМ ДНЦ, причины:
- Сбой в программе пересылки данных
- Ошибка в работе ЛВС
Устранение:
Датчик пересылки в верхнем углу экрана на РС «Связь» должен сигнализировать «Работа на ЛВС» (надпись красного цвета). Если датчик выключен, следует перезагрузить РС «Связь» (нажать Alt+Ctrl+Del или RESET), при этом на мониторах АРМ ДНЦ и АРМ ШНД возможно появление Меню «Нет связи», что в данном случае не является неккоректной работой системы, а нормальной реакцией АРМов на перезагрузку.Произвести проверку пачкордов.
Перезагрузка АРМ ДНЦ:
- Для перезагрузки АРМ ДНЦ одновременно нажмите сочетание клавиш (Alt+Ctrl+Del) или клавишу RESET на системных блоках АРМ «Схема», АРМ «Табло-2», «Табло-1». Если в файле AUTOEXEC. BAT указан путь запуска АРМ ДНЦ «Сетунь», то система загрузится сама.. При этом у Поездного Диспетчера появятся «Меню запуска АРМ ДНЦ» (различные для Табло и Схемы). Загружать следует в строгом порядкепо схеме:
- Табло-1
- Табло-2
- Схема.
Выход из строя РС «Схема», РС «Табло»:
РС «Табло-1 (2)» и РС «Схема» являются взаимозаменяемыми..
- Перезагрузите РС «Табло-1» ( или «Табло-2»)
- Когда на экране появится «Меню запуска Табло», откажитесь от загрузки, выбрав путь «Выход в DOS»
- Далее в директории запуска запустите #ARM_DNC.BAT
- На запрос Меню запуска загрузить систему выберите путь «Загрузка без Рестарт».
- После загрузки РС «Схема» диспетчер сможет выдавать команды ТУ на станции, наблюдать поездное положение только на выбранной станции, а не на всем участке
- После замены вышедшего из строя компьютера и установки на него программного обеспечения АРМ ДНЦ «Сетунь», систему можно будет загрузить нормальным способом.

Люди также интересуются этой лекцией: Лекция 12.

Рис. №2
Составил: ШНС-21 Торопова Е.П.
























