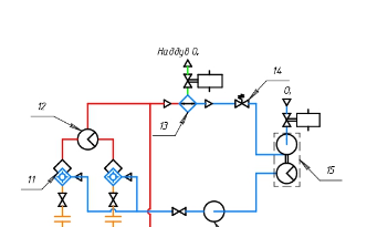
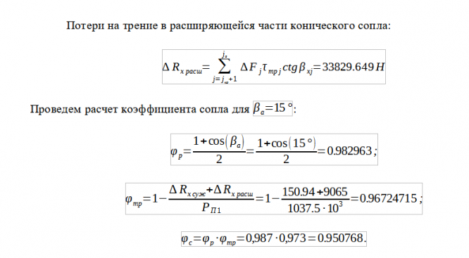
Для студентов МГТУ им. Н.Э.Баумана по предмету Жидкостные ракетные двигатели (ЖРД)разработка прототипа РД-180разработка прототипа РД-180
5,0051
2023-09-082023-09-08СтудИзба
Курсовая работа: разработка прототипа РД-180
Описание
Характеристики курсовой работы
Учебное заведение
Семестр
Просмотров
61
Размер
3,28 Mb
Преподаватели
Список файлов
курсовая.docx
Комментарии
Нет комментариев
Стань первым, кто что-нибудь напишет!

МГТУ им. Н.Э.Баумана



















