Для студентов МТУСИ по предмету Вычислительная техникаЛР №2 "Обобщённая интерполяционная формула Ньютона (разделённый разности)"ЛР №2 "Обобщённая интерполяционная формула Ньютона (разделённый разности)"
5,0051
2021-10-022021-10-02СтудИзба
Лабораторная работа: ЛР №2 "Обобщённая интерполяционная формула Ньютона (разделённый разности)"
Описание
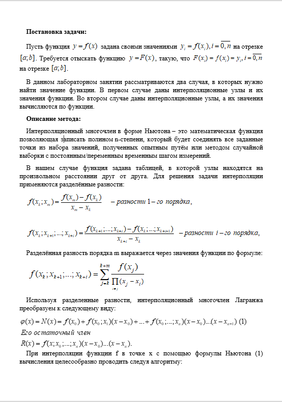
Интерполяционный многочлен в форме Ньютона – это математическая функция позволяющая записать полином n-степени, который будет соединять все заданные точки из набора значений, полученных опытным путём или методом случайной выборки с постоянным/переменным временным шагом измерений.
В нашем случае функция задана таблицей, в которой узлы находятся на произвольном расстоянии друг от друга. Для решения задачи интерполяции применяются разделённые разности.
Для решения этой задачи используется программирование, а именно язык программирования C++.
В данном лабораторном занятии рассматриваются два случая, в которых нужно найти значение функции. В первом случае даны интерполяционные узлы и их значения функции. Во втором случае даны интерполяционные узлы, а их значения вычисляются по функции.
![]()
В нашем случае функция задана таблицей, в которой узлы находятся на произвольном расстоянии друг от друга. Для решения задачи интерполяции применяются разделённые разности.
Для решения этой задачи используется программирование, а именно язык программирования C++.
В данном лабораторном занятии рассматриваются два случая, в которых нужно найти значение функции. В первом случае даны интерполяционные узлы и их значения функции. Во втором случае даны интерполяционные узлы, а их значения вычисляются по функции.


Характеристики лабораторной работы
Предмет
Учебное заведение
Семестр
Просмотров
1
Качество
Идеальное компьютерное
Размер
93,26 Kb
Список файлов
Интерполяционная формула Ньютона.docx