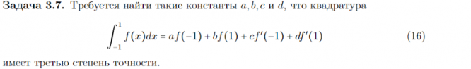
Для студентов МГТУ им. Н.Э.Баумана по предмету Вычислительная математикаСеминар 3. Задача 7.Семинар 3. Задача 7.
4,885457
2022-02-062022-02-06СтудИзба
ДЗ: Семинар 3. Задача 7.
Описание
Характеристики домашнего задания
Предмет
Учебное заведение
Семестр
Просмотров
5
Размер
63,48 Kb
Список файлов
sem4_tsk7.pdf
Регистрируйся по моей ссылке studizba.com/l/CHINGIZZZ175 или используй CHINGIZZZ175 в своем личном кабинете и получай 100 баллов, которые можно потратить на оплату файлов! Лучшая криптобиржа bybit.com/invite?ref=79M6LR, отличный доп. заработок!
Комментарии
Нет комментариев
Стань первым, кто что-нибудь напишет!
МГТУ им. Н.Э.Баумана


















