Для студентов МГТУ им. Н.Э.Баумана по предмету Вычислительная физикаЛабораторная работа №5 - "Формулы численного интегрирования"Лабораторная работа №5 - "Формулы численного интегрирования"
4,97514418
2022-04-112022-04-11СтудИзба
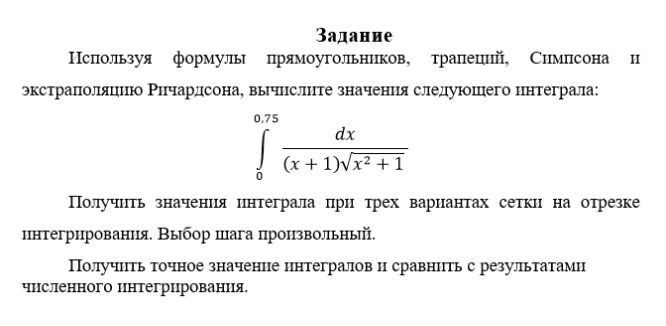
Лабораторная работа 5: Лабораторная работа №5 - "Формулы численного интегрирования"
-38%
Описание
Характеристики лабораторной работы
Предмет
Учебное заведение
Семестр
Номер задания
Программы
Просмотров
4
Качество
Идеальное компьютерное
Размер
65,89 Kb
Список файлов
Лаба 5.docx

Спасибо за покупку! Я буду очень рад, если поставишь справедливую оценку купленному файлу :3 Ищи больше работ в моём профиле, там много нужного тебе!