Для студентов МГТУ им. Н.Э.Баумана по предмету Вычислительная физикаЛабораторная работа №3 - "Формулы численного дифференцирования"Лабораторная работа №3 - "Формулы численного дифференцирования"
5,0051
2022-04-112022-04-11СтудИзба
Лабораторная работа 3: Лабораторная работа №3 - "Формулы численного дифференцирования"
-38%
Описание
Полностью зачтенная лабораторная работа №3, теоретическая + практическая части, код не нужен по условию, расчеты руками.
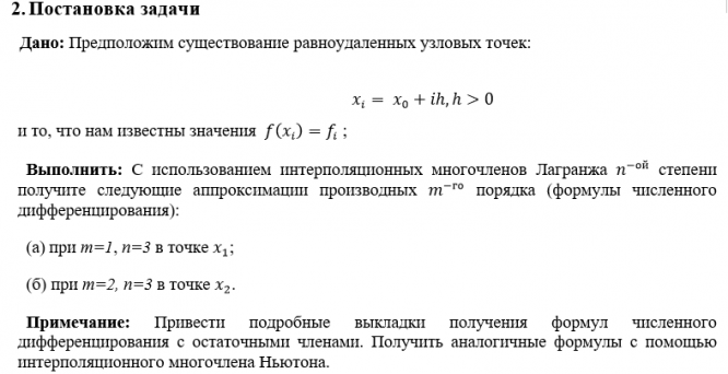
Условие:
![]()
Условие:



Характеристики лабораторной работы
Предмет
Учебное заведение
Семестр
Номер задания
Программы
Просмотров
16
Качество
Идеальное компьютерное
Размер
94,98 Kb
Список файлов
Лаба 3.docx

Спасибо за покупку! Я буду очень рад, если поставишь справедливую оценку купленному файлу :3 Ищи больше работ в моём профиле, там много нужного тебе!