Для студентов МГТУ им. Н.Э.Баумана по предмету Вычислительная физикаДЗ-2 «Применение разностных схем и метода прогонки для решения дифференциальных уравнений» ДЗ-2 «Применение разностных схем и метода прогонки для решения дифференциальных уравнений»
5,0051
2022-05-222022-05-22СтудИзба
ДЗ 2: ДЗ-2 «Применение разностных схем и метода прогонки для решения дифференциальных уравнений»
-43%
Описание
Домашняя работа по вычфизу №2, оригинальная теория + экспериментальная часть, код в матлабе
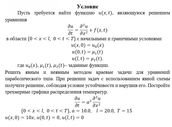
Условие:
Пример:
![]()
Условие:


Характеристики домашнего задания
Предмет
Учебное заведение
Семестр
Номер задания
Теги
Просмотров
20
Качество
Идеальное компьютерное
Размер
162,02 Kb
Список файлов
Дз-2.docx

Спасибо за покупку! Я буду очень рад, если поставишь справедливую оценку купленному файлу :3 Ищи больше работ в моём профиле, там много нужного тебе!