Для студентов МГТУ им. Н.Э.Баумана по предмету Вычислительная физикаДомашнее задание №2Домашнее задание №2
4,74553
2021-10-172021-10-17СтудИзба
ДЗ: Домашнее задание №2
Описание
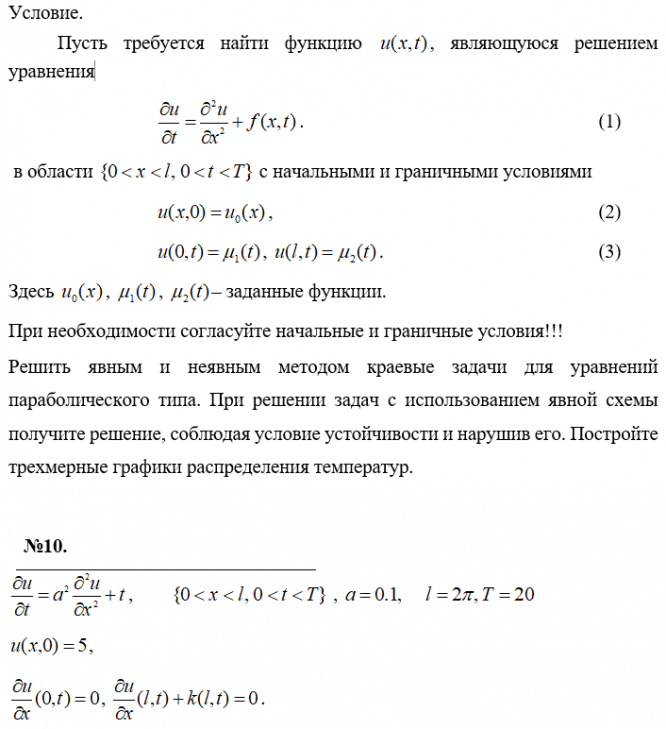
Варианты заданий отличаются лишь начальными и граничными условиями.

Характеристики домашнего задания
Предмет
Учебное заведение
Семестр
Просмотров
41
Качество
Идеальное компьютерное
Размер
481,36 Kb