Для студентов МГТУ им. Н.Э.Баумана по предмету Уравнения математической физики (УМФ)Почти полностью решенное РК1 по УМФ. (20 билетов из 24)Почти полностью решенное РК1 по УМФ. (20 билетов из 24)
4,75513
2021-02-272021-02-27СтудИзба
Вопросы/задания к контрольной работе: Почти полностью решенное РК1 по УМФ. (20 билетов из 24)
Бестселлер
Описание
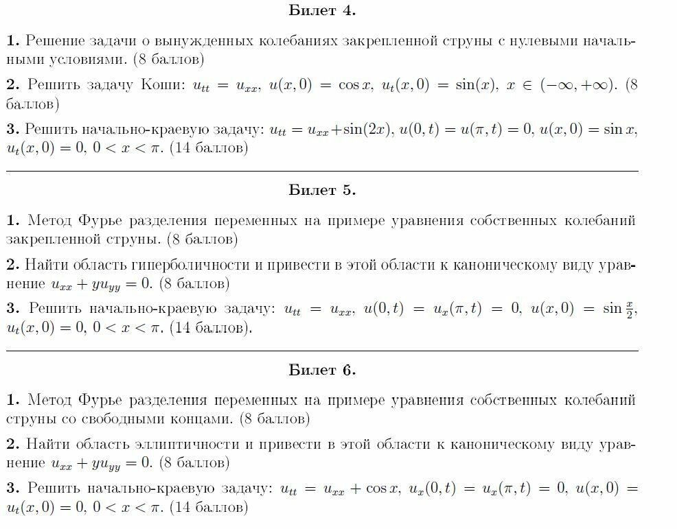
Всего 24 билета, но они повторяются. Все билеты решены верно.
Берете один раз - вся группа сдает РК
Внутри архива текстовый файл с пояснениями.
Данное РК выдается кафедрой ФН-11.
![]()
Берете один раз - вся группа сдает РК
Внутри архива текстовый файл с пояснениями.
Данное РК выдается кафедрой ФН-11.
Характеристики вопросов/заданий к КР
Учебное заведение
Семестр
Просмотров
347
Размер
11,71 Mb
Список файлов
1-3.JPG
1.билет.pdf
2.билет.pdf
3.билет.pdf
4-6.JPG
4.билет.pdf
5.билет.pdf
6.билет.pdf
Билеты.pdf
прочитай это.txt
Время дороже пары сотен. Прошу поставить оценку после скачивания. Если где-то забыл добавить корректное описание - пишите, подскажу.
Вопросы
Вопрос
нет 5 билета, вместо него 9, который является 3
МГТУ им. Н.Э.Баумана
studizba_fan_club



















