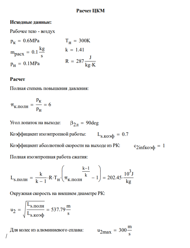
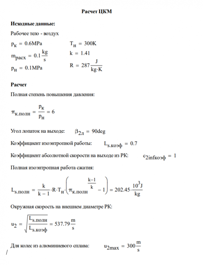
Для студентов МГТУ им. Н.Э.Баумана по предмету Турбомашины низкотемпературной техникиРасчет нагнетателяРасчет нагнетателя
5,005528
2025-04-172025-04-17СтудИзба
ДЗ 1: Расчет нагнетателя вариант 3
Описание
Файлы условия, демо
Характеристики домашнего задания
Учебное заведение
Семестр
Номер задания
Вариант
Просмотров
32
Размер
2,59 Mb
Список файлов
3 вар.doc
Комментарии
Нет комментариев
Стань первым, кто что-нибудь напишет!
МГТУ им. Н.Э.Баумана



















