Для студентов МГТУ им. Н.Э.Баумана по предмету Термовакуумные процессы и оборудование (МТ-11)ДЗ вариант 74ДЗ вариант 74
4,9755489
2022-05-282024-09-06СтудИзба
ДЗ: ДЗ вариант 74 вариант 74
-43%
Описание
Не только копировать, а нужно понимать!
Из нержавеющей стали сделана труба длиной 0,6 м и диаметром 10х0,25 мм. Она включена в электрическую цепь. Вычислить силу тока, пропускаемого по трубе, и перепад температур по толщине, если от внешней поверхности трубы отводится тепловой поток 1,4кВт
Ссылка для только задачи 1: https://studizba.com/file...vejuschej-stali.html
Задача 2: Электронный прибор потребляет при работе 95 Вт мощности и помещен в корпус из тонколистовой стали размерами 27х27х30см. Определить температуру поверхности корпуса, если он покоится на теплоизолированной поверхности. Температура окружающей среды 20⁰С, потерями излучением можно пренебречь. Высота корпуса 27см.
Ссылка для только задачи 2: https://studizba.com/file...ktronnyj-pribor.html
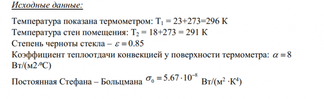
Задача 3: Температура воздуха в помещении измеряется ртутным термометром,
который показывает 23⁰С. Температура стен помещения равна 18⁰С. Оценить
ошибку в показаниях термометра, возникающую из-за лучистого теплообмена
между термометром и стенами помещения, и действительную температуру
воздуха. Коэффициент теплоотдачи конвекцией у поверхности термометра
принять равным 8 Вт/(м2∙⁰С), степень черноты стекла – 0,85
Ссылка для только задачи 3: https://studizba.com/file...atura-vozduha-v.html
Из нержавеющей стали сделана труба длиной 0,6 м и диаметром 10х0,25 мм. Она включена в электрическую цепь. Вычислить силу тока, пропускаемого по трубе, и перепад температур по толщине, если от внешней поверхности трубы отводится тепловой поток 1,4кВт

Задача 2: Электронный прибор потребляет при работе 95 Вт мощности и помещен в корпус из тонколистовой стали размерами 27х27х30см. Определить температуру поверхности корпуса, если он покоится на теплоизолированной поверхности. Температура окружающей среды 20⁰С, потерями излучением можно пренебречь. Высота корпуса 27см.

Ссылка для только задачи 2: https://studizba.com/file...ktronnyj-pribor.html
Задача 3: Температура воздуха в помещении измеряется ртутным термометром,
который показывает 23⁰С. Температура стен помещения равна 18⁰С. Оценить
ошибку в показаниях термометра, возникающую из-за лучистого теплообмена
между термометром и стенами помещения, и действительную температуру
воздуха. Коэффициент теплоотдачи конвекцией у поверхности термометра
принять равным 8 Вт/(м2∙⁰С), степень черноты стекла – 0,85

Ссылка для только задачи 3: https://studizba.com/file...atura-vozduha-v.html
Характеристики домашнего задания
Учебное заведение
Семестр
Вариант
Просмотров
34
Качество
Скан печатных листов
Размер
398,55 Kb
Список файлов
1_1.JPG
1_2.JPG
2_1.JPG
2_2.JPG
3_1.JPG
3_2.JPG

Привет всем! Я автор на Студизбе. Я надеюсь что, не только дам Вам файлы с ответом но и знание. Не только копировать, а нужно понимать! Вставьте 5 звезд и позитивные комментарии сразу дам Вам подарок