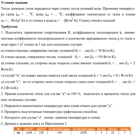
ДЗ 2: Теплопередача через многослойную плоскую стенку вариант 10
Описание
Характеристики домашнего задания
Предмет
Учебное заведение
Номер задания
Вариант
Просмотров
25
Качество
Идеальное компьютерное
Размер
261,64 Kb
Список файлов
ТД2_10.docx
Комментарии
Нет комментариев
Стань первым, кто что-нибудь напишет!

МГТУ им. Н.Э.Баумана

















