Для студентов МГТУ им. Н.Э.Баумана по предмету ТермодинамикаГазовые смеси и теплоёмкостиГазовые смеси и теплоёмкости
4,9957703
2023-02-272023-02-27СтудИзба
ДЗ 1: Газовые смеси и теплоёмкости вариант 27
Описание
Домашнее задание было выполнено в MathCAD Prime и сохранено в PDF, которое ПОЛНОСТЬЮ СОСТАВЛЕНО по примеру, приведенному в "МЕТОДИЧЕСКИЕ УКАЗАНИЯ"
Методические указания к ДЗ №1👈
Термодинамические свойства гелия (He)👈
Термодинамические свойства ксенона (Xe)👈
УСЛОВИЕ

ДЕМО

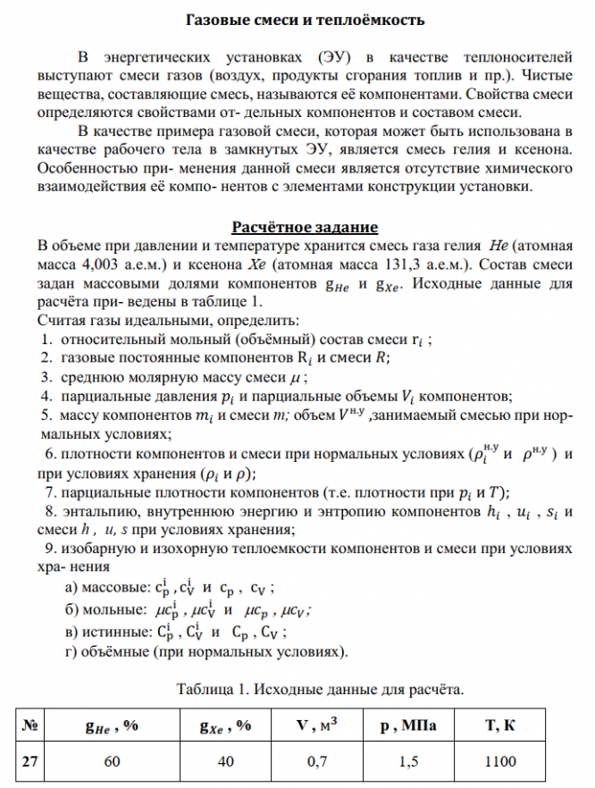
В энергетических установках (ЭУ) в качестве теплоносителей выступают смеси газов (воздух, продукты сгорания топлив и пр.). Чистые вещества, составляющие смесь, называются её компонентами. Свойства смеси определяются свойствами от- дельных компонентов и составом смеси. В качестве примера газовой смеси, которая может быть использована в качестве рабочего тела в замкнутых ЭУ, является смесь гелия и ксенона. Особенностью при- менения данной смеси является отсутствие химического взаимодействия её компо- нентов с элементами конструкции установки..
Характеристики домашнего задания
Предмет
Учебное заведение
Номер задания
Вариант
Программы
Просмотров
7
Качество
Идеальное компьютерное
Размер
3,77 Mb
Список файлов
VAR 27.pdf

Если работа Вам была полезна, Пожалуйста, потратьте несколько секунд, чтобы оставить нам 5 ЗВЁЗД и положительный отзывы. Мы Вам глубоко признателены!