Для студентов МГТУ им. Н.Э.Баумана по предмету Термодинамика и теплопередачаКонвективный теплообмен при вынужденном и свободном движении жидкостиКонвективный теплообмен при вынужденном и свободном движении жидкости
5,0051
2024-12-072024-12-09СтудИзба
ДЗ 2: Конвективный теплообмен при вынужденном и свободном движении жидкости вариант 4
Описание
Условие задания:
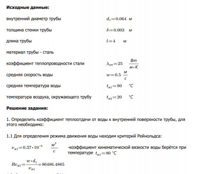
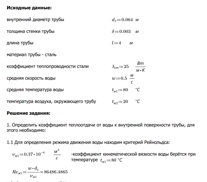
Тепло горячей воды, движущейся внутри круглой горизонтальной трубы, передаѐтся воздуху, омывающему трубу по наружной поверхности свободным потоком.
Требуется определить:
1. Коэффициент теплоотдачи от воды к внутренней поверхности трубы и от наружной поверхности трубы к воздуху.
2. Коэффициенты теплопередачи от воды к воздуху, отнесенные к одному погонному метру длины трубы, а также к ее внутреннему и наружному диаметрами (кривизной стенки не пренебрегать!).
3. Тепловой поток на единицу длины трубы.
4. Полное количество тепла, передаваемое через стенку трубы от воды к воздуху.
5. Температуру внутренней и наружной поверхностей стенки трубы.
![]()
Тепло горячей воды, движущейся внутри круглой горизонтальной трубы, передаѐтся воздуху, омывающему трубу по наружной поверхности свободным потоком.
Требуется определить:
1. Коэффициент теплоотдачи от воды к внутренней поверхности трубы и от наружной поверхности трубы к воздуху.
2. Коэффициенты теплопередачи от воды к воздуху, отнесенные к одному погонному метру длины трубы, а также к ее внутреннему и наружному диаметрами (кривизной стенки не пренебрегать!).
3. Тепловой поток на единицу длины трубы.
4. Полное количество тепла, передаваемое через стенку трубы от воды к воздуху.
5. Температуру внутренней и наружной поверхностей стенки трубы.

Характеристики домашнего задания
Учебное заведение
Семестр
Номер задания
Вариант
Программы
Просмотров
49
Качество
Идеальное компьютерное
Размер
710,09 Kb
Преподаватели
Список файлов
ДЗ2_Термо_СтудИзба.pdf
Термодинамика. ДЗ2.mcdx
В случае проблем - пиши в чат. Буду рад, если ты оставишь положительный отзыв на мою работу!
Комментарии
Нет комментариев
Стань первым, кто что-нибудь напишет!
МГТУ им. Н.Э.Баумана
Qqwerty228



















