Курсовая работа: Расчет тепловой схемы парогазовой ТЭЦ
Описание
Оглавление
1. Расчет простейшей газотурбинной установки, входящей в состав ПГУ-230 4
2. Укрупненный расчет котла утилизатора. 9
3. Расчет котла-утилизатора. 11
3.1 Построение Qt-диаграммы.. 15
4. Расчет тепловой схемы паротурбинной установки. 16
5. Расчет одноступенчатого расширителя непрерывной продувки. 20
6. Расчет деаэратора питательной воды. 22
7. Расчет сетевых подогревателей турбоустановки. 24
8. Расчет нагрева конденсата во вспомогательных теплообменниках. 27
9. Определение температуры и расхода конденсата на входе в ГПК.. 28
10. Расчет технико-экономических показателей. 29
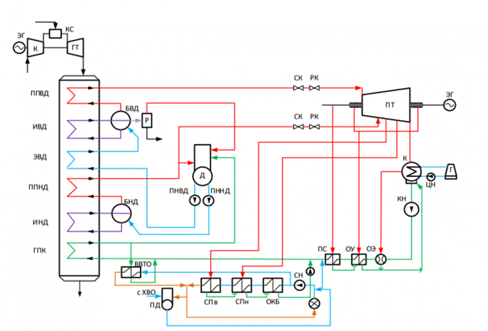
Рис. 1. Принципиальная схема ПГУ-230.
1. Расчет простейшей газотурбинной установки, входящей в состав ПГУ-230
В состав простейшей газотурбинной установки входит компрессор 1, камера сгорания 2, газовая турбина 3, электрогенератор 4, пусковой двигатель 5 (рис.1). Атмосферный воздух с температурой τ1 поступает в компрессор, где политропно сжимается. По мере увеличения давление воздуха, увеличивается и его температура. После компрессора сжатый и нагретый воздух (точка τ2д) поступает в камеру сгорания, туда же подводится топливо. После камеры сгорания рабочий агент с температурой τ3 поступает в газовую турбину, где расширяясь, совершает полезную работу. Дымовые газы с температурой τ4д поступают в котел утилизатор.

Рис. 2. Принципиальная схема простейшей ГТУ (слева) и цикл ее работы в T – S диаграмме (справа).
Исходные данные для расчета:
Параметры | Обозначение, размерность | Численное значение |
Температура наружного воздуха | t1, ֠С | 24 |
Температура газов перед газовой турбиной | t3, ֠С | 1150 |
Степень сжатия воздуха в компрессоре | πк | 12 |
Коэффициент потерь давления в ГТУ | λ | 0,95 |
Механический КПД | ηм | 0,995 |
КПД электрогенератора | ηэг | 0,982 |
КПД компрессора | | 0,86 |
Относительный внутренний КПД турбины | | 0,91 |
Электрическая мощность ГТУ | NЭ, МВт | 157 |
Относительная влажность воздуха | φ, % | 90 |
СПбГУПТД
all_at_700

















