Для студентов МГТУ им. Н.Э.Баумана по предмету Теория упругостиИсследование деформированного состояния (Дружинин)Исследование деформированного состояния (Дружинин)
5,0051
2022-08-122022-08-12СтудИзба
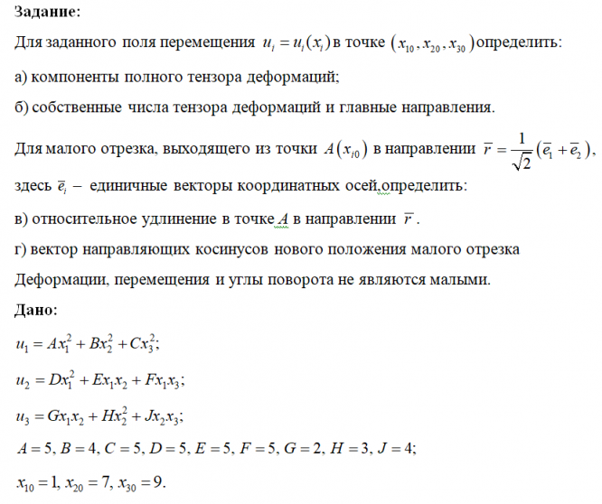
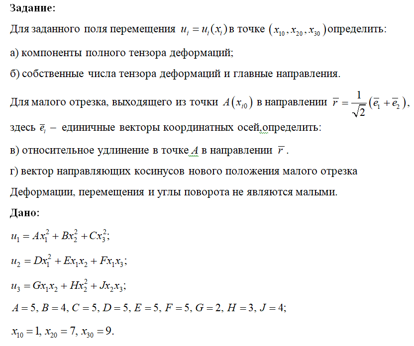
ДЗ 1: Исследование деформированного состояния (Дружинин) вариант 6
Описание
Качественно выполненная работа в электронном виде. Задание сделано с помощью Matlab - код программы в приложении.

Файлы условия, демо
Характеристики домашнего задания
Предмет
Учебное заведение
Семестр
Номер задания
Вариант
Теги
Просмотров
69
Качество
Идеальное компьютерное
Размер
263,04 Kb
Список файлов
теория упругости дз№1.docx