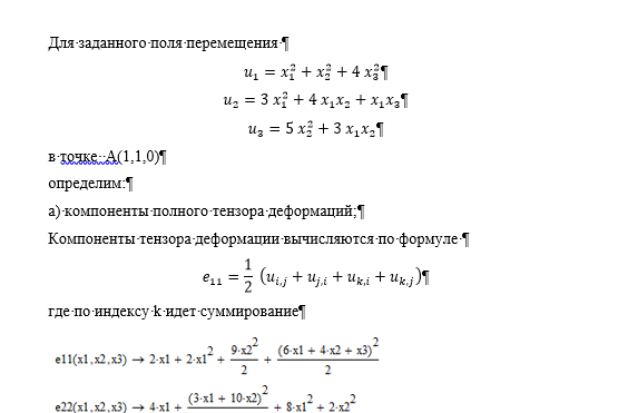
Для студентов МГТУ им. Н.Э.Баумана по предмету Теория упругостиИсследование деформированного состояния (Дружинин)Исследование деформированного состояния (Дружинин)
5,0055
2022-05-182022-05-18СтудИзба
ДЗ 1: Исследование деформированного состояния (Дружинин) вариант 12
Бестселлер
Описание

Характеристики домашнего задания
Предмет
Учебное заведение
Семестр
Номер задания
Вариант
Теги
Просмотров
83
Размер
588,02 Kb
Список файлов
дз1_Вар12.pdf
1.xmcd
МГТУ им. Н.Э.Баумана



















