Для студентов МГТУ им. Н.Э.Баумана по предмету Теория упругости"Исследование деформированного состояния" для любого варианта"Исследование деформированного состояния" для любого варианта
5,0054
2025-01-232025-01-23СтудИзба
Домашнее задание "Исследование деформированного состояния" для любого варианта
ДЗ: "Исследование деформированного состояния" для любого варианта
Описание
Решение домашнего задания по теории упругости ДЛЯ ЛЮБОГО ВАРИАНТА.
В закреплённом архиве находятся:
Показать/скрыть дополнительное описание
В закреплённом архиве находятся:
- Программа для среды MATLAB, которая считает и удобно выводит искомые тензоры и вектора, необходимо лишь подставить свои начальные данные
- Пример ручного оформления домашнего задания с минимальными компьютерными вычислениями.
- Титульный лист для задания.
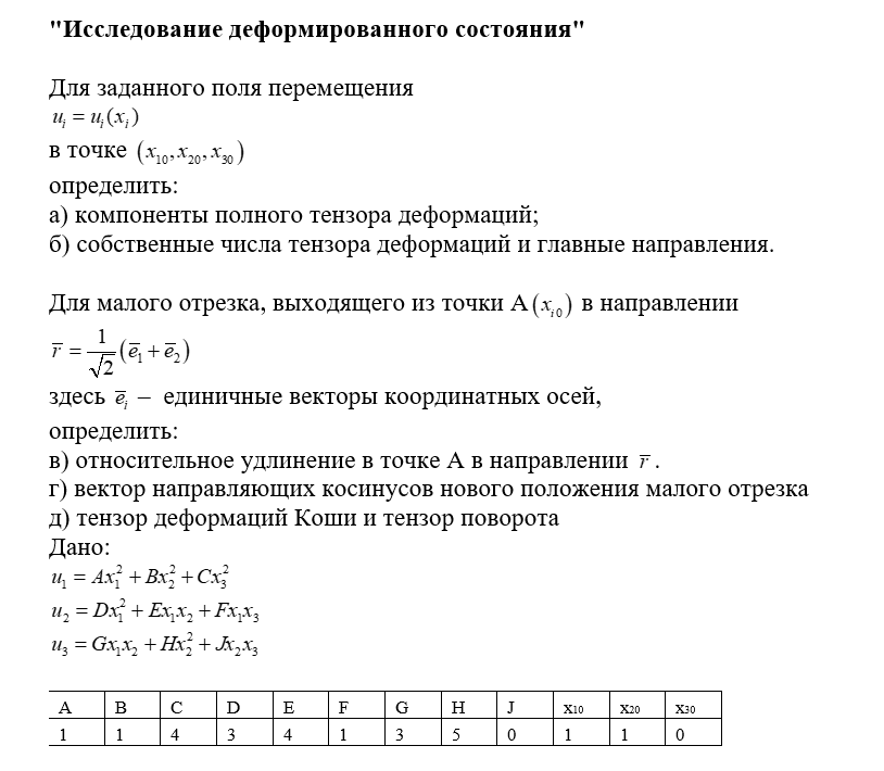
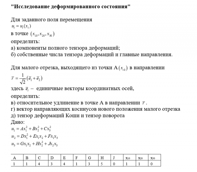
Показать/скрыть дополнительное описаниеГотовое Домашнее ТУ задание Теория упругости Дружинин МГТУ имени Баумана "Исследование деформированного состояния" Для заданного поля перемещения в точке определить: а) компоненты полного тензора деформаций; б) собственные числа тензора деформаций и главные направления. Для малого отрезка, выходящего из точки А в направлении здесь – единичные векторы координатных осей, определить: в) относительное удлинение в точке А в направлении . г) вектор направляющих косинусов нового положения малого отрезка д) тензор деформаций Коши и тензор поворота .
Характеристики домашнего задания
Предмет
Учебное заведение
Семестр
Программы
Теги
Просмотров
21
Качество
Идеальное компьютерное
Размер
2,27 Mb
Преподаватели
Список файлов
Elasticity_DZ1.mlx
Пример ручного оформления задания.pdf
ТИТУЛЬНЫЙ ЛИСТ ТУ.docx
МГТУ им. Н.Э.Баумана


















